人類組織中m6A修飾的動態變化和進化
瀏覽次數:1897 發布日期:2020-7-2
來源:本站 僅供參考,謝絕轉載,否則責任自負
文章導讀
m6A是mRNA中普遍存在的一種內部修飾,通過多種機制,比如調控mRNA的剪接、表達、降解、翻譯等對mRNA的命運產生不同影響。為了探究m6A修飾在不同組織之間、不同發育階段的差異,m6A位點在轉錄本上的位置分布,以及這些分布差異可能對基因調控的進化產生怎樣的影響,近期Nucleic Acid Research (IF=11.147)雜志上發表了一篇文章Dynamic landscape and evolution of m6A methylation in human, 通過對9種人類組織的m6A測序,分析了m6A甲基化位點在不同組織中的分布特點、潛在調控機制和進化。
發表期刊:Nucleic Acids Research
影響因子:11.147
發表時間: 2020.5.14
實驗方法: m6A-seq, RNA-seq
文章鏈接:Dynamic landscape and evolution of m 6 A methylation in human
研究內容
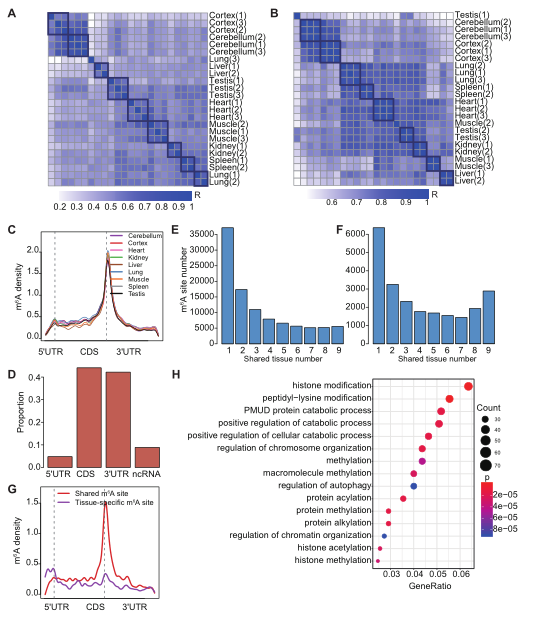
1.成年人組織中m6A表達譜
首先,為了探索m6A在成年人組織中的表達譜,作者對成年人的小腦、額皮質、心臟、腎、肝、肺、肌肉、脾、和睪丸9種組織,每種3重復樣,進行了m6A-seq(云序提供此服務),共檢測到101340個甲基化位點,其中超過36%的m6A位點僅在1種組織中發現,而全部組織中 共有的m6A位點僅占5.5%,揭示了m6A甲基化的高度組織特異性。生信分析顯示m6A峰中的保守序列為RRACH, 多種組織中 共有的m6A位點多集中于終止子附近,而組織特異性的m6A位點則不突出集中于此,結合GO分析,作者指出,終止子附近的m6A位點主要調控的是維持基本細胞功能的基因,如染色質排列、細胞分解代謝過程與組蛋白修飾相關基因,而m6A位點在其他區域的基因可能更多的是組織特異性功能的基因。

2.m6A甲基化富集在非典型的剪切位點
mRNA的成熟過程涉及到內切酶剪切和聚腺苷酸化,剪切位點位于多腺苷酸化信號(PAS)下游。多數真核生物的基因具有多個PAS,而可變聚腺苷酸化(APA)會導致基因異構型(isoform)的表達。為了探究m6A對APA的影響,作者首先分析了剪切位點前后40bp范圍內的m6A位點,發現他們絕大部分都正好位于剪接位點處,保守序列為AAACH。于是作者針對剪切位點區域序列,通過在敲除甲基化酶METTL3的HEK293T細胞中的雙熒光素酶實驗(云序提供此服務)驗證了剪切位點處的m6A修飾會抑 制聚腺苷酸化過程。接著,根據序列將APA位點分為典型和非典型兩類,分析發現大部分m6A是發生在非典型的APA位點。這些結果表明,m6A可能通過調控APA過程影響生成的mRNA。
3.m6A修飾在發育過程中動態變化
為了探究m6A修飾在發育中的動態變化,作者選用了已發表文獻中來自胎兒的7種組織的m6A-seq數據,與本次成年人組織的測序數據采用同樣方式分析。胎兒組織中,盡管m6A位點同樣富集在終止子區,但CDS區域的m6A位點比例明顯高于成年人組織。

4.組織之間和發育階段之間m6A保守序列的調控
為了探究m6A保守序列在不同組織之間和發育階段之間的差異,RRACH保守序列被細分為4種子序列。對比胎兒和成年人的組織,發現心臟、腎和肺組織中m6A保守序列比例發生變化,而肝和肌肉在成年前后m6A保守序列比例相對不變。對比不同組織中的保守序列發現,AAACH和GGACH兩種保守序列的比例在組織間差異較大,且同時含有這兩種序列的m6A峰的數目明顯低于隨機重排后分析出的預測數目,暗示了這兩種保守序列可能是由不同的甲基化酶亞基互作用蛋白來識別的。

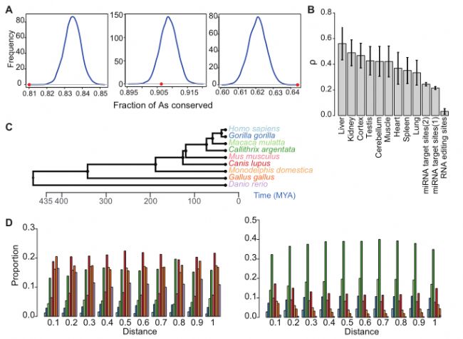
5.進化角度分析人類m6A修飾位點
作者通過比較人鼠之間保守m6A位點比例和保守對照A比例,來評估CDS區域m6A位點面臨的自然選擇壓力,發現發生于第 一個密碼子處的m6A的周圍序列保守程度低,可能由于此處的m6A會帶來不利的影響比如影響tRNA結合,而發生于第三個密碼子處的m6A則受到進化選擇的影響,暗示此處的m6A可能帶來某些功能變化。對于3’UTR區m6A的分析發現此區域m6A整體受到負向自然選擇。另外,作者還發現,甲基化程度高的位點正受到更強的選擇壓力,暗示這些m6A保守序列可能更容易被甲基化酶結合,并同時帶來功能變化。

6.人類群體基因組分析m6A位點的正向自然選擇
為了探究m6A位點是否是近代從正向自然選擇中獲得的,作者聯合單核苷酸突變(SNP)分析和 RNA-seq(云序提供此服務)數據的分析,發現RRAC保守序列中的SNP會影響m6A甲基化,其中一些SNP突變后形成的m6A保守序列受到正向自然選擇。從這些突變后會形成m6A保守序列的SNP中篩選出102個在人類不同群體中存在差異的SNP, 進一步分析發現21個位于非編碼RNA上,表明他們的群體差異很大可能是由于m6A修飾被正向自然選擇而導致的。另外,這102個m6A SNP位點中大部分與疾病和表型相關,比如與膽固醇水平、體質指數以及動 脈粥樣硬化相關。

總結
本文通過m6A-seq, RNA-seq, 雙熒光素酶實驗等手段,研究了7種人類組織中的m6A位點,結合數據庫信息和生信分析,揭示了組織特異性甲基化位點的廣 泛存在,發現了m6A可能影響mRNA成熟過程中的選擇性聚腺苷酸環化。通過比較胎兒和成人的m6A位點發現m6A在胎兒組織中多發生在CDS區域,并且甲基化保守序列在不同組織中變化。此外,從進化角度,不同基因上的m6A位點受到的選擇壓力不同,在人類群體中獲得的m6A位點明顯處于正選擇之下,并且與性狀或疾病相關。本文為后續研究m6A在不同組織中的功能提供了基礎信息,并揭示了m6A對人類環境適應和疾病敏感性的作用。
云序生物提供m6A測序一站式服務
云序生物提供比色法&LC-MS/MS檢測整體m6A修飾水平、m6A上游相關酶PCR芯片檢測、m6A測序、MeRIP-qPCR驗證、RIP和RNA pull-down、m6A相關酶預制病 毒庫等技術服務。2016年至今,檢測樣本數量累積超過5000+,MeRIP富集成功率高達98%以上。為解決客戶樣本量少的問題,云序早已經推出超微量MeRIP測序技術,500ng總RNA即可完成測序。特殊樣本如血清,血漿,外泌體和石蠟等也可進行RNA修飾測序。

1)m6A相關酶PCR芯片 new!
云序生物提供m6A修飾PCR芯片檢測,高 效一次性檢測m6A相關的Writer,Eraser,Reader的表達情況,m6A PCR 芯片基因列表(34 個基因)-human如圖:
2)RNA修飾相關酶PCR芯片 new!
云序生物提供多種RNA修飾PCR芯片檢測,高 效一次性檢測6種RNA修飾相關的Writer,Eraser,Reader的表達情況,全 面的RNA修飾相關基因覆蓋,RNA 修飾芯片基因列表(68 個基因)-human如圖:
3)m6A Writers/Ereasers/Readers預制病 毒庫 new!
4)m6A MeRIP套餐-預備抗體的RIP服務 new!
云序生物RNA修飾平臺特色
云序生物作為做m6A的科研平臺,至今用戶已發表10+篇m6A相關文章,其中多篇影響因子超過10分,成為國內m6A測序專業的服務平臺。云序生物RNA修飾高通量測序產品覆蓋面廣,包括編碼mRNA和非編碼lncRNA,circRNA,microRNA等分子。云序生物既提供針對單個分子的m6A測序,也提供一次檢測多種RNA分子m6A修飾的全轉錄組測序,此外公司長期致力于提供優質前沿表觀研究測序產品,結合科研熱點繼m6A、m5C、m1A之后,隆重推出多款RNA新修飾,不僅有m7G測序,還包括m3C測序、ac4C乙;瘻y序和2'-O-甲基化測序,打造了全修飾和全分子覆蓋的研究平臺。
云序生物推薦RNA修飾研究技術路線
云序生物RNA修飾測序文章列表
上海云序生物科技有限公司
Shanghai Cloud-seq Biotech Co., Ltd.
地址:上海市松江區莘磚公路 518 號 20 號樓 3 樓
電話:021-64878766
傳真:021-64878766
網址:www.cloud-seq.com.cn
郵箱:market@cloud-seq.com.cn