文章導讀
m6A是真核生物中最常見的一類RNA修飾,目前已有的研究表明m6A在加速mRNA代謝和翻譯,以及在細胞分化、胚胎發育和壓力應答等過程中起重要作用。這一次,研究重大發現m6A修飾在“人類繁衍”中也發揮著重大意義,該方向的發現將會吸引著更多的科研工作者探究在m6A與“不孕不育”的密切聯系。云序生物一直關注m6A研究動態,今天為大家帶來的文章剛好揭示了m6A修飾調節睪丸間質細胞發育的過程。
2020年1月31日,m6A調節睪酮合成一文發表在Autophagy (IF=11.059)期刊上,該文章采用多組學聯合應用技術檢測睪丸間質細胞(LCs)m6A甲基化修飾,這項研究揭示m6A 甲基化在LCs中調節睪酮合成中的作用,通過利用m6A 甲基化研究作為無精子癥和少精子癥的治療靶點,為新的治療策略提供了方向。

文章內容
1.自噬對LCs中睪酮的合成至關重要
本研究中作者檢測了LCs自噬標記物LC3B-II,發現LCs中LC3B-II在細胞分化過程中表達增加,并且在成年人LCs中達到峰值。此外LC3B-II在LCs從莖細胞向成體細胞分化過程中表達量增加,同時血清睪酮水平逐漸升高。進一步研究發現沉默ATG7后抑制HsCG誘導LC3B-II表達和睪酮分泌,表明LCs自噬介導睪酮合成。

圖1. LCs自噬介導睪酮合成
2.LCs的自噬依賴于AMPK信號通路
為了探究LCs自噬過程參與的信號通路,根據前期研究發現磷酸化AMPK亞基PRKAA2 Thr172是自噬過程中典型的啟動者,并且可以增加其下游蛋白p-ULK1 Ser555的表達,本次實驗中發現在LCs從莖細胞向成體細胞分化的過程中,細胞中p-RKAA2 Thr172和p-ULK1 Ser555水平穩定升高,而且AMPK抑制劑有效抑制HsCG誘導LC3B-II增加,并減少PRKAA2 Thr172和ULK1 Ser555的磷酸化,這些結果證實了LCs自噬誘導依賴于AMPK信號通路。

圖2. LCs的自噬依賴于AMPK信號通路
3.CAMKK2/PPM1A參與PRKAA2 Thr172磷酸化過程
為了探究在LCs中HsCG誘導p-PRKAA2 Thr172 增強表達的機制,作者檢測了兩種經典的磷酸化激酶CAMKK2和STK11/LKB1以及去磷酸化酶PPM1A,數據顯示HsCG可以誘導的CAMKK2表達增加和PPM1A的表達減少,此外,TM3細胞和初級LCs在CAMKK2敲低或者過表達PPM1A后,明顯抑制了HsCG誘導增加LC3B-II的表達、AMPK活化和降低SQSTM1的表達。

圖3. CAMKK2/PPM1A參與PRKAA2 Thr172磷酸化過程
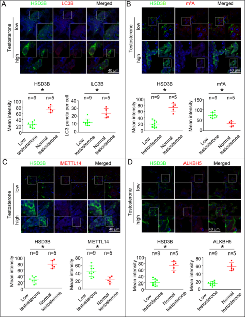
4. LCs中的睪酮合成受m6A mRNA修飾調控
根據前期研究數據顯示m6A修飾可以參與胚胎發育,那么是否也能夠影響LCs發育呢?作者利用
比色法檢測整體甲基化水平(云序生物提供此服務),發現在LCs發育過程中m6A整體水平逐漸下降,同時ALKBH5(Eraser)和FTO(Eraser)表達逐漸增加和METTL14(Writer)表達下調。為了進一步研究m6A修飾在LCs發育調控中的重要作用,作者還檢測了無精子癥或少精子癥患者體內LCs中m6A的甲基化水平,實驗表明這些患者體內的甲基化水平升高了,并且m6A和HSD3B(睪酮合成能力檢測)呈負相關,提示m6A修飾可能介導LCs中睪酮的合成。

圖4. LCs中的睪酮合成受m6A mRNA修飾調控
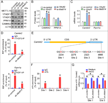
5.m6A甲基化影響Camkk2 RNA的穩定性
既然m6A能夠影響AMPK信號通路的激活,那么m6A修飾是否作用于Cammkk2呢?作者通過
MeRIP-qPCR(云序生物提供此服務)技術證實Cammkk2存在2個甲基化修飾位點,同時經過HsCG處理后甲基化水平明顯下降,并且利用
RIP(云序生物提供此服務)實驗分析發現Cammkk2與YTHDF2(Reader)緊密結合,這也證實了m6A修飾降低Camkk2的轉錄表達。

圖5. m6A甲基化影響Camkk2 RNA的穩定性
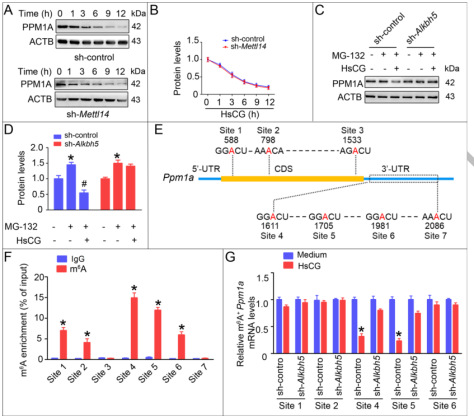
6. m6A甲基化促進Ppm1a的翻譯
作者觀察到YTHDF1(Reader)或METTL14敲除后LCs中PPM1A的表達降低,但是Ppm1a mRNA的水平沒有明顯變化,有可能是蛋白穩定性或者翻譯效率導致Ppm1a蛋白表達下降。利用蛋白翻譯抑制劑CHX處理LCs,觀察METTL14敲除與未敲除后PPM1A在LCs中的降解速率,實驗結果表明HsCG降低了Ppm1a的表達,而敲除ALKBH5卻沒有;并且
RIP(云序生物提供此服務)實驗分析發現PPM1A與YTHDF1緊密結合,同時
CoIP(云序生物提供此服務)分析表明HsCG處理后促進了YTHDF1與EIF3A(真核翻譯起始因子3)和EEF2(真核翻譯起始因子2)結合,這些結果都說明m6A只是通過調節PPM1A的翻譯而不是影響蛋白的穩定性。作者利用
MeRIP-qPCR(云序生物提供此服務)進一步探討Ppm1a甲基化位點信息,發現Ppm1a存在5個甲基化修飾位點,并且位于3’U 區域甲基化位點能夠促進Ppm1a的翻譯。

圖6. m6A甲基化促進Ppm1a的翻譯
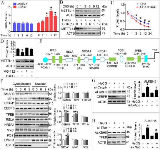
7. HsCG對METTL14/ALKBH5的影響
研究發現HsCG通過誘導METTL14降解降低其表達,并且通過提高ALKBH5轉錄水平增加ALKBH5的表達,而
CHIP實驗(云序生物提供此服務)也證實HsCG誘導促進TFEB和CEBPB與ALKBH5啟動子的結合從而提高其轉錄水平,增加ALKBH5的表達。

圖7. HsCG對METTL14/ALKBH5的影響
總結:
細胞的生長與分化依賴于基因的調控表達方式,越來越多的研究表明m6A 甲基化在更多領域發揮著關鍵作用,而本文作者正是利用多組學MeRIP, RIP, CoIP, CHIP(云序生物提供此服務)等多種技術聯合分析,揭示了m6A修飾通過影響Camkk2轉錄的穩定性和Ppm1a的翻譯效率調節LCs自噬從而影響睪酮的合成,該研究不僅利用m6A RNA甲基化作為治療血清睪酮水平降低無精子癥或者低精子癥患者的靶點提供了新的治療策略,還為m6A RNA甲基化功能機制研究提供了新的方向,有望作為治療“不孕不育”的新思路。m6A甲基化始終作為近來科研熱點,相信此次m6A新領域新方向的發現將會聚焦更多的目光,云序生物一直以來致力于RNA修飾測序服務,能夠快捷高效助你開拓RNA修飾新“市場”,此時不出手更待何時。更多咨訊請電話熱線直撥,云序RNA甲基化修飾專家給您全方位解答。

圖8. m6A通過睪丸間質細胞的自噬調節睪酮的合成
云序生物RNA修飾特色
*云序生物作為國內最早做m6A的科研平臺,至今用戶已發表10多篇m6A相關文章,其中多篇影響因子超過10分。
*云序生物RNA修飾高通量測序產品覆蓋面廣,包括編碼mRNA和非編碼lncRNA,circRNA,microRNA等分子。云序生物既提供針對單個分子的m6A測序,也提供一次檢測多種RNA分子m6A修飾的全轉錄組測序。
*公司長期致力于提供優質前沿表觀研究測序產品,結合最新科研熱點繼m6A、m5C、m1A之后,隆重推出多款RNA新修飾,不僅有m7G測序,還包括m3C測序、ac4C乙酰化測序和2'-O-甲基化測序,打造了全修飾和全分子覆蓋的研究平臺。


云序生物m6A RNA甲基化測序技術服務流程:
利用m6A特異性抗體,通過免疫共沉淀技術(MeRIP方法)特異性富集發生甲基化修飾的RNA,與不處理組(Input)做對比,對m6A修飾進行高通量測序和peak峰定位。

云序優勢:
國內10分RNA甲基化文章平臺
率先實現超微量技術,低至500ng
全分子覆蓋(circRNA,lncRNA,mRNA等)
全物種覆蓋(動物、植物全覆蓋)
云序生物您身邊的RNA修飾測序專家!

云序客戶發表RNA甲基化文章:

上海云序生物科技有限公司
Shanghai Cloud-seq Biotech Co., Ltd
地址:上海市松江區莘磚公路518號20號樓3樓
網址:http://www.cloud-seq.com.cn
電話:021-64878766 郵箱:market@cloud-seq.com.cn