文章導讀
m6A是真核生物中最常見的一類RNA修飾,能夠在多種生物過程中發揮重要作用,例如癌癥發生發展、細胞分化、壓力應答、免疫反應以及神經發育等。2019年m6A修飾曾創下單月發表100+篇10分影響因子的輝煌。2020年1月何川教授團隊再次帶領m6A登上頂級期刊Science,預示著m6A等RNA修飾將繼續引領新一年的科研熱點。
目前大部分研究主要探究m6A對蛋白編碼基因的調控——即影響mRNA穩定性或翻譯效率。2020年1月30日高分期刊Nucleic Acids Research上再次發表論文,證實 m6A閱讀器YTHDF1能夠增強EIF3C的翻譯促進其表達,進而加強卵巢癌細胞整體翻譯水平,促進卵巢癌的惡性進展。


圖1 YTHDF1在卵巢癌中高表達
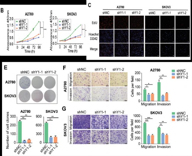
2. YTHDF1調節卵巢癌細胞的增殖、遷移和侵襲
為了探索YTHDF1在卵巢癌中的功能,作者沉默YTHDF1后檢測卵巢癌細胞的表型。通過CCK8分析發現,YTHDF1的沉默顯著影響了A2780和SKOV3卵巢癌細胞的生長。此外,EdU染色表明,在YTHDF1沉默后,卵巢癌細胞的增殖顯著降低。同樣,克隆形成實驗克隆形成實驗表明,敲除YTHDF1后細胞的生成能力受到抑制。此外,細胞遷移和侵襲實驗表明,YTHDF1沉默會降低細胞的遷移和侵襲能力。這些結果:表明,YTHDF1在卵巢癌細胞的增殖、遷移和侵襲中起重要作用。

圖2 YTHDF1調節卵巢癌細胞的增殖、遷移和侵襲
3. YTHDF1沉默抑制體內卵巢癌細胞的發生和轉移
為了評估YTHDF1在體內卵巢癌中的致癌作用,作者應用了小鼠裸鼠成瘤實驗進行了探究。首先,將YTHDF1缺陷型A2780卵巢癌細胞和對照細胞分別皮下注射到裸鼠中。4周后,處死小鼠并分離腫瘤。源自YTHDF1缺陷型組的腫瘤明顯小于對照組。同時,與對照小鼠相比,具有YTHDF1基因敲低的小鼠的平均腫瘤體積和處死時的重量明顯降低。作者還評估了這些實體瘤中的細胞增殖和凋亡指數。與對照細胞相比,YTHDF1沉默的腫瘤中Ki-67信號降低,caspase-3活性增加。注射YTHDF1沉默細胞,可大大消除細胞在腹腔內形成繼發性腫瘤的能力。這些結果共同證明了YTHDF1在卵巢癌中的致癌作用是通過調節細胞增殖和轉移來實現的。

圖3 在卵巢癌中YTHDF1通過調節細胞增殖和轉移致癌
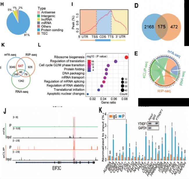
4. 尋找YTHDF1靶基因--EIF3C
為了探索YTHDF1在卵巢癌發展中的潛在機制,作者分別對YTHDF1敲除和對照組的A2780細胞進行了
RNA-seq(云序提供此服務)。分析結果發現了1715個差異表達的基因,包括633個上調基因和1082個下調基因。同時,作者對過表YTHDF1的A2780細胞分別進行了
m6A-seq和RIP-seq(云序提供此服務)。通過m6A-seq分析,作者從3990個基因中鑒定出8104個m6A峰,這些m6A修飾主要位于mRNA中(91%),并在終止密碼子附近富集。RIP-seq揭示了1698個潛在的YTHDF1候選靶基因,其中93%是mRNA。RNA-seq、m6A-seq和RIP-seq取交集后發現,與YTHDF1結合的693個基因被m6A標記,其中647個(93.4%)基因表達未發生改變。這些結果表明YTHDF1不會影響其靶基因的RNA豐度,與前人研究一致。此外,功能注釋顯示這647個基因參與了多個RNA代謝過程,包括翻譯、mRNA剪接和RNA穩態。
為了全面探索YTHDF1及其靶基因之間的直接相互作用,作者對過表YTHDF1的A2780細胞,進行了eCLIP-seq,并鑒定了2,343個目標轉錄物,這些轉錄物大多數是mRNA。將eCLIP seq的結果2,343個基因和上面三組數據交集確定的647個基因取交集,產生175個基因,將其確定為YTHDF1的直接結合靶基因。接下來,作者分析了175個基因上,m6A峰和YTHDF1結合mRNA上的eCLIP峰的分布。作者發現這些轉錄本中的大多數YTHDF1結合位點(包括EIF3C)都與m6A位點非常吻合。GO分析表明,結合YTHDF1的轉錄本與翻譯調控最密切相關。EIF3C是真核轉錄起始因子EIF3的亞基之一,其翻譯控制有助于腫瘤發生。此外,EIF3C與多種癌癥(包括肝細胞癌,結腸癌和乳腺癌)的惡性行為相關。CLIP-qPCR還顯示YTHDF1最顯著富集EIF3C mRNA。這些數據表明EIF3C是YTHDF1在卵巢癌細胞中的直接靶標。

圖4 YTHDF1靶基因鑒定m6A測序數據展示
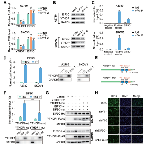
5. YTHDF1調節卵巢癌細胞中EIF3C的表達和整體蛋白合成
為了確認YTHDF1調節卵巢癌細胞中EIF3C的表達,作者沉默YTHDF1后,探究了EIF3C的轉錄和翻譯水平。如預期的那樣,YTHDF1沉默可降低EIF3C的蛋白質豐度,而不會影響EIF3C的mRNA水平。接著,利用
RIP-qPCR(云序提供此服務)證實了YTHDF1和EIF3C mRNA之間的相互作用。然后,作者針對YTHDF1和EIF3C mRNA的結合位點設計突變(YTHDF1-mut),RIP-qPCR發現YTHDF1突變體與EIF3C mRNA之間的相互作用顯著降低。蛋白質印跡分析顯示,YTHDF1-wt可以增強EIF3C的表達。
由于EIF3C是蛋白質合成所必需的EIF3復合物的關鍵亞基,因此作者接下來探討了YTHDF1是否會影響卵巢癌細胞的整體蛋白合成。為了測試這一點,作者使用HPG摻入法分析新蛋白質的合成。與對照細胞相比,EIF3C敲低后摻入到合成蛋白中的HPG在下降。同樣,與對照細胞相比,YTHDF1沉默的細胞也顯示HPG信號下降,這表明YTHDF1可以影響整體蛋白質合成?偟膩碚f,這些數據表明YTHDF1通過調節卵巢癌細胞中的EIF3C蛋白表達來影響整體蛋白合成。

圖5 YTHDF1以m6A依賴性方式調節EIF3C翻譯
6. 回補EIF3C可改善YTHDF1沉默對卵巢癌細胞的抑癌作用
作者檢測卵巢癌組織中EIF3C的蛋白表達,發現EIF3C在卵巢癌中的蛋白表達顯著升高。
EIF3C敲低后,細胞生長、集落形成能力、細胞遷移和侵襲均受到明顯抑制。這些結果表明,EIF3C促進了卵巢癌的腫瘤發生。接著,作者在沉默YTHDF1的A2780和SKOV3細胞中過表達EIF3C,YTHDF1沉默會抑制細胞生長、集落形成、細胞遷移和侵襲,而EIF3C的回補則可以逆轉這種抑制作用。這些結果表明,EIF3C是YTHDF1促進卵巢癌進展的關鍵下游靶標。最后,作者分析了卵巢癌組織中EIF3C蛋白表達與YTHDF1蛋白表達之間的相關性,發現YTHDF1的蛋白質豐度與EIF3C的表達呈正相關。以上結果顯示,YTHDF1表達增加可以調節EIF3C翻譯進而增強整體蛋白質合成,并促進卵巢癌細胞的腫瘤發生。

圖6 YTHDF1依賴EIF3C促進卵巢癌細胞的生長和遷移
總結:
M6A甲基化是哺乳動物mRNA中含量最豐富的RNA修飾,越來越多的證據表明m6A在人類腫瘤發生中起著關鍵作用。本文,作者利用
RNA-seq、MeRIP-seq和RIP-seq等多種技術聯合分析,發現甲基化識別蛋白YTHDF1的直接靶點--蛋白質翻譯起始因子eIF3的一個亞基EIF3C。YTHDF1通過與m6A修飾的EIF3C mRNA結合,以m6A依賴的方式增加EIF3C的翻譯,同時促進整體蛋白合成,從而促進卵巢癌的發生和轉移。本文確定了對卵巢癌進展至關重要的新的YTHDF1-EIF3C軸,為開發癌癥治療提供新的靶點。

圖7 YTHDF1介導的EIF3C翻譯在卵巢癌中的作用
云序生物RNA修飾特色
云序生物作為國內最早做m6A的科研平臺,至今用戶已發表10多篇m6A相關文章,其中多篇影響因子超過10分。云序生物RNA修飾高通量測序產品覆蓋面廣,包括編碼mRNA和非編碼lncRNA,circRNA,microRNA等分子。云序生物既提供針對單個分子的m6A測序,也提供一次檢測多種RNA分子m6A修飾的全轉錄組測序,此外公司長期致力于提供優質前沿表觀研究測序產品,結合最新科研熱點繼m6A、m5C、m1A之后,隆重推出多款RNA新修飾,不僅有m7G測序,還包括m3C測序、ac4C乙酰化測序和2'-O-甲基化測序,打造了全修飾和全分子覆蓋的研究平臺。


云序生物m6A RNA甲基化測序技術服務流程:
利用m6A特異性抗體,通過免疫共沉淀技術(MeRIP方法)特異性富集發生甲基化修飾的RNA,與不處理組(Input)做對比,對m6A修飾進行高通量測序和peak峰定位。

云序優勢:
國內10分RNA甲基化文章平臺
率先實現超微量技術,低至500ng
全分子覆蓋(circRNA,lncRNA,mRNA等)
全物種覆蓋(動物、植物全覆蓋)
云序生物您身邊的RNA修飾測序專家!

上海云序生物科技有限公司
Shanghai Cloud-seq Biotech Co., Ltd
地址:上海市松江區莘磚公路518號20號樓3樓
網址:http://www.cloud-seq.com.cn
電話:021-64878766 郵箱:market@cloud-seq.com.cn