研究表明,經常運動的人心臟病死亡率一般較低,但其潛在機制尚未完全了解。Nahrendorf通過研究發現運動對心血管炎癥有重大影響,而心血管炎癥是動脈粥樣硬化的重要誘因。
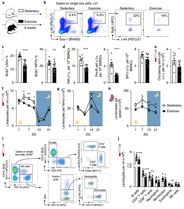
在Nature Medicine的研究中,Nahrendorf和他的團隊研究了一組被關在帶跑步機籠子里的實驗小鼠,有些小鼠在旋轉輪上一晚可以跑六英里。另一組小鼠被關在沒有跑步機的籠子里。六周后,與整天坐在籠子里的小鼠相比,跑步的小鼠HSPC活性和炎性白細胞水平顯著降低。
圖一:運動降低HSPC活性
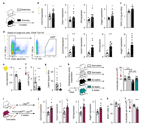
進一步研究表明運動可以誘導Leptin低水平表達,從而降低HSPCs活性。Leptin是一種由脂肪組織產生的激素,它可以調節骨髓內的造血細胞,從而發揮重要作用。
圖二:運動可降低脂肪組織瘦素的產生來抑制造血功能
這項研究發現了運動和骨髓炎癥之間的一種分子聯系,揭示了在運動保護心血管中,瘦素的關鍵角色。該研究為搞清楚久坐如何影響心血管健康這一謎題增加了新難度,再次強調了運動的重要性。
Michelle Olive博士,國家心肺和血液研究所
心血管科學部項目官員
參考資料:Nat. Med. 25, 1761 (2019).
Leptin具有廣泛的生物學效應,其中較重要的是作用于下丘腦的代謝調節中樞,發揮抑制食欲,減少能量攝取,增加能量消耗,抑制脂肪合成的作用。

(圖片來源百度百科)
Abbkine Leptin相關產品推薦;
【LPT】重組人瘦素 貨號#PRP100730
| 產品名稱 | 貨號 | 分子量 | 制備方法 | 純度 |
| Human Leptin protein | PRP100730 | 13 kDa | 大腸桿菌 | > 98 % ,使用SDS-PAGE檢測 |
驗證結果:

Leptin相關抗體:
1.瘦素受體(phospho Tyr1141) 多克隆抗體 貨號#ABP50534
| 產品名稱 | 貨號 | 反應性 | 應用 | 稀釋比例 |
| Ob-R (phospho Tyr1141) Polyclonal Antibody | ABP50534 | 人/小鼠 | ELISA/WB | WB(1:500-1:2000) ELISA(1:5000) |
抗體驗證結果:

2,瘦素受體多克隆抗體 貨號#ABP55103
| 產品名稱 | 貨號 | 反應性 | 應用 | 稀釋比例 |
| Ob-R Polyclonal Antibody | ABP55103 | 人/小鼠/ 猴子 | ELISA/ IHC-p/ WB | WB(1:500-1:2000), IHC-p (1:100-1:300), ELISA: 1:20000 |
抗體驗證結果:

Abbkine專注于免疫學和細胞學領域,致力于創新和研發各類抗體、蛋白質、分析試劑與試劑盒,以期成為生命科學研究發展、藥物研發等領域的關鍵推動者。我們為您提供蛋白和免疫研究用戶最喜愛的產品,從免疫學基礎產品,如蛋白提取定量,到免疫學實驗的內參標簽抗體、一抗及二抗等;細胞研究用戶最喜愛的產品,從用于檢測細胞狀態的染料及試劑盒,細胞器提取試劑盒,細胞亞結構染色示蹤及細胞代謝檢測產品,到用于細胞培養的細胞因子及蛋白類檢測試劑盒,只為助力您的研究事業!
關于AbbkineScientificCo.,Ltd.
AbbkineScientificCo.,Ltd.成立于2012年。我們的使命,通過為全球科學家提供人類和動物健康研究所需的基礎研究工具,以期成為研究探索的關鍵推動者。我們將通過明確的核心戰略和促進誠信、開放、合作、創新和為客戶服務的企業文化,為全球生命科學研究者提供買得起的高品質產品,實現我們的使命。
