ChIP-seq&mRNA-seq在外周淋巴瘤的藥物聯用實驗中的應用
瀏覽次數:4229 發布日期:2018-2-28
來源:本站 僅供參考,謝絕轉載,否則責任自負
上海交通大學附屬瑞金醫院血液研究所趙維蒞教授團隊針對外周淋巴瘤的研究。近期,該課題組應用
ChIP-seq聯合分析揭示了聯用西達本胺和地西他濱對組蛋白修飾基因突變的外周淋巴瘤的作用機制。該研究成果于月發表在血液科權威雜志《Haematologica》(影響因子7.7)上。
(ChIP-seq及mRNA-seq均由云序生物提供技術服務)
研究背景:
由于不同的形態和免疫特征,約50%的外周淋巴瘤(PTCL)無法分類,并且呈現很差的臨床表現,因此迫切需要找到可操作性的生物標志物以便臨床上找到更好的治療策略。已知表觀遺傳改變在腫瘤發展中起到很關鍵的作用。組蛋白修飾,尤其是甲基化和乙;,一般都會參與調控染色體的狀態。在本研究中,作者首先通過靶向測序篩選到一系列組蛋白修飾相關基因的突變,接下來通過ChIP-seq和mRNA-seq進一步分析西達本胺和地西他濱聯用對組蛋白修飾基因突變的外周T淋巴瘤的作用機制。
研究思路:
首先,作者篩選到了幾個關鍵基因的突變,比如組蛋白甲基化修飾相關的基因(KMT2D,SETD2,KMT2A和KDM6A)以及組蛋白乙酰化修飾相關的基因(EP300和CREBBP),并在125例患有PTCL患者中發現45例有59個體細胞突變。臨床研究發現組蛋白修飾相關基因突變與未經化療的患者更低的無進展生存期有關,且對組蛋白脫乙酰酶抑制劑西達本胺敏感性增加。
作者發現組蛋白脫乙酰酶抑制劑西達本胺聯用低甲基化試劑地西他濱能顯著抑制EP300突變的T淋巴瘤細胞的生長以及KMT2S突變的T淋巴瘤細胞的生長。作者進一步通過ChIP-seq和mRNA-seq揭示了聯用西達本胺和地西他濱對組蛋白修飾基因突變的外周T淋巴瘤的作用機制(ChIP-seq和mRNA-seq均由云序生物提供技術服務)。地西他濱可協同西達本胺增強KMT2D與轉錄因子PU.1相互作用,調控H3K4me相關的信號通路,并增強PTCL對西達本胺的敏感性。在KMT2D突變的移植T淋巴瘤模型中,聯用西達本胺和地西他濱可顯著延緩腫瘤生長,并通過KMT2D/H3K4me誘導細胞凋亡。
1.外周T淋巴瘤突變情況統計
作者招募了239名未經治療的PTCL患者,并對可獲得的125名患者的腫瘤樣本進行的靶向測序。作者在125例患者中發現,其中有60例患者一共出現91個表觀遺傳修飾基因的體細胞突變。大部分突變是錯義突變(n=72),還有無義突變(n=10)和移碼突變(n=9)。結果表明與其他腫瘤的SNV圖譜相似都是更偏向于C>T/G>A突變,這與年齡和性別無關。組蛋白甲基化修飾基因突變發生在KMT2D(編碼H3K4甲基化轉移酶,25/125,占20%),SETD2(編碼H3K36甲基化轉移酶,6/125,占4.8%),KMT2A(編碼H3K4甲基化轉移酶,3/125,占2.4%)和KDM6A(編碼H3K27去甲基化轉移酶,1/125,占0.8%),并沒有EZH2突變。組蛋白乙;揎椈蛲蛔儼l生在EP300(編碼H3K18乙;D移酶,10/125,占8%)和CREBBP(編碼H3K18乙;D移酶,5/125,占4%)。還有其他DNA甲基化基因和染色體重構基因突變等。根據突變基因的分類,這四種很少有重疊,尤其是組蛋白甲基化修飾基因突變和組蛋白乙;揎椈蛲蛔,這表明組蛋白修飾基因可能在不同的生物學過程中發揮作用。
圖一:PTCL突變分類
2.組蛋白修飾基因突變使T淋巴瘤細胞對西達本胺和或地西他濱更敏感
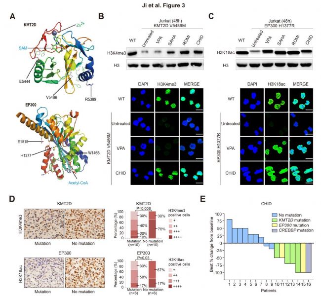
KMT2D和EP300錯義突變質粒分別轉染至JurKat細胞,發現KMT2D突變會抑制H3K4me3的表達水平,但會被組蛋白脫乙酰酶抑制劑羅米地辛和西達本胺恢復。此外,EP300突變會抑制H3K18ac的表達水平,但會被組蛋白脫乙酰酶抑制劑丙戊酸,亞羅里亞胺酸或羅米地辛和西達本胺恢復。在PTCL腫瘤樣本中也發現KMT2D突變顯著降低了核內H3K4me3的表達水平(30%),EP300/CREBBP突變也顯著降低了核內H3K18ac的表達水平(17%)。有趣的是,給突變患者按每周兩次口服30mg的西達本胺,有組蛋白修飾基因突變的復發患者得到完全或部分緩解。這一結果表明這些突變可能使PTCL患者對組蛋白脫乙酰酶抑制劑更敏感。

圖示:組蛋白乙;种苿⿲MT2D突變和EP300突變的PTCL的作用
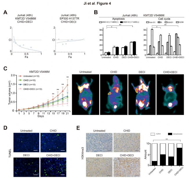
體外實驗也進一步證實了這一結論。流式細胞術證明西達本胺和地西他濱可協同誘導KME2D突變的細胞凋亡作用和G0/G1期阻滯作用。在KMT2D突變的移植T淋巴瘤模型中,聯用西達本胺和地西他濱還能顯著延緩腫瘤生長。體內外實驗一致表明聯用西達本胺和地西他濱比單用藥物作用更顯著。
圖示:西達本胺和地西他濱對KMT2D突變和EP300突變的PTCL的作用
3.ChIP-seq聯合mRNA-seq揭示作用機制
為了搞清楚KMT2D-H3K4me3 DNA結合的靶基因,作者利用ChIP-seq在單用西達本胺或聯用地西他濱的KMT2D突變細胞中檢測H3K4me3結合的靶基因。Venn圖表明聯合用藥和單用藥物中,H3K4me3結合的啟動子區域有顯著的非重疊區。有趣的是,只有聯用西達本胺和地西他濱才能影響H3K4me3結合的基因啟動子表達水平,這一結合域的motif富集在與PU.1結合的區域(激活骨髓或B淋巴細胞的基因表達的轉錄因子)。mRNA-seq也表明與未處理組和單藥處理組相比,聯合用藥參與多種癌癥信號通路的調控,包括凋亡,細胞周期調控,細胞粘附和轉錄調控,而PU.1也參與癌癥信號通路和轉錄調控。作者進一步對聯合用藥組mRNA-seq和ChIP-seq中重疊的基因進行GSEA分析,結果發現聯合用藥使MAPK通路去活化,p-ERK也隨之調。
圖示:ChIP-seq和mRNA-seq揭示西達本胺和地西他濱對KMT2D突變和EP300突變的PTCL作用機制
參考文獻:Histone modifier gene mutations in peripheral T-cell lymphoma not otherwise specified.