
圖1:模式圖
2025年12月1日,浙江大學醫學院李曉明教授團隊在Advanced Science上發表題為Delta Opioid Receptors within the Cortico-Thalamic Circuitry Underlie Hyperactivity Induced by High-Dose Morphine的研究論文,首次揭示扣帶皮層向未定帶中間段的谷氨酸能投射是高劑量嗎啡引起運動亢進的關鍵神經環路,并發現該效應由未定帶內δ阿片受體介導,為阿片類藥物副作用的精準干預提供了新靶點。
阿片類藥物是從罌粟中提取的生物堿及衍生物,能緩解疼痛,但長期服用可上癮。近年來,阿片類藥物的上癮和濫用情況愈演愈烈,已然演變成為“最嚴重的公共衛生危機”[1, 2]。《2024年世界毒品問題報告》顯示,阿片類藥物在毒品中造成的傷害最大,致死人數占吸毒死亡人數的76%[3]。國際麻醉品管制局公布的2016—2020年數據顯示我國阿片類藥物消耗量整體呈上升趨勢[4]。嗎啡作為阿片類物質,是臨床上應用最為廣泛的且最有效的鎮痛劑,但其強成癮性大大掣肘了其醫療應用。對嗎啡作用機制進行更深入的研究對于更好地發揮嗎啡的鎮痛作用、減少和阻斷其成癮的危害具有重要意義。以往研究多集中于阿片類藥物的獎賞與鎮痛機制,而對其誘發運動興奮的神經環路與分子基礎了解甚少。
2019年,該作者在Neuron期刊上發表研究,揭示頭端腹側被蓋區(rVTA)至中縫背核(DRN)的神經環路對嗎啡獎賞具有特異性調節作用,卻不影響嗎啡的鎮痛效果以及嗎啡誘導的過度運動,提示嗎啡介導的不同行為可能依賴于相互獨立又有所關聯的神經環路及神經元亞型[5],因此,深入探究嗎啡的神經調控機制,在基礎研究層面,將有助于揭示大腦如何通過不同的神經環路和神經元亞型對嗎啡的不同作用進行特異性調控,完善嗎啡相關神經生物學理論,為后續的研究開拓新的方向和靶點。
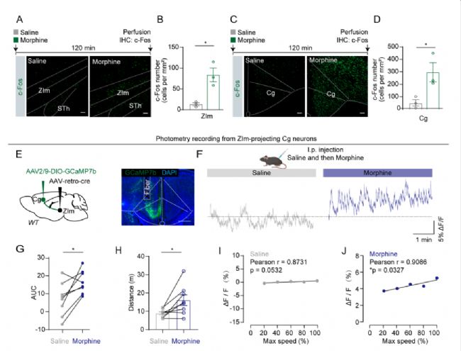
研究發現,從扣帶皮層投射至未定帶中間段的興奮性神經環路,是驅動嗎啡誘發過度運動的關鍵“開關”。高劑量嗎啡可顯著激活扣帶皮層(Cg)到未定帶中段(ZIm)的興奮性投射環路;該環路的鈣信號在嗎啡注射后出現顯著增加。

抑制Cg-ZIm環路可明顯減少急性及慢性嗎啡誘導的過度活動,同時不改變嗎啡的鎮痛效果;而光遺傳激活Cg-ZIm即可“模擬”嗎啡注射后引起的運動亢進效應。這些數據提供了直接證據:該興奮性環路是嗎啡導致小鼠過度運動的關鍵驅動力。

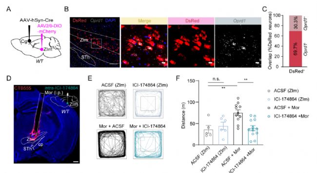
研究進一步發現,該環路的關鍵“剎車”位于未定帶內的δ阿片受體。通過特異性阻斷或敲低該受體,能有效抑制高劑量嗎啡導致的運動亢進。這一發現具有重要的轉化價值,它提示通過精準干預特定受體-環路組合,未來有望在保留強大鎮痛能力的同時,消除令人困擾的運動激活等副作用。

圖4. DOR拮抗劑可抑制高劑量嗎啡引發的過度運動
該發現首次將ZIm特定環路內的DOR與阿片類藥物相關的精神運動效應明確聯系,為以往主要聚焦μ阿片受體(MOR)的研究體系提供重要拓展。這項工作與團隊2019年發現的rVTA-DRN特異介導嗎啡的獎賞環路形成呼應,共同構建了“不同阿片行為效應由不同神經環路編碼”的框架。它不僅為阿片類藥物的研究提供全新的“多環路并行調控”模式,也為開發更安全、更精準的下一代鎮痛藥物與干預策略奠定了關鍵的理論基礎。
參考文獻:Li CY, Huang H, Shen XF, Cao KL, Zheng D, Zhu Y, Xie SZ, Yu XD, Wang H, Chen JD, Shi J, Li Y, Yan M, Li XM. Delta Opioid Receptors within the Cortico-Thalamic Circuitry Underlie Hyperactivity Induced by High-Dose Morphine. Adv Sci (Weinh). 2025 Nov 30:e03831. doi: 10.1002/advs.202503831. Epub ahead of print. PMID: 41319286.
創作聲明:本文是在原英文文獻基礎上進行解讀,存在觀點偏向性,僅作分享,請參考原文深入學習。


想了解更多內容,獲取相關咨詢請聯系
電 話:+86-0731-84428665
伍經理:+86-180 7516 6076
工程師:+86-180 7311 8029
郵 箱:consentcs@163.com
