翼和生物合作伙伴
浙江省人民醫院、哈爾濱醫科大學等機構的專家合作發表“Multi-omics integration analysis and association study reveal the potential of ADIPOQ function in gestational diabetes mellitus多組學整合分析與關聯研究揭示了ADIPOQ在妊娠期糖尿病中的潛在功能”的文章。
妊娠期糖尿病科普
妊娠期糖尿病(Gestational Diabetes Mellitus,簡稱GDM)是指在妊娠期間首次出現或發現的糖代謝異常疾病。定義:妊娠期糖尿病是指孕婦在妊娠期間,由于體內激素水平的變化、胰島素抵抗增加以及胰島素分泌相對不足等因素,導致血糖升高,出現糖代謝異常。
激素水平變化:妊娠期間,孕婦體內的雌激素、孕激素等激素水平顯著升高,這些激素具有拮抗胰島素的作用,導致胰島素敏感性下降;胰島素抵抗增加:隨著胎兒的生長發育,母體對葡萄糖的需求量增加,但胰島素的分泌可能相對不足,無法滿足身體對葡萄糖的需求,進而引發血糖升高;其他因素:遺傳因素、年齡因素(高齡孕婦風險較高)、不合理的飲食結構(長期高糖、高脂飲食)、體重過重、內分泌異常以及炎性因子等也可能在妊娠期糖尿病的發病中起到一定作用。
診斷方法:通常通過口服葡萄糖耐量試驗(OGTT)進行診斷。在孕24-28周時,孕婦需要空腹飲用一定量的葡萄糖溶液,然后測量空腹及服糖后1小時、2小時的血糖水平。若血糖水平超過一定標準,則可診斷為妊娠期糖尿病。
本文研究背景
脂聯素是由脂肪細胞分泌的一種激素,由ADIPOQ基因編碼。脂聯素在多種代謝過程中發揮著關鍵作用,如脂質代謝以及葡萄糖和脂肪酸的氧化。在妊娠期間,ADIPOQ的表達會降低,尤其是在患有妊娠期糖尿病(GDM)的女性中,導致血漿濃度下降。ADIPOQ與降低胰島素抵抗、增強脂質代謝以及具有抗炎特性相關。
因此,ADIPOQ被廣泛研究作為預測妊娠期糖尿病發展風險的潛在生物標志物。先前的研究已經證明了ADIPOQ與妊娠期糖尿病之間的關聯;然而,其中大多數是單組學研究。多組學將為理解妊娠期糖尿病提供更重要且更全面的見解。
在本次研究中,作者探討了ADIPOQ上的單核苷酸多態性(SNPs)rs266729、rs1501299與妊娠期糖尿病胎兒臍動脈收縮期/舒張期(S/D)比值之間的關聯。此外,還從多組學的角度研究了與妊娠期糖尿病相關的ADIPOQ介導的信號通路。
本研究采用HI-SNP技術(由上海翼和生物提供)對1157名中國北方漢族孕婦隊列中的ADIPOQ基因內的單核苷酸多態性(SNPs)rs266729和rs1501299進行了基因分型。該隊列包括560名被診斷為妊娠期糖尿病(GDM)的孕婦和597名在孕24~28周時口服葡萄糖耐量試驗正常的孕婦。所有參與者均來自哈爾濱醫科大學附屬第二醫院的婦產科。此外,作者采用了生物信息學分析方法,對ADIPOQ調控的妊娠期糖尿病進行了多組學分析(轉錄組、表觀基因組和單細胞水平)。
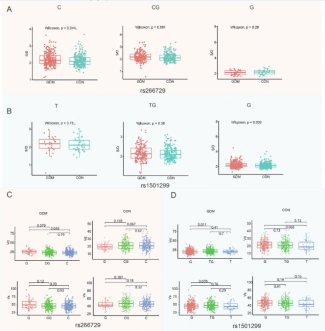
(1)rs266729的CC基因型和rs1501299的GG基因型的GDM患者中,臍動脈的收縮期血流速度/舒張期血流速度(S/D)比值高于對照組。
本文作者分析了rs266729和rs1501299基因型頻率在妊娠期糖尿病(GDM)患者與對照組胎兒臍動脈超聲多普勒參數中的分布情況。具有rs266729 CC基因型的GDM患者的臍動脈S/D比值高于對照組(圖1A)。這一差異可能是由于GDM組中rs266729 CC基因型的臍動脈舒張期血流速度(Vd)較低所致(圖1C)。而rs266729的CG和GG基因型在GDM患者與對照組的S/D比值之間無顯著差異(圖1A)。此外,具有rs1501299 GG基因型的GDM患者的S/D比值也高于對照組,而rs1501299的TT和TG基因型在GDM患者與對照組的S/D比值之間無顯著差異(圖1B)。這可能是由于GDM組中rs1501299 GG基因型的Vd較低所致(圖1D)。
此外,作者還分析了rs266729和rs1501299基因型頻率分布與臍動脈血流阻力指數(RI)及胎兒體重之間的關系,但未發現顯著差異(圖S1)。總之,通過測試的病例對照單核苷酸多態性(SNP)數據,進一步驗證了ADIPOQ基因在GDM胎兒臍動脈血流中發揮作用。
(2)單細胞分析表明,ADIPOQ在絨毛外滋養細胞(EVT)、T細胞、單核細胞、髓系細胞、NK細胞和合體滋養細胞(SCT)中均有表達。
從GEO數據庫下載了GDM的單細胞RNA測序(scRNA-seq)數據進行單細胞分析。利用已知文獻中的標志基因注釋(圖S2A,圖S4),獲得了9種主要細胞類型,包括巨噬細胞、絨毛細胞滋養細胞(VCT)、粒細胞、絨毛外滋養細胞(EVT)、T細胞、單核細胞、髓系細胞、自然殺傷(NK)細胞和合體滋養細胞(SCT)[37](圖2A)。發現ADIPOQ幾乎在所有細胞類型中均有表達,除了粒細胞(圖2B)。此外,作者展示了GDM細胞中ceRNA網絡中其他基因的表達情況,并發現這些基因在細胞水平上的表達與ADIPOQ相比并不顯著(圖S2B–F)。
接著,作者計算了與ADIPOQ表達相關的基因,并基于這些基因進行了cellchat分析。cellchat分析揭示了這些細胞之間存在強烈的相互作用,推測ADIPOQ在這些相互作用中發揮著重要作用(圖2C)。此外,使用String數據庫構建了ADIPOQ與ceRNA網絡中重要基因之間的相互作用關系,并發現ADIPOQ與CASP3基因存在相互作用關系(圖2D)。通過單細胞轉錄因子(TF)分析獲得了與ADIPOQ基因相關的TF相互作用網絡,并進行功能富集分析,發現這些相互作用的TF與miRNA轉錄、單核細胞分化和眼睛發育功能相關(圖2E,F)。
隨后,通過細胞軌跡分析發現VCT細胞位于細胞發育的頭部,而SCT細胞位于細胞發育的尾部,且ADIPOQ在SCT細胞中高度表達(圖2G)。最后,對ADIPOQ介導的ceRNA網絡中的關鍵基因進行了細胞位點分析,并發現ADIPOQ和CPEB4與細胞發育簇相關(圖2H)。
總之,通過單細胞數據分析,作者發現ADIPOQ在GDM的多種細胞類型中均有表達,且這些細胞類型之間存在強烈的相互作用。此外,ADIPOQ參與的ceRNA網絡中的重要基因(如CPEB4)與細胞發育軌跡相關。因此,ADIPOQ在細胞水平上調節GDM中的細胞相互作用,并在細胞位點發育中發揮相應的調節作用。

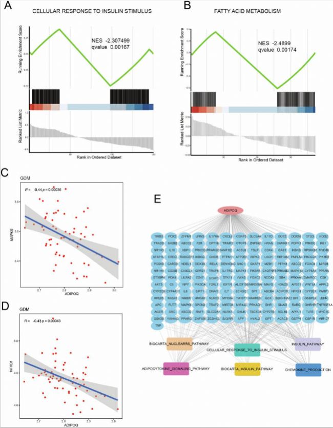
(3)功能富集分析顯示,ADIPOQ基因與營養水平反應和脂肪細胞分化相關。作者從MSigDB數據庫中獲取了與GDM相關的通路,包括細胞對胰島素刺激的響應、脂肪酸代謝、BioCarta nuclearrs通路和脂肪細胞因子信號通路。此外,從GEO數據庫獲取了GDM的基因表達數據,并使用皮爾遜相關系數計算方法計算了通路相關基因與ADIPOQ之間的表達相關性。根據基因間的表達相關性,通過GSEA富集分析的思想,分析了ADIPOQ在通路中的相關性。結果顯示,ADIPOQ對細胞對胰島素刺激的響應具有顯著的負調節作用(圖5A),在脂肪酸代謝中也觀察到了同樣的現象(圖3B)。而在BioCarta nuclearrs通路和脂肪細胞因子信號通路中,ADIPOQ具有正調節作用。為了進一步驗證,作者對ADIPOQ與功能中的關鍵基因進行了相關性分析。如GSEA結果所示,ADIPOQ與MAPK9、NFκB1和PRKAG1的表達呈負相關(圖3C,D)。隨后,根據基因表達相關性篩選出與ADIPOQ表達相關的通路基因,并構建了ADIPOQ功能調控網絡(圖5E)。細胞對胰島素刺激的響應、脂肪酸代謝、BioCarta nuclearrs通路和脂肪細胞因子信號通路在GDM的發生和發展中起著重要作用。分析發現,ADIPOQ在這些功能中具有強烈的調控關系。因此得出結論,ADIPOQ基因在GDM的發生和進展中也發揮著重要作用。
研究意義與價值
本研究的結果表明,脂聯素通過調節炎癥和脂肪代謝相關的通路、基因和細胞表達,在妊娠期糖尿病中發揮著關鍵作用。本研究為妊娠期糖尿病的發病機制提供了全面的生物學見解,并為妊娠期糖尿病風險的早期預測提供了參考。
以上提示,即使在臨床可檢測到的葡萄糖耐量受損發生之前,也可以對具有妊娠期糖尿病遺傳風險的孕婦實施個人生活方式干預的早期管理,如飲食、體重控制和運動。