
期刊:Frontiers in Immunology
影響因子:5.7
伯豪合作技術:單細胞轉錄組、TCR免疫組庫
導語
播散性結核。―TB)是一種嚴重的結核病形式,由結核分枝桿菌通過血液循環傳播至肺外部位和中樞神經系統,常表現為發熱、盜汗、疲勞等癥狀,且多見于免疫受損人群。由于缺乏準確的生物標志物,DTB的早期診斷較為困難。作者通過對7名DTB患者的外周血單個核細胞進行單細胞RNA測序,并整合分析了來自潛伏性結核感染、活動性結核患者和健康對照的數據,發現DTB患者外周血中炎癥免疫細胞(如單核細胞和巨噬細胞)的比例顯著增加,而T細胞、B細胞和漿細胞等淋巴細胞的豐度顯著降低,提示淋巴細胞減少是DTB的一個顯著特征。此外,T細胞功能耗竭和黏膜相關不變T細胞(MAIT細胞)的缺失也在DTB患者中表現突出,且TCR庫分析顯示了特定的基因段和克隆型特征。這些發現不僅揭示了DTB的免疫學特征,還為開發新的診斷標志物和治療策略提供了重要的科學依據。
主要技術
單細胞轉錄組、TCR免疫組庫
(技術服務由伯豪生物合作完成)
研究結果
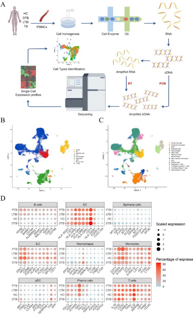
1. DTB患者外周血單細胞轉錄譜
為了深入剖析播散性結核。―TB)發展過程中的單細胞轉錄組特征,作者從7名DTB患者中采集了外周血樣本,并利用10x Genomics平臺開展了單細胞RNA測序(scRNA-seq),具體實驗設計如圖1A所示。通過分析特定標記基因的表達,作者將細胞群體劃分為九種主要細胞類型和十五種細胞亞群。UMAP圖清晰地呈現了健康對照組、活動性結核(TB)、潛伏性結核感染(LTBI)以及DTB患者之間細胞類型的獨特分布特征。鑒定出的細胞類型包括B細胞、T細胞、上皮細胞、天然淋巴細胞(ILCs)、巨噬細胞、單核細胞、漿細胞樣樹突狀細胞(pDCs)和漿細胞(圖1B和1C)。隨后,作者詳細分析了細胞群體的比例以及排名前十的上調基因的表達水平(圖1D)。與健康對照組(HC)、LTBI和活動性結核(PTB)患者相比,DTB患者中先天免疫相關的巨噬細胞和單核細胞的基因表達顯著增加,而T細胞、B細胞和漿細胞的水平則明顯下降。

圖1 研究設計與外周血單個核細胞(PBMCs)單細胞轉錄組分析的整體結果
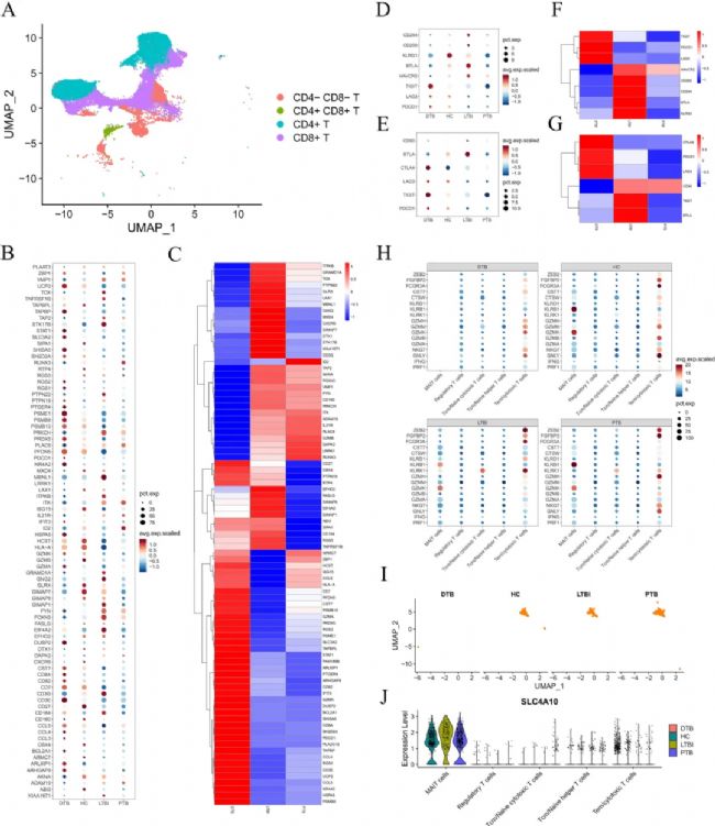
2. 基因表達和偽時間分析揭示了DTB中T細胞的分化特征
與健康對照組和其他結核病樣本相比,DTB樣本在UMAP圖中顯示的T細胞亞群分布存在顯著差異,這表明DTB患者的T細胞基因表達譜發生了獨特的變化(圖2A)。作者進一步分析了T細胞中表達量最高的十個基因(圖1D),例如CAMK4、TRAC和INPP4B,發現這些基因在DTB樣本中的表達水平顯著降低(圖2E)。為了量化各細胞亞群與疾病的相關性,作者采用了觀察值與預期值的細胞比例(R o/e)進行分析。結果顯示,巨噬細胞和單核細胞的R o/e比例傾向于與DTB相關,而細胞毒性T細胞和記憶B細胞則表現出相反的趨勢(圖2B、C)。鑒于DTB患者T細胞獨特的基因表達譜,作者進一步進行了偽時間分析,將從初始T細胞到細胞毒性T細胞的分化過程定義為時間順序。許多基因在偽時間分析中表現出高度的變異性,其中大多數基因的表達量隨著偽時間的推移在DTB患者中逐漸降低(圖2D、圖2F)。這一結果表明,隨著細胞分化的進行,基因表達水平顯著下降,這暗示了T細胞可能發生了功能耗竭。

圖2 DTB中T細胞亞群的特異性基因表達譜
3. DTB中的T細胞耗竭及MAIT細胞顯著缺失
作者對T細胞進行分類(圖3A),包括CD4-CD8-,CD4+CD8+,CD4+和CD8+,發現CD4+和CD8+ T細胞在所有樣本中占主導地位,且DTB患者的T細胞表現出顯著不同的基因表達譜(圖3B-G)。與PTB和LTBI相比,DTB患者的耗竭基因表達顯著更高,尤其在CD8+ T細胞中。此外,CD8+ T細胞在DTB患者中高表達多種效應分子,如PRF1、GNLY和GZMB,而MAIT細胞在DTB樣本中幾乎完全缺失(圖3I、3J),暗示DTB患者存在顯著的免疫功能缺陷。

圖3 DTB中的T細胞耗竭與MAIT細胞嚴重缺失
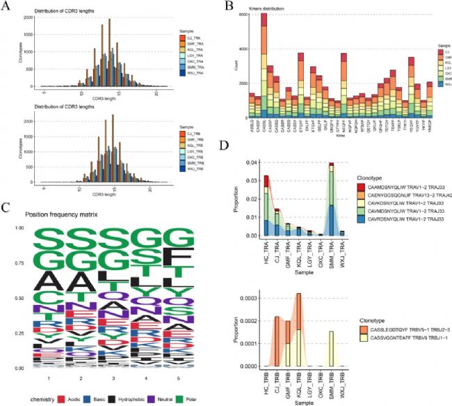
4. TCR-V(D)J基因重排
MAIT細胞的發育依賴于TCR重排和與MR1分子的相互作用。作者對多種T細胞亞型(包括CD4+初始T細胞、CD4+中央記憶T細胞、CD8+ T細胞和γδ T細胞)進行了UMAP分析(圖4A和4B),并研究了TCR克隆型比例和V、J基因的使用頻率。結果顯示,TRA中TRAV9-2、TRAV13-1和TRAV29DV5是主要的V基因,TRAJ49是主要的J基因;TRB中TRBV20-1是主要的V基因,TRBJ2-7和TRBJ2-1是主要的J基因(圖4E)。CDR3序列長度主要集中在10到15個氨基酸之間,樣本間存在差異。進一步分析發現,CDR3中“CASSL”片段最常見,且不同樣本中相同片段的比例相對一致。在TRA中,TRAV1-2-TRAJ33和TRAV13-2TRAJ42共存,其中TRAV1-2-TRAJ33最為常見;在TRB中,TRBV5-1 TRBJ2-3和TRBV9 TRBJ1-1較為常見。MAIT細胞表達半不變的TCR α鏈TRAV1-2-TRAJ33,其在DTB樣本中的頻率低于健康對照組(圖5D),提示其與MAIT細胞功能的關系值得進一步研究。


總結
本研究首次從單細胞水平分析了播散性結核。―TB)患者的外周血細胞亞群,揭示了其獨特的TCR特征。盡管樣本量受限且存在年齡差異,但通過先進算法和與其他單細胞數據的對比驗證,研究結果的可靠性和相關性得到了增強。盡管年齡差異可能對免疫特征有一定影響,但整體上并未顯著干擾研究結論。本研究為深入理解DTB的免疫細胞特征提供了重要資源,并為開發新的治療策略和特異性疫苗奠定了基礎。
參考文獻:
Gong Z, Xu H, Zhang Q, Wang G, Fan L, Wang Z, Fan L, Liu C, Yu Y, Liu Z, Zhou Q, Xiao H, Hou R, Zhao Y, Chen Y and Xie J (2025) Unveiling the immunological landscape of disseminated tuberculosis: a single-cell transcriptome perspective. Front. Immunol. 16:1527592. doi: 10.3389/fimmu.2025.1527592.