
期刊:Journal of Translational Medicine
影響因子:6.1
伯豪技術服務產品:單細胞轉錄組測序、伯優®單細胞測序組織/細胞保存液
導語
研究背景:右心室容量超荷(RVVO)是兒童先天性心臟。–HD)和心力衰竭最重要的血液動力學特征之一,心肌細胞(CM)增殖是提高心臟性能最關鍵的因素之一。然而,RVVO是否以及如何重啟CM增殖仍然不清楚。
科學問題:RVVO如何通過免疫反應重啟青春期前CM的增殖。
試驗材料:RVVO 小鼠模型。
表型:RVVO在青春期前階段暫時性地重啟了心肌細胞的增殖。
機制:RVVO通過激活免疫反應,特別是增加免疫細胞比例和影響相關基因表達,來促進心肌細胞增殖。
主要技術
轉錄組測序、單細胞轉錄組測序(云平臺分析及技術服務均有伯豪生物提供)
研究結果
1. ACF顯微外科手術在青春期前小鼠中建立了RVVO
C57BL/6小鼠出生后第7天(心肌細胞增殖窗口期P1-P7的末期),作者將它們隨機分配到RVVO組和假手術組。隨后,在青春期前的P14和P21階段,作者進行了轉錄組、單細胞轉錄組以及相關檢查,以探究RVVO是否調節CM的增殖。

圖1 ACF顯微手術誘導了青春期前的RVVO
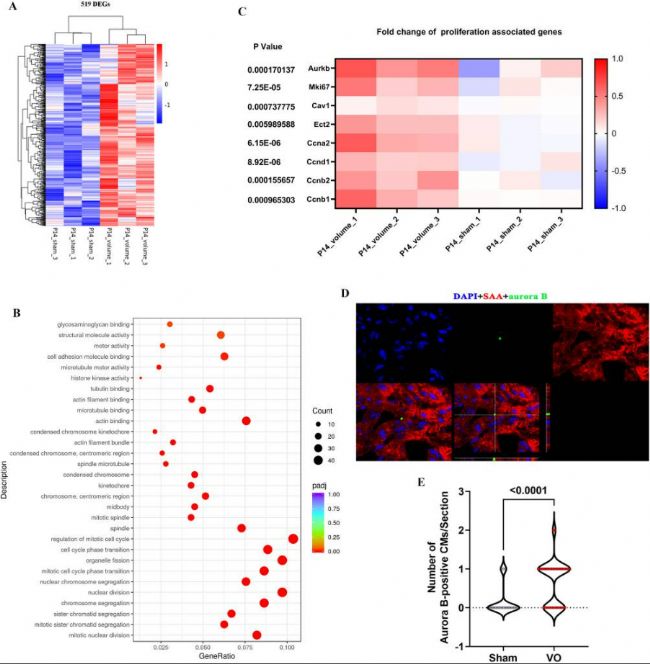
2. RVVO重新激活了青春期前的心肌細胞增殖
P14階段的轉錄組分析揭示了RVVO組和假手術組之間有981個差異表達基因,其中462個表達下調,519個表達上調。熱圖和PCA結果顯示,同一組內的個體小鼠具有相似性,但與另一組小鼠明顯不同。這些結果表明RVVO對青春期前右心室基因表達模式產生了顯著影響。
作者通過對RVVO模型中的基因表達數據進行GO和KEGG分析,與細胞質分裂、細胞增殖相關基因表達上調(圖2A-圖2B),表明RVVO可能促進了青春期前心肌細胞的增殖。下調的差異表達基因的GO富集分析結果表明前30個GO term與心臟收縮相關,這表明由于RVVO,心臟收縮能力降低。這個結果間接表明RVVO誘導了青春期前CM的增殖。

圖2 RVVO促進了青春期前心肌細胞的增殖
作者對出生后小鼠第21天(P21)的右心室(RV)進行單細胞轉錄組測序來驗證之前的結果。發現右心室內有10種不同類型的細胞(圖3A),并且在RVVO組中CM的比例顯著高于假手術組(圖3B)。為了進一步確認這些結果,作者使用Seurat功能模塊計算了CM成熟基因(包括Myh6, Tnni3, RYR2, SERCA2, CACNA1C, 和 KCNJ2)的成熟度評分。結果顯示,RVVO組的成熟度評分低于假手術組(圖3C),這表明RVVO可能促進了青春期前CM的增殖。總之,這些發現表明RVVO不僅增加了CM的數量,而且還影響了它們的成熟過程,導致CM成熟度降低,從而可能促進了它們的增殖。

圖3 單細胞轉錄組測序證實了RVVO重新激活了青春期前CM的增殖
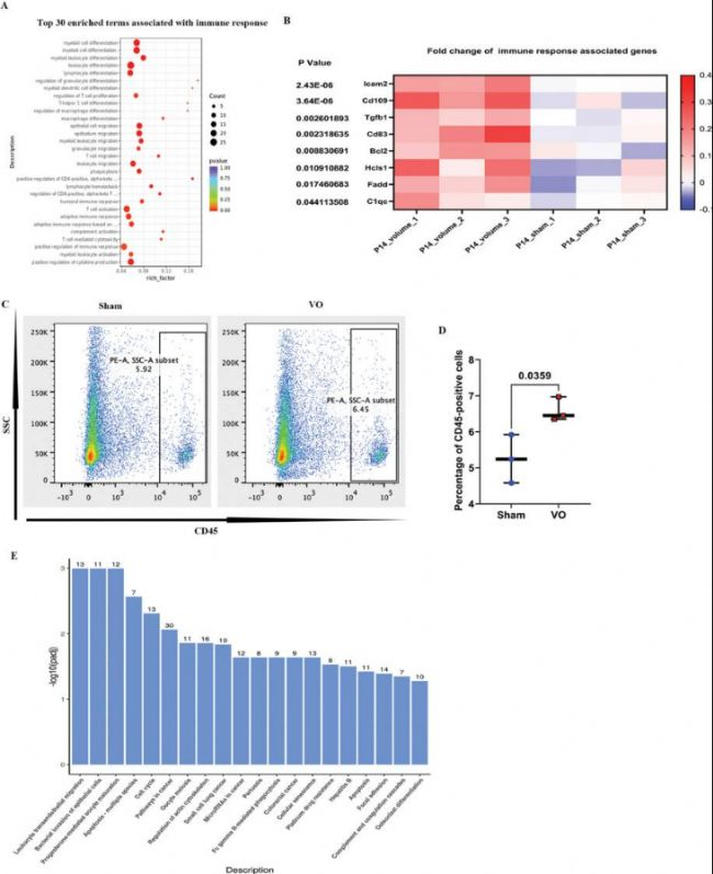
3. 免疫反應導致了青春期前 CM 的增殖重啟
先前的研究表明RVVO在新生階段(從P1到P7)會觸發免疫反應。因此,作者關注了上調的差異表達基因,發現與免疫反應相關的GO 條目處于第二(圖4A–B)。通過進一步評估免疫細胞,發現RVVO增加了免疫細胞的比例(圖4C-D)。此外,在上調DEGs的KEGG通路分析中,免疫反應是前三富集通路之一(圖4E)。因此,免疫反應可能是導致青春期前心肌細胞增殖重啟的原因。
綜上:RVVO通過激活免疫反應,特別是增加免疫細胞比例和影響相關基因表達,來促進心肌細胞增殖。

圖4 右心室容量超荷(RVVO)激活了免疫反應
參考文獻:
Zhou C, Hu Y, Dong Z, Wang Z, Zheng S, Li D, Xiao Y, Chen D, Chen H, Sun S, Ye L, Zhang H. Right ventricular volume overload reboots cardiomyocyte proliferation via immune responses. J Transl Med. 2024 Nov 28;22(1):1075. doi: 10.1186/s12967-024-05839-8. PMID: 39609689; PMCID: PMC11604012.