

思路圖
技術服務
單細胞轉錄組測序、空間轉錄組測序
研究結果
1. 胰腺癌細胞和CAF的單細胞圖譜
為了解釋癌細胞和CAF的異質性,作者對來自17名胰腺腫瘤患者(16名胰腺癌和1名具有IPMN病理的HGD)的手術樣品的CD45陰性細胞進行單細胞RNA測序。鑒定了五種主要細胞類型:上皮細胞、成纖維細胞、雪旺細胞、內皮細胞和星狀細胞。通過拷貝數變化鑒定了癌細胞群,主要位于上皮細胞群。

2. 胰腺癌上皮細胞和成纖維細胞群的特征分析
胰腺癌上皮細胞可細分為9個亞群,均可以通過特異性marker基因鑒定。Ep_FXYD2簇中的大多數細胞具有野生型KRAS序列,作者猜測該細胞是惡變前導管樣細胞。Ep_CDK1簇是增殖的癌上皮細胞,由突出的細胞周期特征鑒定。通過從Ep_CDK1簇以外的上皮細胞訓練邏輯回歸模型來鑒定組成Ep_CDK1簇的細胞的原始身份,結果顯示癌細胞群中,Ep_TRIM 54、Ep_KRT 6A和Ep_VGLL1在循環細胞群中富集,這意味著這些上皮亞簇比其他上皮亞簇相對更具增殖性。
成纖維細胞被分成八個亞群。通過將特異性marker基因與“Fb”前綴組合,產生了六個不同的胰腺CAF簇。通過分析各細胞簇的特征,發現Fb_SFRP1:iCAF(炎性CAF)、Fb_LRRC15:myCAF(成肌細胞CAF)、Fb_MSLN:apCAF(抗原呈遞CAF)、Fb_VIT:成纖維細胞祖細胞群體,并使用RNA原位雜交,驗證了人PDAC組織中Fb_VIT的存在。
3. 人群聚類識別胰腺癌的病理和分子亞型
在詳細解析了胰腺癌組織中癌細胞和CAF群體的亞群特征后,作者考慮是否可以基于這些簇的特征對患者進行分型。基于癌細胞和CAF簇的比例,對患者進行分層聚類,產生了三個單獨的患者組(hClust 0 -2)。通過比較臨床數據,發現四個IPMN樣品中的三個屬于hClust 0,晚期疾病狀態在hClust 1和hClust 2中富集。每個患者簇可以通過特異性癌細胞簇的顯著富集來標記:hClust 0:Ep_MSMB, hClust 1:Ep_TRIM54,hClust 2:Ep_KRT6A和Ep_VGLL1。

4. Ep_VGLL1是一種新的與預后不良相關的胰腺癌細胞群
接下來,作者使用來自TCGA和ICGC的公共批量轉錄組數據評估了癌癥和CAF簇的預后價值。在所有上皮和成纖維細胞亞群中,只有Ep_KRT 6A和Ep_VGLL1的標志物與不良預后有關。由于高Ep_KRT6A組顯示基底樣特征,其不良預后是可預測的,但Ep_VGLL1簇未顯示先前定義的任何特定模式。通路富集分析顯示,與Ep_VGLL1相比,Ep_KRT6A表達更高水平的上皮-間充質轉化(EMT)特征,且Ep_KRT6A評分與癌細胞間的EMT評分正相關,而Ep_VGLL1評分完全不相關,說明Ep_KRT6A和Ep_VGLL1是兩種完全不同的癌細胞群。

圖 4
5. 解析調控胰腺癌細胞簇的轉錄因子網絡
為了鑒定癌細胞簇的生物學特征,作者使用SCENIC分析每個癌細胞簇的轉錄因子(TF)活性,重建了基于相關性的TF網絡。作者鑒定了一組Ep_VGLL1簇中高活性的TF。這些TF位于連接“IPMN相關”/“導管相關”/“經典”組與“基底樣”組的連接處。該模式也在基于TF活性的擴散圖和PCA投影中再現,其將該TF簇定位在“經典”和“基底樣”簇的中點處。基于這些特征,作者猜測Ep_VGLL1代表連接經典癌細胞和基底樣癌細胞的過渡性癌細胞群,并將Ep_VGLL1特異性TF注釋為“過渡性”TF。

Ep_VGLL1顯示出S0X4和KLF5高活性,而SOX4和KLF5之間的互作關系是驅動SMAD4缺陷胰腺癌細胞中腫瘤發生的分子機制,作者猜測Ep_VGLL1代表由TGF-β驅動的SMAD4缺陷致癌過程中的癌細胞。進一步分析Ep_VGLL1的分子特征,發現Ep_VGLL1獲得了TGF-β抗性和Wnt-獨立性,但仍保持上皮細胞特征。據報道,在FOLFIRINOX治療下,胰腺癌腫瘤球狀體細胞通過癌癥內在機制發生經典向基底樣轉變。隨后作者在本數據集追蹤了這一轉變過程,結果發現具有中間特征的亞群Ep_VGLL1可能代表基底樣癌細胞和經典類型癌細胞之間的過渡群體。

圖 6
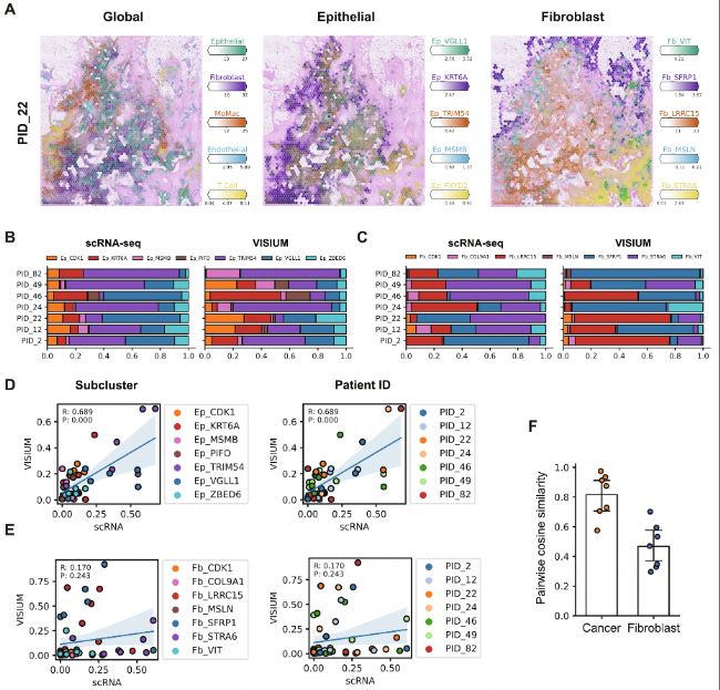
6. 空間轉錄組數據解析人類胰腺癌中癌癥亞簇和相關特征
基于以上分析結果,作者試圖解析人類胰腺癌的空間復雜性。通過單細胞空轉數據聯合分析,解析出了所有細胞類型、癌細胞亞群和成纖維細胞亞群的空間定位模式。分析發現Ep_VGLL1與 Ep_TRIM54 和Ep_KRT6A 在空間上相關,但這兩個群(分別代表胰腺癌經典亞型和基底樣亞型)并不直接相鄰。這種空間關系進一步證實了以上結論:Ep_VGLL1是胰腺癌經典亞型和基底樣亞型之間的橋接細胞群。癌細胞附近與較遠區域的細胞類型明顯不同,Fb_LRRC15(myCAF)的空間分布與胰腺癌細胞分布高度相關,而Fb_SFRP1(iCAF)細胞位于癌細胞遠端。

參考文獻:
Kim S, Leem G, Choi J, et al (2024) Integrative analysis of spatial and single-cell transcriptome data from human pancreatic cancer reveals an intermediate cancer cell population associated with poor prognosis. Genome Med 16:20. https://doi.org/10.1186/s13073-024-01287-7