文章標題:Potential Novel Serum Metabolic Markers Associated With Progression of Prediabetes to Overt Diabetes in a Chinese Population
發表時間:2022年1月
發表期刊:Frontiers in Endocrinology
影響因子:5.555
研究背景
上海百趣代謝組學技術研究中心劉志鵬高級研究員與中山大學孫逸仙紀念醫院任萌主任內分泌課題組合作,選取縱向研究隊列中糖尿病前期人群跟蹤5年前后313個志愿者的血清樣本(其中跟蹤5年后發展為Ⅱ型糖尿病的153人,5年后仍為糖尿病前期的160人),基于LC-MS非靶向代謝組學技術平臺和生物信息學技術,完成了中國糖尿病前期人群發展成Ⅱ型糖尿病的潛在生物代謝標記物研究[1](圖1A)。
結果
臨床數據統計分析
如表1所示,對已有的檢測收錄的臨床指標統計分析發現,兩基線組中除Glu120、HbA1c和尿白蛋白有顯著差異外,其他指標無明顯變化;跟蹤5年前后的臨床數據結果表明,發展為Ⅱ型糖尿病組的Glu0、Glu120、BMI、WC、waist-hip ratio和HbA1c相較于對應的基線樣本顯著升高;此外,Ⅱ型糖尿病風險因素中,LDL-C、 TC和尿白蛋白在兩組間也有顯著差異,雖然GGT也顯著差異,但在兩組中的含量均在正常范圍。
表1. 兩基線組臨床指標統計結果

代謝物輪廓譜分析
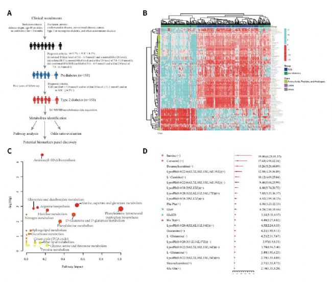
對發展為糖尿病的153個志愿者5年前后的血清樣本進行非靶代謝組學分析,PERMANOVA分析和多變量統計分析發現兩組間代謝物存在顯著差異(Q-value < 0.05);對代謝物輪廓譜和臨床數據的PERMANOVA分析發現,LDL-C和TC與代謝物有一定關聯(P-value < 0.05, Q-value > 0.05),年齡和Glu0在女性中與血清代謝輪廓譜弱相關,吸煙行為與男性血清代謝物輪廓譜弱相關。結合單變量統計分析同時校正兩組間顯著相關的臨床指標(Age、BMI、WC、waist-hip ratio、urine albumin、HDL-C、LDL-C、TC、GGT、Glu0、Glu120、HbA1C)后,發現了101個可能與糖尿病發展顯著相關的差異代謝物(圖1B);進一步的代謝通路拓撲結構MetPA分析發現(圖1C),氨基酸代謝和脂質代謝相關的代謝通路與糖尿病發展密切相關。那么哪些代謝物和臨床指標是與Ⅱ型糖尿病發生相關的潛在風險因素呢?通過多元邏輯回歸校正上述差異顯著臨床指標,分析發現有20個與Ⅱ型糖尿病發生顯著正相關的獨立風險因素,如inosine、carvacrol、Glu0和Glu120(圖1D)。

圖1. 研究思路和差異代謝物分析結果
隨機森林模型篩選潛在生物標志物
為研究發現糖尿病前期人群發展成Ⅱ型糖尿病的潛在生物代謝標記物,從發展成糖尿病的5年前后153個人群按照3:2比例進行隨機篩選,構建成訓練集(91糖尿病前期患者+91糖尿病患者)和測試集(62個糖尿病前期患者+62糖尿病患者),首先用隨機森林模型從兩組間差異顯著的臨床指標中(不考慮Glu0、Glu120、HbA1C和年齡)篩選得到3個重要指標(BMI、waist-hip ratio和WC,圖2A&D),以得到的3個臨床指標建模,隨機森林模型在驗證集中的AUC為55.79%(95%CI: 49.38-62.19%,圖2B),同時選取跟蹤5年后仍為糖尿病前期的160個基線樣本進行預測,發現臨床指標的預測效果不理想(圖2C);同時也加入了臨床上的5個傳統臨床指標(DBP、SBP、TG、LDL和TyG(=LN〔fasting TG(mg/dl)*Glu0(mg/dl)/2〕))建立模型,隨機森林模型的AUC=71.87% (95% CI: 62.79%-80.94%)有所提高(圖2E&F)。隨后 ,隨機森林模型從101個差異代謝物中篩選得到13個重要代謝物(圖2G&J,如Insine(-)、Carvacrol(-)、PC(P-17:0/0:0(+))等),預測模型的AUC達到95.68% (95% CI: 92.61-98.75%)(圖2H),能較好的預測新的樣本(圖2I)。最后將3個臨床指標和11個代謝物合并建模,模型的預測效果AUC=98.10% (95% CI: 96.29-99.91%)稍有提高(圖2K&L)。

圖2.臨床指標和代謝物隨機森林模型
結論
本文通過非靶代謝組技術和生物信息技術,對中國糖尿病前期隊列樣本進行分析,發現了13個在Ⅱ型糖尿病發生發展過程中有重要作用的代謝物,同時也能大大提高Ⅱ型糖尿病的診斷能力。總之,這些結果表明在糖尿病前期到糖尿病的發展過程中,血清代謝譜出現了復雜性的變化。
參考文獻:
1. Ren M, Lin Dz, Liu ZP, Sun K, Wang C, Lao Gj, Fan Yq, Wang Xy, Liu J, Du J, Zhu Gb, Wang Jh and Yan L. Potential Novel Serum Metabolic Markers Associated With Progression of Prediabetes to Overt Diabetes in a Chinese Population. Front. Endocrinol, 2022; 12:745214.
2. Wang L, Gao P, Zhang M, Huang Z, Zhang D, Deng Q, Li Y, Zhao Z, Qin X, Jin D, Zhou M, Tang X, Hu Y, Wang L. Prevalence and Ethnic Pattern of Diabetes and Prediabetes in China in 2013. JAMA, 2017;317(24):2515-2523.
3. Ligthart S, van Herpt TTW, Leening MJG, Kavousi M, Hofman A, Stricker BHC, van Hoek M, Sijbrands EJG, Franco OH, Dehghan A. Lifetime risk of developing impaired glucose metabolism and eventual progression from prediabetes to type 2 diabetes: a prospective cohort study. Lancet Diabetes Endocrinol, 2016;4(1):44-51.
4. Newgard CB, An J, Bain JR, Muehlbauer MJ, Stevens RD, Lien LF, Haqq AM, Shah SH, Arlotto M, Slentz CA, Rochon J, Gallup D, Ilkayeva O, Wenner BR, Yancy WS, Eisenson H, Musante G, Surwit RS, Millington DS, Butler MD, Svetkey LP. A branched-chain amino acid-related metabolic signature that differentiates obese and lean humans and contributes to insulin resistance. Cell Metab, 2009;9(4):311-326.
5. Würtz P, Mäkinen V-P, Soininen P, Kangas AJ, Tukiainen T, Kettunen J, Savolainen MJ, Tammelin T, Viikari JS, Rönnemaa T, Kähönen M, Lehtimäki T, Ripatti S, Raitakari OT, Järvelin M-R, Ala-Korpela M. Metabolic signatures of insulin resistance in 7,098 young adults.Diabetes, 2012;61(6):1372-1380.
6. Wopereis S, Rubingh CM, van Erk MJ, Verheij ER, van Vliet T, Cnubben NHP, Smilde AK, van der Greef J, van Ommen B, Hendriks HFJ. Metabolic profiling of the response to an oral glucose tolerance test detects subtle metabolic changes. PLoS ONE, 2009;4(2):e4525.
7. Suhre K, Meisinger C, Doering A, Altmaier E, Belcredi P, Gieger C, Chang D, Milburn MV, Gall WE, Weinberger KM, Mewes H-W, de Angelis MH, Wichmann HE, Kronenberg F, Adamski J, Illig T. Metabolic Footprint of Diabetes: A Multiplatform Metabolomics Study in an Epidemiological Setting. PLoS ONE, 2010;5(11).
8. Peters AL, Davidson MB, Schriger DL, Hasselblad V. A clinical approach for the diagnosis of diabetes mellitus: an analysis using glycosylated hemoglobin levels. Meta-analysis Research Group on the Diagnosis of Diabetes Using Glycated Hemoglobin Levels. JAMA, 1996;276(15):1246-1252.
文獻原文下載鏈接:
https://pan.baidu.com/s/1uT3iXuFNOeuyEUMgwLzorA
提取碼: jgmw
有興趣采用發現代謝組學-親水版進行樣本檢測分析的老師,歡迎垂詢服務熱線:400-664-9912
bio-equip.com