免疫肽組學技術助力解鎖小細胞肺癌新靶點ATAD2
瀏覽次數:205 發布日期:2025-11-11
來源:本站 僅供參考,謝絕轉載,否則責任自負
小細胞肺癌(SCLC)是一種高度侵襲性的神經內分泌腫瘤,轉移潛能高,預后差,且其分子和臨床病理特征顯示出高度異質性,目前除TP53和RB1缺失外,尚未發現其他相關突變基因,導致缺乏腫瘤抗原靶點來擴展免疫療法的選擇。ATAD2是一種新發現的,在多種惡性腫瘤中發揮致癌功能的蛋白,已有研究證實其在促進腫瘤發生和發展中發揮作用,但其在腫瘤免疫逃逸中的確切功能以及作為免疫治療靶點的潛在效用仍不明確。此外,ATAD2作為SCLC不同亞型免疫治療靶點的潛在作用也需進一步研究。
2025年1月13日,中國醫學科學院腫瘤醫院腫瘤內科王潔教授團隊在eBioMedicine(IF=9.7,Q1)上發表了題為“ATAD2 is a potential immunotherapy target for patients with small cell lung cancer harboring HLA-A∗0201”研究成果。該研究通過基于質譜的免疫肽組學技術分析了SCLC細胞系標本中的睪丸抗原(CTA),結合測序的數據發現ATAD2的表達水平在SCLC患者中顯著升高,且與ASCL1的表達呈正相關,進一步篩選出YSDDDVPSV多肽作為一種潛在的腫瘤抗原標志物,能夠激活HLA-A02:01限制的T細胞,為SCLC的免疫治療提供了新的方向。
該研究中免疫肽的富集實驗使用我司的NeoDiscoveryTM HLA-I型免疫肽富集試劑盒完成,質譜數據解析使用PEAKS®DeepNovo Peptidome工作流完成。
01--小細胞肺癌患者臨床組織與細胞系樣本分析
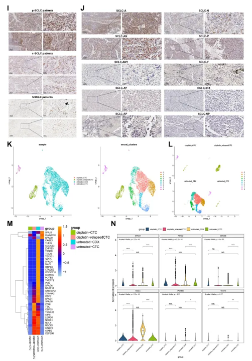
研究團隊收集了80例p-SCLC患者的手術病理組織樣本,通過免疫組化(IHC)方法劃分為5種亞型(SCLC-A/N/Y/P和混合型,圖1A)。通過Western blot(WB)對14種SCLC細胞系模型進行了亞型分析,然后通過WB和流式細胞術(FCM)檢測了這些細胞系模型中HLA-I、HLA-II和抗原呈遞機制(APM)的細胞表面表達。結果發現,SCLC-A和SCLC-N亞型細胞系的HLA-I及其相關APM的表達水平低于SCLC-P和SCLC-Y亞型細胞系,所有細胞系的HLA-II及其相關APM的表達水平相似。

圖1 80例p-SCLC患者和14個SCLC細胞系標本的特征
02--ATAD2在SCLC患者組織和細胞系中均高度表達
本研究對11個SCLC細胞系提取的HLA-I呈遞多肽進行了LC-MS/MS分析(圖2A),通過PEAKS® DeepNovo Peptidome工作流,與uniprot和swissprot人類序列數據庫進行匹配,結果共檢測到99個CTA,其中有6個是所有細胞系共有的(圖2B):ATAD2、NOL4、POTEE、SPAG1、SPAG8 和 TEX15。此外,scRNA-seq數據顯示,與細胞系模型相比,臨床SCLC實體腫瘤樣本中檢測到了4種CTA:ATAD2、SPAG1、SPAG8 和 NOL4(圖2C-D)。

圖2 不同SCLC亞型中常見CTA的鑒定
03--四種常見CTA的臨床相關性分析
作者對11例SCLC患者的scRNA-seq數據集進一步分析,發現ATAD表達水平最高(圖3A-E)。來自63個細胞系(GSE73160)和SCLC患者微陣列數據集(GSE43346和GSE40275)的mRNA測序數據也證實了ATAD2在SCLC細胞系和患者組織中的表達均明顯高于鄰近正常組織、正常人體器官組織,并且比NSCLC患者的組織和細胞系高(圖3 F-H)。在蛋白質水平上,IHC顯示,80例p-SCLC患者標本(65.0%)的ATAD2表達顯著高于27例c-SCLC患者標本(25.93%)(P<0.001∗∗∗)和73例NSCLC患者組織(38.36%)(P<0.01∗∗)。
圖3 ATAD2在SCLC患者組織和細胞系中高表達
04--ATAD2 表達與ASCL1表達呈正相關
為了闡明ATAD2表達與5種亞型(SCLC-A/N/Y/P和-mixed)及其與SCLC臨床特征的相關性,作者評估了SCLC患者的scRNA-seq數據和mRNA-seq數據(cBioPortal數據庫)。結果均表明,ATAD2表達與ASCL1和NEUROD1表達均呈正相關,且前者相關性更強。然后,作者通過IHC評估了80例p-SCLC患者腫瘤組織的蛋白表達,結果顯示ATAD2的表達水平在5種亞型(SCLC-A/N/Y/P和-mixed)中存在差異,SCLC-A(82.69%)和 SCLC-N(65.38%)樣本的 ATAD2 陽性比例更高(圖 4J)。此外,ATAD2 高表達與 SCLC-A顯著相關,與SCLC-MIX負相關,而 ATAD2 表達水平與 SCLC-N、SCLC-P 或 SCLC-Y 之間無相關性(圖 4J)。
為了探究ATAD2在疾病進展過程中的表達,作者又分析了SCLC患者接受順鉑治療前后,從細胞系來源的異種移植瘤(CDX)腫瘤和縱向收集的循環腫瘤細胞(CTC)中的scRNA-seq數據(GSE138267)。CTC的系列scRNA-seq分析顯示,其轉錄異質性與配對CDX相似(圖4K、L)。ATAD2和NOL4在未經治療的CDX和順鉑耐藥后患者的CTC中表達最高,而在未經治療的CTC和對順鉑有反應的腫瘤患者的CTC中,這些基因的表達較低(圖4M)。未經治療的CDX腫瘤中的ATAD2、NOL4和SPAG1表達水平高于未經治療的CTC,但接受順鉑治療的應答患者CTC中的ATAD2、NOL4和SPAG1表達水平低于接受順鉑治療的耐藥患者CTC中的ATAD2、NOL4和SPAG1表達水平(圖4N)。這些數據表明ATAD2的表達是動態的,會隨著SCLC的臨床病程而變化。

圖4 ATAD2表達與ASCL1表達呈正相關
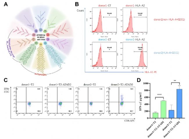
05--HLA-I 陽性SCLC細胞系中ATAD2免疫YSDDDVPSV的鑒定和驗證
LC-MS/MS鑒定結果顯示,SCLC-A和SCLC-N SCLC細胞系模型的免疫肽數量顯著低于SCLC-P和SCLC-Y模型。c-SCLC(H2066)中的免疫肽數量也顯著低于SCLC-P/Y(圖5A)。共鑒定出106條ATAD2相關免疫肽,其中YSDDDVPSV與UniProt數據庫中ATAD2的肽序列一致,并在3種SCLC模型中均有檢測到。為了測試YSDDDVPSV能否激活T細胞,作者從兩名HLA基因型不同的正常健康志愿者體內分離了PBMCs:HLA-A∗02:01表達和HLA-A∗02:01缺失(非HLA-A∗02:01)(圖5B)。用經YSDDDVPSV處理的T2細胞(共9天)分別刺激HLA-A∗02:01和非HLA-A∗02:01 PBMCs,通過ICS定量分析能夠分泌IFN-γ的活化CD8+ T細胞的百分比。在HLA-A∗02:01 培養物中觀察到分泌IFN-γ的CD8+T細胞的百分更高(圖 5C)。進一步通過CBA檢測培養上清液中的IFN-γ,發現HLA-A∗02:01 T細胞培養上清液中的IFN-γ水平高于非HLA-A∗02:01 T細胞(圖5D)。以上結果表明 HLA-A∗02:01-YSDDDVPSV免疫肽可以以HLA依賴的方式刺激T細胞活化,為進一步研究其作為SCLC的免疫藥物靶點提供了依據。

圖5 ATAD2 免疫肽篩選與驗證
小結:
目前,SCLC表達的可靶向抗原尚未確定,阻礙了用于該適應癥的免疫治療藥物的發展。本研究通過LC-MS/MS分析發現CTA的表達模式在SCLC亞型之間存在顯著差異。在281個CTA中,有99個在11個SCLC細胞系中被檢測到,這11個SCLC細胞系代表了5個亞型(SCLC-A/N/Y/P和混合型),并且這11個SCLC細胞系中有6個共同的CTA。這6個CTA中有4個也存在于臨床SCLC標本中。這些結果證實了SCLC的異質性,并強調了識別SCLC亞型間共同腫瘤抗原以開發免疫治療方法的必要性。YSDDDVPSV具有最有利于免疫靶向的特性,并通過T細胞反應性實驗驗證了HLA-A∗02:01 T細胞反應性很強,表明HLA-A∗02:01-YSDDDVPSV 抗原肽可能是未來免疫療法開發的潛在靶點。
原文鏈接:https://www.thelancet.com/journals/ebiom/article/PIIS2352-3964(24)00551-6/fulltext
作為生物信息學的領軍企業,BSI專注于蛋白質組學和生物藥領域,通過機器學習和先進算法提供世界領先的質譜數據分析軟件和蛋白質組學服務解決方案,以推進生物學研究和藥物發現。我們通過基于AI的計算方案,為您提供對蛋白質組學、基因組學和醫學的卓越洞見。旗下著名的PEAKS®️系列軟件在全世界擁有數千家學術和工業用戶,包括:PEAKS®️ Studio,PEAKS®️ Online,PEAKS®️ GlycanFinder, PEAKS®️ AB,ProteoformXTM,DeepImmu®️ 免疫肽組發現服務和抗體綜合表征服務等。聯系方式:021-60919891;sales-china@bioinfor.com