
2025年7月4日,由日本東京慈惠會醫科大學Ayako M. Watabe教授領導的研究團隊在《Communications Biology》期刊上發表了題為“Aversive experiences induce valence plasticity of instructive signals to change future learning rules in mice”的研究論文。
研究揭示了小鼠外側臂旁核至中央杏仁核通路的突觸可塑性可改變厭惡信號效價。通過光遺傳誘導長時程增強或恐懼經歷,均可增強無條件刺激效價,促進后續恐懼學習與記憶泛化。該機制為理解創傷后應激障礙的過度泛化提供了神經基礎。
研究的主要結果
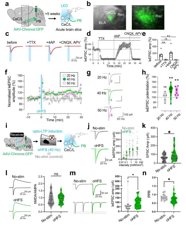
1、PB-CeC/L通路的電生理特性與LTP誘導
研究首先確認了PB-CeC/L通路為單突觸谷氨酸能通路(Figure 1)。通過光遺傳學高頻刺激(oHFS)在腦片實驗中誘導LTP,發現40 Hz和50 Hz刺激能顯著增強光誘發興奮性突觸后電流(leEPSC)幅度,而20 Hz無效。
在體LTP誘導后,輸入-輸出曲線左移,leEPSC在低強度刺激下顯著增強,而NMDA/AMPA受體比例無顯著變化。配對脈沖比率(PPR)在連續威脅條件反射后顯著降低,提示LTP可能涉及突觸前機制。

Figure 1:PB-CeC/L通路的電生理特性與LTP誘導
a-e:通路驗證與光誘發EPSC記錄。
f-h:不同頻率oHFS在腦片中誘導LTP的效果,40 Hz和50 Hz有效。
i-n:在體LTP誘導后的電生理驗證,包括輸入-輸出曲線左移、PPR降低等。
買光遺傳設備,找禮智生物!
禮智生物是 Bio Research Center 中國區授權代理商,在使用光遺傳技術進行實驗操作及數據分析方面積累了豐富的經驗。如果需要采購光遺傳設備,歡迎聯系我們!(聯系方式見文末)


無線式光遺傳刺激設備
2、PB-CeC/L通路LTP增強后續厭惡學習與回避行為
在體LTP誘導后,小鼠在接受弱電擊非條件刺激(US)的條件下,表現出更高的條件刺激(CS)誘發凍結行為(Figure 2)。實時位置厭惡(RTPA)測試中,Chronos組對電擊區域表現出更強的回避行為,厭惡指數顯著升高。此外,flinching反應的閾值顯著降低,表明LTP增強了US信號的負性效價。

Figure 2:在體LTP誘導增強回避行為與后續學習
a-b:病毒注射與光纖維植入示意圖。
c-e:LTP誘導后弱威脅條件反射中凍結行為增強。
f-i:RTPA測試中回避行為增強,厭惡指數升高。
3、既往恐懼經歷促進后續厭惡學習
接受9次強電擊的小鼠(Shock組)在后續弱威脅條件反射中表現出更高的CS誘發凍結,而基線凍結無差異(Figure 3)。RTPA測試中,Shock組對電擊區域的回避行為更強,flinching和jumping閾值顯著降低,說明恐懼經歷增強了US信號的效價。

Figure 3:既往恐懼經歷促進后續學習
a-c:Shock組在弱威脅條件反射中凍結行為增強。
d-g:RTPA測試中Shock組回避行為增強。
4、 恐懼經歷促進恐懼記憶的泛化
在差異威脅條件反射范式中,Shock組對未配對CS2的凍結反應顯著高于Control組,且對CS1和CS2的凍結反應無差異,而Control組能明顯區分兩者(Figure 4)。Shock組的辨別指數顯著低于Control組,表明恐懼經歷促進了記憶泛化。

Figure 4:恐懼經歷促進恐懼記憶泛化
a-f:差異條件反射范式中,Shock組對CS2凍結升高,辨別指數降低。
5、PB與PB-CeC/L通路在泛化中的必要性
在恐懼經歷期間,化學遺傳抑制PB活性(hM4Di組)或光遺傳抑制PB-CeC/L通路(ArchT組)均能顯著降低對CS2的凍結反應,并提高辨別指數,表明PB及其到CeC/L的投射是恐懼記憶泛化所必需的(Figure 5,6)。

Figure 5:PB在泛化中的必要性
a-f:化學遺傳抑制PB活性后,CS2凍結降低,辨別指數升高。

Figure 6:PB-CeC/L通路在泛化中的必要性
a-f:光遺傳抑制PB-CeC/L通路后,CS2凍結降低,辨別指數升高。
6、光遺傳LTP誘導足以促進恐懼記憶泛化
在未經歷真實電擊的情況下,僅通過光遺傳LTP誘導PB-CeC/L通路,Chronos組對CS2的凍結反應顯著高于eYFP組,且辨別指數顯著降低,說明LTP本身足以誘導記憶泛化(Figrue 7)。

Figure 7:光遺傳LTP誘導促進泛化
a-f:僅通過LTP誘導,Chronos組對CS2凍結升高,辨別指數降低。
7、LTP改變US的情緒價值:數學模型分析
使用Rescorla-Wagner模型對行為數據進行擬合,發現Shock組的US值估計中位數(7.22)顯著高于Control組(2.00),Chronos組(3.73)也顯著高于eYFP組(1.98)(Figure 8)。在CS1-CS2泛化模型中,Shock組和Chronos組的US值也顯著更高,說明LTP和恐懼經歷均通過提升US效價來改變學習規則。

Figure 8:LTP改變US值的數學模型分析
a-d:RW模型估計US值,Shock和Chronos組US值顯著升高。
e-h:CS1-CS2泛化模型中US值同樣升高。
研究總結
本研究系統揭示了外側臂旁核至中央杏仁核(PB-CeC/L)通路作為非條件刺激(US)信號傳遞的關鍵通路,其LTP可塑性是經驗依賴性學習規則改變的核心機制。通過光遺傳、化學遺傳、行為學與數學模型相結合的方法,證明了:
這些發現不僅闡明了恐懼記憶泛化的神經機制,也為理解創傷后應激障礙(PTSD)等疾病中過度泛化現象提供了潛在的治療靶點。
參考文獻
Negri S, Nyul-Toth A, Milan M, et al. A Minimally Invasive Framework Reveals Region-Specific Cerebrovascular Remodeling in Aging Using Intravital Functional Ultrasound Imaging and Ultrasound Localization Microscopy (fUS-ULM). Adv Sci (Weinh). 2025 Sep 14:e10754. doi: 10.1002/advs.202510754.
想要獲取本篇文獻的老師同學們,可以拉到文末掃碼添加禮智小客服哦!