MTAP deletion confers enhanced dependency on the PRMT5 arginine methyltransferase in cancer cells
今日要講解的文獻,同樣基于合成致死原理,致力于迅速確定在MTAP缺失的癌癥中與MTAP相關的合成致死基因,隨后通過抑制這些基因的功能來更有效地殺滅腫瘤細胞。關于該研究發現的文獻共有三篇,其中兩篇由兩個不同的實驗室于2016年3月11日聯合發表在《Science》雜志上,另一篇則于2016年4月19日發表于《Cell Reports》雜志。本次匯報的內容聚焦于其中一篇刊登在《Science》上的文章。(MTAP deletion confers enhanced dependency on the PRMT5 arginine methyltransferase in cancer cells)
甲基硫腺苷磷酸化酶(MTAP)的基因在正常組織內廣泛表達。但因其與CDKN2A(一種最常見的缺失型腫瘤抑制基因)位置相鄰,所以在癌癥中MTAP的純合缺失現象較為普遍(見圖1A)。MTAP酶負責裂解甲基硫腺苷(MTA),產生用于蛋氨酸和腺嘌呤循環利用途徑的前體物質。
為了探尋與MTAP缺失相關的遺傳弱點,研究者們借助了基因組規模的短發夾RNA(shRNA)篩選數據,對來自Achilles項目的216個癌細胞系進行了深入分析。他們結合癌癥細胞系百科全書中的MTAP拷貝數和mRNA表達數據,確定了每個細胞系的MTAP缺失狀態。通過對比50,529個shRNA的敏感性譜與MTAP缺失狀態,研究者們鑒別出了兩個特定的shRNA,它們與MTAP缺失株系(MTAP-,n=50)的生存能力下降密切相關,而與MTAP陽性株系(MTAP+)則無顯著關聯(見圖1B)。其中一個shRNA針對的是PRMT5基因,另一個則針對WDR77基因。值得注意的是,MTAP-細胞株不僅對針對PRMT5的shRNA敏感,同時也對針對WDR77的shRNA敏感(見圖1C)。與CDKN2A和MTAP同時缺失的細胞系相比,僅CDKN2A缺失而非MTAP缺失的細胞系對PRMT5或WDR77缺失的敏感性普遍較低,這進一步證實了這種敏感性與MTAP缺失而非CDKN2A缺失的關聯(見圖1D)。為了強化這一發現,研究者們還從篩選數據集中檢測了針對PRMT5和WDR77的額外shRNA,并鑒定出了第二個針對PRMT5(shPRMT5 #2)和WDR77(shWDR77 #2)的shRNA,它們同樣證明了細胞活力受損與MTAP缺失之間存在強烈的相關性(見圖1E)。同時,研究者們也排除了假陽性結果的可能性。
PRMT5和WDR77是催化蛋白甲基化的關鍵組分,它們形成復合物,催化甲基轉移到靶蛋白的精氨酸側鏈上,這些靶蛋白包括參與染色質重塑和基因表達的組蛋白,以及參與mRNA加工的RNA結合蛋白Sm蛋白。此前已有研究報道,PRMT5的基因耗竭可通過誘導G1細胞周期阻滯和凋亡來損害癌細胞的活力。有趣的是,針對PRMT5或WDR77的shRNA都降低了這兩種蛋白的水平(盡管它們對靶轉錄本具有特異性抑制作用),這與使用任何一種shRNA都能耗盡甲基轉移酶復合物的觀察結果相一致。此外,MTAP-細胞還對shRNA介導的CLNS1A和RIOK1缺失敏感,這兩種基因編碼甲基轉移酶復合物的另外兩種成分(見圖1E)。最后,在細胞譜系中也證實了MTAP缺失與對PRMT5或WDR77抑制的敏感性之間的相關性。在包括膠質瘤、胰腺腺癌和非小細胞肺癌在內的個體譜系中,MTAP-細胞系通常(盡管并非普遍)比MTAP+細胞系對PRMT5和WDR77的耗竭更為敏感(見圖1F)。
基于上述觀察結果,研究者們推測MTAP缺失可能會增強細胞對PRMT5和WDR77基因抑制的敏感性。為了驗證這一假設,他們檢測了針對PRMT5和WDR77的shRNA對另外275種癌癥細胞系的細胞活力的影響。這些數據是使用一個擴展的shRNA庫生成的,其中包含了初始研究中未涵蓋的shRNA。與最初篩選數據集的結果相似,他們觀察到MTAP-株系(n=47)通常比MTAP+株系對PRMT5或WDR77的抑制更為敏感(見圖1G)。總體而言,MTAP-細胞對PRMT5或WDR77耗竭的敏感性增強,這一結論是通過5個shRNA(其中3個靶向PRMT5,2個靶向WDR77)在來自491個癌細胞株的兩個獨立功能數據集中得到的驗證。

為了探究MTAP對PRMT5或WDR77抑制下細胞活性的影響,研究團隊首先將MTAP基因引入四個MTAP缺失的細胞系中,這些細胞系分別是LU99和H647(均屬于非小細胞肺癌),SF-172(膠質瘤細胞系),以及SU.86.86(胰腺導管癌細胞系)。結果顯示,在MTAP重組的細胞系中,MTAP蛋白得到了顯著表達,而相應的親本細胞系中則未檢測到MTAP的表達(見圖2A)。
隨后,研究團隊進行了菌落形成試驗,以評估在MTAP存在與否的情況下,PRMT5或WDR77耗盡對細胞活力的影響。試驗結果表明,每個MTAP缺失的細胞系在PRMT5或WDR77受到抑制后,其細胞活力均有所下降,這與之前的篩選和驗證結果保持一致(見圖2B,C)。總體而言,當MTAP被重新導入到MTAP缺失的細胞系后,這些細胞對PRMT5或WDR77抑制的敏感性顯著降低。這一發現揭示了MTAP缺失與細胞對PRMT5或WDR77依賴性之間的功能聯系(見圖2B,C)。

先前的研究已經指出,PRMT蛋白的活性可能會受到MTA(即MTAP的底物)的抑制。MTA作為s-腺苷蛋氨酸(SAM,PRMT5介導甲基化過程中的供體底物)的類似物,可能對PRMT5的活性產生影響。基于這些發現,我們提出了一個假設:細胞中MTAP的缺失可能會導致MTA濃度的上升,進而對PRMT5的活性產生部分抑制作用。綜上所述,這些效應可能會使細胞對PRMT5活性的進一步降低變得更加敏感,例如通過基因抑制的方式。
為了驗證這一假設,研究團隊首先探究了MTAP缺失的細胞是否含有較高的MTA水平。他們利用液相色譜串聯質譜(LC-MS)技術,對來自LU99、H647、SF-172和SU.86.86細胞系以及這些細胞系導入MTAP后的56種代謝物(包括MTA)進行了定量分析。結果顯示,大多數代謝物的豐度并未因MTAP的異位表達而發生顯著變化(見圖3A)。然而,當MTAP被導入細胞后,細胞內MTA的豐度降低了1.5到6倍,這與MTAP缺失時細胞內MTA濃度增加的觀察結果相吻合(見圖3A-C)。
為了進一步確認MTAP缺失的細胞株中MTA水平是否普遍高于MTAP存在的細胞株,研究團隊量化了來自不同細胞系的19個MTAP缺失(MTAP-)和21個MTAP存在(MTAP+)的癌細胞株的73種代謝物的細胞內水平,這些細胞系涵蓋了非小細胞肺癌、黑色素瘤和乳腺癌。在代謝譜中,MTA的豐度與MTAP的缺失狀態呈現出最強的相關性(見圖3D)。結果顯示,MTAP缺失的細胞系中MTA的中位水平比MTAP存在的細胞系增加了約3.3倍,這與我們關于MTAP缺失導致細胞內MTA增加的假設相一致(見圖3E)。
此外,研究團隊還利用來自Achilles項目的shRNA敏感性數據,觀察到了MTA水平與PRMT5依賴性之間的顯著相關性(見圖3F)。這一發現進一步支持了我們的假設,即MTAP的缺失可能通過增加細胞內MTA的水平來影響PRMT5的活性,從而使細胞對PRMT5活性的進一步降低變得更加敏感。

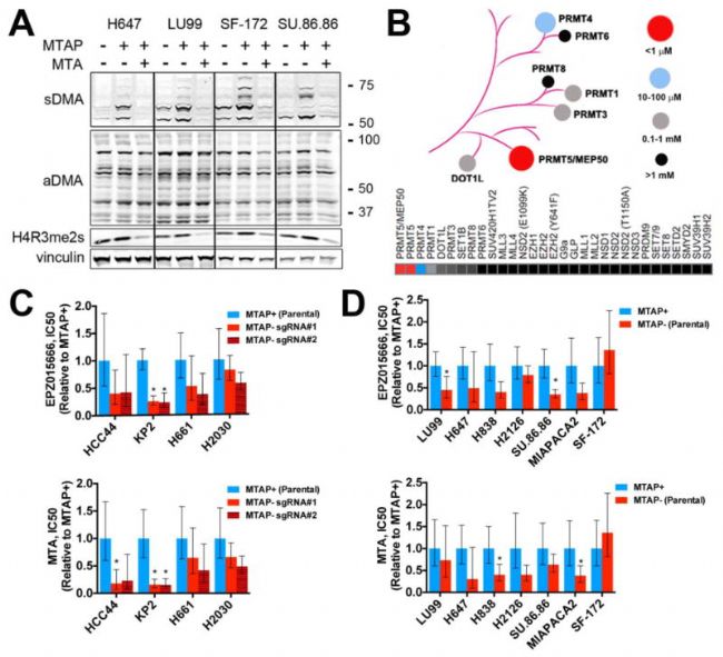
接下來,研究者深入探究了MTA水平升高是否會對PRMT5的活性產生抑制作用。PRMT5作為一種特定的甲基轉移酶,主要負責催化對稱二甲基精氨酸(sDMA)的形成,而PRMT家族中的其他大多數成員則催化不對稱二甲基精氨酸(aDMA)的形成。通過使用一種能夠特異性識別PRMT5產生的sDMA的抗體,研究者發現,與重新導入MTAP的細胞相比,MTAP缺失的細胞中sDMA的水平有所下降(見圖4A)。此外,當MTAP重新導入的細胞暴露于外源性MTA時,也觀察到了sDMA水平的減少,這與PRMT5酶活性受到抑制的現象相一致(見圖4A)。類似的結果也在使用能夠識別PRMT5催化產物H4精氨酸3(H4R3)對稱甲基化的抗體上得到了驗證(見圖4A)。相比之下,研究者發現MTAP的狀態或外源性MTA對aDMA水平的影響并不顯著(見圖4A)。
這一發現進一步增強了PRMT家族成員中PRMT5對細胞內MTA濃度敏感性增高的可能性。為了驗證這一點,研究者采用了放射性同位素過濾結合分析方法,對MTA抑制31種組蛋白甲基轉移酶(包括PRMT5和PRMT5/WDR77復合物)催化功能的能力進行了測定。結果顯示,MTA對PRMT5和PRMT5/WDR77活性的選擇性抑制效果超過了其他甲基轉移酶100倍,這與PRMT5功能容易受到MTA濃度升高抑制的假設相吻合(見圖4B)。此外,研究者還證實MTA是一種SAM競爭性的PRMT5抑制劑。
隨后,研究者試圖確定MTAP缺失的細胞株是否比MTAP存在的細胞株對藥物抑制PRMT5表現出更高的敏感性。他們鑒定了兩種具有明確PRMT5結合位點的抑制劑:代謝物MTA和EPZ015666。其中,EPZ015666是一種有效的多肽競爭和SAM協同抑制劑,相對于其他甲基轉移酶,它對PRMT5具有10,000倍的特異性。研究者測試了這些抑制劑對MTAP缺失的細胞系、重新導入MTAP的MTAP缺失細胞系、MTAP存在的細胞系以及通過CRISPR技術介導MTAP敲除的MTAP存在細胞系的選擇性損傷能力。在11對同基因細胞系中,MTA或EPZ015666處理的MTAP缺失細胞系的IC50值普遍低于重新導入MTAP的MTAP缺失細胞系的IC50值,這與從PRMT5基因耗盡實驗中得到的結果相一致(盡管效應大小相對較小)(見圖4C, D)。

綜上所述,研究結果顯示,MTAP的缺失會引發細胞內MTA水平的上升,這一變化進而抑制PRMT5的活性,并增加了細胞對PRMT5進一步功能衰竭的敏感性。盡管PRMT5近期已成為某些癌癥潛在的治療靶點,但先前尚未發現與PRMT5抑制敏感性相關的基因變異。本研究的數據揭示,盡管MTAP缺失(MTAP-)和MTAP存在(MTAP+)的細胞系對PRMT5或WDR77抑制的敏感性存在重疊,但眾多MTAP-的腫瘤對甲基酶復合體的耗損表現出更高的敏感性(見圖1D, F, G)。因此,僅憑MTAP的狀態并不足以準確區分對PRMT5抑制敏感的細胞系。這些觀察結果提示,存在其他修飾因子,它們以獨立于MTAP狀態的方式影響著甲基酶體耗損的敏感性。盡管如此,本研究的結果支持了一個出乎意料的觀點,即MTAP缺失的細胞對PRMT5的損耗具有敏感性。更廣泛地講,這些發現強調了大型癌癥細胞系集合在全面功能和分子特性分析方面的價值,這對于識別由常見遺傳病變所賦予的潛在靶向依賴性至關重要。
| 名稱 | 貨號 | 規格 |
| MTAP Antibody | 4158S | 100ul |
| MTAP (A8N9F) Rabbit mAb | 62765T | 20μl |
| MTAP (42-T) | sc-100782 | 100μg/ml |
| MTAP (E5R1I) Rabbit mAb | 74683T | 20μl |