MCT4依賴性乳酸轉運在2型糖尿病中心臟能量代謝損傷與炎癥的新機制
瀏覽次數:319 發布日期:2025-10-20
來源:本站 僅供參考,謝絕轉載,否則責任自負
MCT4-dependent lactate transport: a novel mechanism for cardiac energy metabolism injury and inflammation in type 2 diabetes mellitus
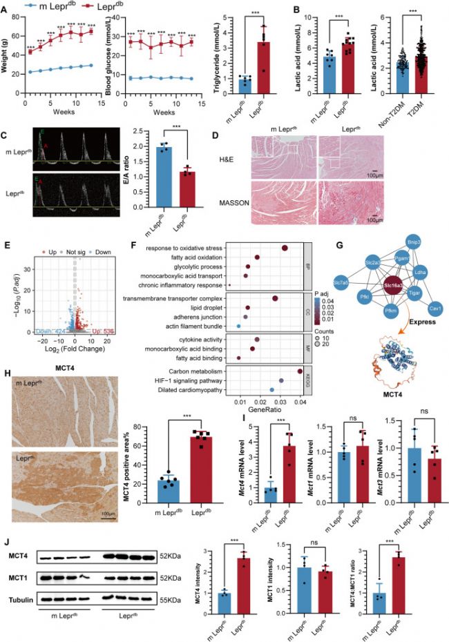
在糖尿病這一全球性的健康挑戰中,2型糖尿病(T2DM)占據了主導地位,其并發癥之一是糖尿病心肌病(DCM),這是導致糖尿病患者死亡的主要原因之一。DCM的發病機制復雜多樣,治療選項有限,因此深入探索其發病機理對于開發有效治療策略至關重要。近期,一項發表在Cardiovascular Diabetology的研究揭示了單羧酸轉運蛋白4(MCT4)依賴性乳酸轉運在T2DM心臟能量代謝損傷與炎癥中的新穎作用機制,為理解DCM的發病提供了新的視角。

一、引言:糖尿病心肌病的挑戰與新發現
DCM是糖尿病心臟特異性的并發癥,表現為心臟結構和功能的改變,最終導致心力衰竭。盡管已知乳酸作為糖酵解的副產物在T2DM中顯著升高,但其在DCM中的具體作用機制尚不清楚。本研究通過深入探索心肌細胞中的乳酸轉運機制,特別是MCT4的作用,為DCM的發病機制提供了新的見解。
二、MCT4與乳酸轉運:心臟能量代謝的新視角
2.1 MCT4在心肌細胞中的上調
在正常生理條件下,心肌細胞主要依賴脂肪酸氧化作為能量來源。然而,在T2DM中,由于胰島素抵抗和代謝異常,心肌細胞可能轉向糖酵解以獲取能量,導致乳酸產生增加。本研究發現,在T2DM條件下,心肌細胞膜上的MCT4表達異常上調。MCT4是一種負責乳酸跨膜轉運的蛋白,其上調促進了乳酸從心肌細胞中的過度流出。
2.2 乳酸轉運失衡與心臟損傷
乳酸轉運的失衡對心肌細胞內的乳酸-丙酮酸平衡產生了顯著影響。正常情況下,乳酸和丙酮酸在心肌細胞內保持動態平衡,這對于維持心臟能量代謝的穩定至關重要。然而,MCT4介導的乳酸過度流出打破了這一平衡,導致細胞內丙酮酸水平相對升高。丙酮酸的積累可觸發一系列代謝和信號轉導途徑的改變,包括氧化應激和炎癥反應的增加,這些變化進一步加劇了心肌細胞的損傷。
三、氧化應激與炎癥反應:DCM發病的關鍵環節
3.1 氧化應激的加劇
氧化應激是DCM發病過程中的關鍵環節之一。當心肌細胞面臨代謝壓力時,如MCT4介導的乳酸過度流出導致的代謝失衡,細胞內抗氧化防御系統可能無法有效應對增加的活性氧(ROS)水平。ROS的積累可導致脂質過氧化、蛋白質羰基化等損傷,進而影響心肌細胞的結構和功能。
3.2 炎癥反應的激活
此外,乳酸轉運失衡還可能激活心肌細胞內的炎癥反應。研究發現,增加的乳酸流出可促進巨噬細胞中組蛋白H4K12的乳酰化,這是一種新的表觀遺傳修飾,它有助于炎癥因子的表達和巨噬細胞的浸潤。在心臟微環境中,這些變化進一步加劇了炎癥反應,形成了惡性循環,加速了DCM的進展。
四、MCT4抑制:治療DCM的新策略
鑒于MCT4在DCM發病機制中的關鍵作用,研究團隊進一步探索了抑制MCT4作為潛在的治療策略。通過體內實驗,他們發現抑制MCT4可有效減輕心肌細胞的氧化應激和病理損傷,減少炎癥巨噬細胞的浸潤,并增強心臟功能。這些發現為開發針對DCM的靶向治療藥物提供了新的思路。
五、臨床預測模型:乳酸作為DCM的預后生物標志物
為了驗證乳酸在DCM中的臨床價值,研究團隊還建立了一個臨床預測模型。該模型揭示了外周血乳酸水平與T2DM患者舒張功能障礙之間的顯著關聯。這一發現進一步強調了乳酸作為DCM預后生物標志物的潛力,為臨床診斷和治療提供了重要的參考依據。
六、結論與展望
綜上所述,本研究揭示了MCT4依賴性乳酸轉運在T2DM心臟能量代謝損傷與炎癥中的新穎作用機制。通過深入探索心肌細胞中的乳酸轉運機制,特別是MCT4的作用,為理解DCM的發病提供了新的視角。此外,抑制MCT4作為潛在的治療策略以及乳酸作為預后生物標志物的發現,為DCM的臨床治療提供了新的思路和方法。
未來,隨著對MCT4和乳酸轉運機制的深入研究,我們有望開發出更加精準和有效的針對DCM的治療方法。同時,通過監測乳酸水平作為預后生物標志物,我們可以更好地預測患者的疾病進展和治療效果,從而制定個性化的治療方案,提高患者的生活質量。
七、對臨床實踐的啟示
對于臨床醫生而言,本研究的結果強調了監測和管理T2DM患者乳酸水平的重要性。通過定期檢測外周血乳酸水平,醫生可以及時發現患者的心臟代謝異常,并采取相應的干預措施。此外,對于已經確診為DCM的患者,抑制MCT4的治療策略可能成為一種新的治療選擇,有助于減輕心臟損傷、改善心臟功能并延長患者壽命。
八、未來研究方向
盡管本研究在揭示MCT4依賴性乳酸轉運在DCM發病機制中的作用方面取得了重要進展,但仍有許多問題有待進一步探索。例如,我們需要更深入地了解MCT4在心肌細胞中的調控機制,以及乳酸轉運失衡如何與其他代謝途徑相互作用影響心臟功能。此外,開發針對MCT4的特異性抑制劑并評估其在臨床上的安全性和有效性也是未來的重要研究方向。
總之,MCT4依賴性乳酸轉運作為T2DM中心臟能量代謝損傷與炎癥的新機制,為DCM的發病和治療提供了新的視角。隨著研究的深入和臨床實踐的積累,我們有望為DCM患者帶來更加有效的治療方案和更好的預后。