

⚫3265 electrods/mm2的高密度電極
Maxwell MEA芯片上有26400個電極。這樣的密度使其可以記錄2D培養物中幾乎每一個活細胞;而對于3D類器官更為關鍵,因為類器官與芯片接觸面積通常比較小,如此高的密度提供了足夠的記錄位點獲取大量神經元信息。

Maxwell MEA 芯片
可放在培養箱內進行記錄
這使得在記錄過程中細胞能夠維持良好的生理狀態,支持反復長期的檢測。
低本底噪音,高信噪比
僅為2.4微伏的本底噪音保證了高質量的讀取信號,使得AI系統獲得足夠豐富的輸出信息。
電極可作為刺激電極
在2萬多個電極中每一個電極都可作為刺激電極給出刺激,這在構建的AI系統中成為重要的信息輸入的媒介。在此,高電極密度也為這種信息輸入提供了高空間分辨率的特性。
可開放API,實現快速實時反饋系統
Maxwell HD-MEA可開放API,允許其它軟件的操控,靈活地設計輸入輸出模式,能夠在輸入與輸出間建立實時的反饋。
研究結果
視覺修復與增強
研究采用光電納米材料碲(Te)同時解決視覺修復與增強的三大關鍵挑戰:
(i)碲納米線網絡(TeNWNs)形成交織網絡結構,易于植入以替代受損的光感受器(在視網膜色素變性小鼠模型中驗證);
(ii)Te的窄帶隙(~0.3 eV)和高光吸收率(單層可達9%)使其能響應更長波長和更低能量的光子;
(iii)Te的內部缺陷(空位和置換缺陷)與外部界面(材料與視網膜細胞的相互作用)不對稱性共同驅動零偏壓光電流,無需額外輔助組件。這些特性使TeNWNs成為覆蓋可見光至近紅外-II波段的理想納米假體。
碲的晶格結構與光電流計算
研究系統分析了TeNWNs的晶格結構、缺陷工程與光電性能關聯。
通過化學氣相沉積法合成的TeNWNs呈現螺旋鏈六方堆疊結構,其內部Sn置換和Te空位缺陷經HAADF-STEM、ICP-MS和EDS證實具有不對稱分布特性。量子輸運模擬揭示:無缺陷的同質界面器件(模型I)僅產生1 mA cm-2的微弱光電流,而引入缺陷和異質界面(模型II)后,零偏壓光電流顯著增強,覆蓋可見光至近紅外-II波段,最高達288 mA cm-2。這種增強源于缺陷誘導的費米能級局域態及界面不對稱性打破晶體對稱性,促進光生載流子分離。
實驗與理論結合表明,Sn置換缺陷比Te空位更易形成,且缺陷位置(如納米線尖端富集)和密度直接影響光電流強度——通道右側缺陷的光電流輸出比居中缺陷高數個量級。這些發現為設計高效零偏壓光電器件提供了關鍵指導:通過精準調控缺陷分布與界面特性,可協同優化碲基納米材料的寬譜光電響應性能,為其在視網膜假體等生物電子應用中的突破奠定基礎。

圖1. 碲(Te)的晶格結構與光電流計算
(A) Te鏈不對稱原子結構示意圖,灰色虛線框標注各結構單胞。(B) Te納米線網絡(TeNWNs)的掃描電鏡圖(左)與高角環形暗場掃描透射電鏡圖(右),中間面板展示左側框選區域單根沿c軸方向徑向排列的Te納米線放大圖,STEM圖像中紅色虛線圓標注缺陷位點。(C) Te光電流計算器件模型,紅、藍、灰圓圈分別標示內部缺陷(如Sn替代、Te空位)與外部界面效應(電極通道)。(D) 零偏壓下Te在可見光至近紅外二區(NIR-II)波段的光電流響應,計算模型包含金電極與12納米長含Sn替代的Te通道,JSC為短路電流密度。(E) 本征、替代、空位及界面模型在NIR-I(954 nm)與NIR-II(1550 nm)波段的光電流密度計算值,Sn替代/Te空位缺陷及電極-通道界面效應均增強光電流。本征模型指光電流計算中以重摻雜Te為電極的模型,其光電流密度放大100倍展示。
實驗器件中的光電流與電生理學研究
通過光電測試平臺和電生理學方法系統評估了TeNWNs的光電特性。
實驗證實,TeNWNs在零偏壓條件下即可產生自發光電流,其密度隨光照強度線性增加,覆蓋可見光至近紅外-II波段。對比研究表明,TeNWNs的光電流密度達到近30A cm-2,顯著優于其他維度的光電材料,這主要得益于其獨特的低維結構和不對稱界面/缺陷效應。值得注意的是,在強激光照射下器件未出現明顯溫升,展現了良好的熱穩定性。通過離體電生理平臺(高密度多電極陣列,HD-MEA),研究人員成功演示了TeNWNs對復雜光圖案(如幾何形狀、數字等)的精確響應能力,其產生的光電流分布能準確再現投射圖案。這些發現不僅驗證了TeNWNs作為視網膜假體的寬譜響應優勢,更凸顯了其在模擬生物視覺信號處理方面的巨大潛力,為開發新一代自供能視覺修復器件奠定了重要基礎。

圖2. 光電與電生理平臺實測光電流
(A) Te器件在NIR-II(1550 nm)刺激下不同激光強度的光電流密度輸出曲線,紅色虛線標示零偏壓下顯著光電流及其隨強度增強趨勢。(B) Te器件在可見光(520 nm)、NIR-I(1060 nm)及NIR-II(1550/2000 nm)波段的光電流密度隨激光強度變化關系,各波段均呈線性增長,虛線為線性擬合。(C) 零偏壓下不同維度材料(1D[TeNWNs、WS2納米管]、2D[CuInP2S6]、3D[BiFeO3等])光電流密度統計,隨維度降低光電流呈上升趨勢,TeNWNs因內外不對稱性表現出最高值。(D) 不同材料與機制(硅光伏、納米線光伏、電容效應、波長轉換等)恢復光敏性能的總結,TeNWNs憑借窄帶隙與高效光電轉換將光敏性推至NIR-II創紀錄波段(1550 nm,淺紅區)。(E) 電生理平臺集成高密度多電極陣列(HD-MEA)、數字微鏡器件(DMD)與635 nm激光的TeNWNs光電流測試示意圖。(F) 635 nm激光視覺圖案(圓形/三角形)照射下TeNWNs表面電壓響應分布,色階線性映射響應幅值。
碲納米線網絡光電流刺激誘導的視網膜神經節細胞響應
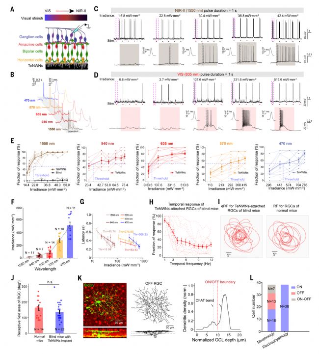
為評估視網膜激活閾值,在生理鹽水中記錄了TeNWNs在可見光(635nm)和近紅外-II(1550nm)不同強度與脈沖時長下的光電流響應,結果顯示光電流隨光強增加而穩定上升。
采用遺傳性視網膜變性盲鼠模型評估視覺修復效果。TeNWNs與視網膜細胞形成異質界面后,盲鼠視網膜神經節細胞(RGCs)在可見光(470/570/635nm)和近紅外光(940/1550nm)刺激下均表現出強烈放電活動,而正常小鼠視網膜對635nm以上波長無響應。通過系統測試不同波長與參數的刺激閾值發現:近紅外-II(1550nm)激活閾值最低(18.98mW/mm²,0.18秒),藍光(470nm)最高(506.23mW/mm²),且響應RGCs比例從近紅外-II的78.6%遞減至藍光的64.3%。刺激響應延遲為200-600毫秒,高強度光誘發更快響應,最高可跟隨5Hz的時變刺激。
空間分辨率分析顯示,TeNWNs植入盲鼠的RGCs感受野面積(135.57平方度)與正常小鼠(163.02平方度)相當。通過雙極細胞層標記和樹突重建,鑒定出38個RGCs中包含18個ON型、13個OFF型和7個ON-OFF型細胞,均表現延遲的ON型響應特征。

圖3. TeNWNs介導的盲鼠視網膜神經節細胞(RGCs)電生理響應
(A) 離體膜片鉗記錄TeNWNs附著盲鼠視網膜RGCs示意圖。(B) RGCs對藍(470 nm)、黃(570 nm)、紅(635 nm)、NIR-I(940 nm)及NIR-II(1550 nm)光照的典型響應波形,右側為動作電位放大圖。(C-D) RGCs對1550 nm/635 nm不同強度刺激的原始響應軌跡及波形放大。(E) 各波長刺激下TeNWNs響應RGCs平均比例,藍色虛線標示50%響應閾值對應光強。(F) 介導50% RGC響應的光強閾值。(G) 不同光強刺激下RGC響應延遲。(H) TeNWNs附著盲鼠視網膜對1-12 Hz閃光刺激的RGC響應比例。(I-J) 正常鼠與TeNWNs附著盲鼠視網膜感受野分布及面積比較。(K) 生物素標記RGCs(綠)與ChAT標記細胞(紅)的共聚焦圖像(左)、樹突分層示意圖(中)及樹突密度分布(右)。(L) 按形態與生理反應分類的ON/OFF/ON-OFF型RGC數量統計。
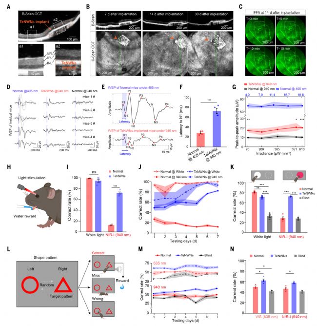
TeNWN植入盲鼠視覺皮層的視覺誘發電位研究
通過多模態電生理技術證實,視網膜下植入的TeNWNs可使盲鼠視覺通路重建近紅外光信號處理能力。
OCT和血管造影顯示植入器件長期穩定整合于視網膜下間隙。特征性電生理指標顯示:
1)fEEP信號未出現幅值飽和,表明在安全光強范圍內具有寬動態響應范圍;
2)皮層fVEP響應證實近紅外信號可跨突觸傳遞至視覺中樞,雖潛伏期延長但保持頻率跟隨特性;
3)ssVEP分析揭示植入鼠與正常鼠具有相似的頻域鎖相能力,最佳響應頻率為4Hz。
這些發現系統論證了TeNWNs不僅能在視網膜層面實現光電轉換,更能重建"視網膜-皮層"完整視覺信息處理通路,特別是首次在動物模型中實現了近紅外光誘發皮層電位,為開發具有全譜感知能力的神經假體提供了直接證據。

圖4. TeNWNs植入盲鼠的視覺功能恢復與增強
(A) 植入鼠(19號)視網膜OCT B掃描圖像,紅色虛線框標定TeNWNs植入位點,底部放大圖顯示TeNWNs位于內核層(INL)下。(B) 植入后7/14/30天的OCT B/C掃描圖像,紅色箭頭標示植入位點。(C) 植入112天后吲哚菁綠血管造影(FFA)時序圖像,白框標示植入區。(D-E) 正常鼠紫外光、TeNWNs植入盲鼠近紅外及正常鼠近紅外刺激下的閃光視覺誘發電位(fVEP)原始軌跡與波形。(F-G) N1波潛伏期及不同光強下峰峰值振幅比較。(H) 光提示水獎勵學習范式。(I-J) 正常鼠與植入鼠在白光/NIR(940 nm)刺激測試階段的正確率對比。(K) 635 nm/940 nm刺激下三組小鼠光源定位正確率。(L-M) 圖案識別測試范式及每日正確率變化。(N) 兩組激光刺激下圖案識別平均正確率統計。
生物相容性評估
研究系統評估了TeNWNs視網膜植入物的長期生物相容性。通過免疫熒光染色和細胞定量分析發現,植入后60天內,視網膜神經節細胞和雙極細胞數量在植入區與非植入區保持穩定,未見顯著差異。雖然術后7天植入區出現輕微膠質細胞活化(GFAP+ Müller細胞增加)和小膠質細胞(Iba1+)浸潤,但這些反應在后續時間點未持續惡化。TUNEL凋亡檢測證實植入區細胞死亡率與對照組相當。所有炎癥反應均局限在可控范圍內,未引發持續性免疫排斥或視網膜結構損傷。這些數據充分證明TeNWNs具有良好的組織相容性,其引起的宿主反應符合醫用植入物安全標準,為其臨床應用提供了重要的安全性依據。
TeNWN植入盲鼠視覺功能恢復與增強的行為學驗證
研究通過系列行為學實驗證實,TeNWNs視網膜植入可顯著恢復盲鼠視覺功能并拓展紅外感知能力。關鍵發現包括:
1)瞳孔反射測試顯示植入盲鼠能響應可見光(白光/紅光)和1550nm近紅外光,且反應強度均在安全閾值內;
2)操作性條件反射實驗中,植入鼠對940nm近紅外光的任務正確率達66.67%,顯著優于正常鼠(11.67%),并表現出持續的學習改善;
3)在復雜行為測試中,植入鼠成功完成光源定位(近紅外光正確率71.67%)和幾何圖案識別(正確率約60%)等高階視覺任務。
這些結果首次證明人工視網膜不僅能重建基礎光感,還可恢復空間定位和物體識別能力,更突破性地實現了哺乳動物對紅外光的意識感知。
非人靈長類動物中TeNWN植入的生物相容性、安全性和可行性驗證
研究在食蟹猴模型中驗證了TeNWN視網膜植入體的長期安全性和功能性。多模態影像學監測顯示,植入體在112天內保持結構穩定,未引起視網膜層狀結構破壞或血管異常。功能學檢測證實,植入眼不僅保留正常可見光反應,還獲得對940nm近紅外光的電生理響應,且信號強度隨時間增強。該研究首次在靈長類動物實現:
1)視網膜下植入物與神經組織的長期相容性;
2)近紅外光敏感性的跨突觸傳遞。
這些發現將小鼠實驗成果成功推進至更接近人類的模型,為后續臨床試驗提供了關鍵的安全性及有效性依據,標志著該技術向臨床應用邁出重要一步。

圖5. TeNWNs植入食蟹猴的眼科評估與閃光視網膜電圖(fEEP)記錄
(A) 植入術前及術后7/28/67/90/112天的眼底彩照、近紅外反射成像及OCT B掃描,綠線標示B掃描位置,紅箭頭標示植入位點。(B) 植入112天后吲哚菁綠血管造影時序圖像,紅箭頭標示植入區。(C) NIR-I刺激fEEP記錄示意圖。(D-E) 植入眼在暗適應下對940 nm/635 nm刺激的fEEP響應及非植入眼對照。(F) 植入90天后fEEP的a/b波振幅統計。
研究總結
本研究開發出基于碲納米線網絡(TeNWNs)的革命性視網膜假體,成功在盲鼠和靈長類動物模型中實現兩大突破:1)首次同時恢復可見光和近紅外視覺功能,使盲鼠獲得紅外光下的物體識別能力;2)通過零偏壓巨光電流(30A/cm²)和微創植入技術,解決了傳統假體依賴外部電源和窄譜響應的難題。非人靈長類實驗證實其長期安全性和跨突觸信號傳遞能力。
該技術不僅為視網膜退行性疾病患者帶來全新治療希望,更開創了"超視覺感知"的新紀元,使人類首次具備擴展自然光譜感知的潛力,是神經工程與納米技術的里程碑式融合。
參考文獻:
Wang S, Jiang C, Yu Y, et al. Tellurium nanowire retinal nanoprosthesis improves vision in models of blindness. Science. 2025 Jun 5;388(6751):eadu2987. doi: 10.1126/science.adu2987.
想要獲取本篇文獻的老師同學們,可以拉到文末掃碼添加禮智小客服哦!