飲食不僅僅是維持生命的基本需求,它還可能成為抗擊疾病的強大武器 。近期的研究揭示,細胞內的“轉譯組”——即正在翻譯的所有 mRNA,可能在調節飲食與腫瘤發生之間扮演關鍵角色 。快來隨小 M 一起揭開這一生物學謎團吧~
01
禁食or生酮?
數千年來,從希臘哲學家希波克拉底和柏拉圖開始,禁食被認為有益健康。間歇性禁食和生酮飲食有多種益處,如減重、抗炎、增強腦功能和抗癌。禁食和生酮飲食通過將能量來源從葡萄糖轉變為酮體,激活多條細胞信號通路。
然而,禁食信號如何在蛋白質組水平上引發基因表達變化以建立酮體生成的代謝程序仍未充分闡明[1][2]。圖 1 展示了短期和長期禁食或生酮飲食期間細胞的代謝適應[3]。


圖 1. 短期和長期禁食或生酮飲食期間的細胞適應過程[3]。
在禁食的 12-14 小時內,身體從葡萄糖轉向酮體,伴隨 mTOR 的抑制和自噬的增加。長期禁食時,酮體生成增加,激活 AMPK,磷酸化 Akt 并刺激葡萄糖攝取,同時通過抑制 FoxO 和 SREBP1 來刺激脂質合成。同時,受到核 PPARα 刺激的肝線粒體產生乙酰乙酸 (AcAc) 和 β-羥丁酸 (β-HB)。在長期禁食期間,血糖和胰島素水平進一步降低,從而使 AMP/ATP 比率增加,激活腫瘤抑制因子肝激酶 B1 (LKB1) 并進一步激活 AMPK。在外周組織中,AMPK 抑制 mTORC1 和蛋白質合成,同時磷酸化并失活乙酰輔酶 A 羧化酶(ACC),該酶與 SREBP 共同調節脂肪酸氧化。此外,在具有高能量氧化能力的組織中,AMPK 通過促進 PGC-1α 的表達,促進脂質氧化和線粒體代謝。葡萄糖饑餓還激活 p53 的表達,調節 PTEN,從而增加 AMPK 活性,同時抑制 IGF-1/AKT/mTOR 通路。
02
Nature:P-eIF4E 重塑控制飲食并影響腫瘤發生
今年 8 月,Davide Ruggero 團隊在Nature上發表了一篇題為 “Remodelling of the translatome controls diet and its impact on tumorigenesis” 的文章。研究發現,在進食到禁食的過渡過程中,主要帽結合蛋白 eIF4E 的磷酸化 (P-eIF4E) 發揮了之前未曾報道過的轉譯控制作用。
在禁食或生酮飲食期間,P-eIF4E 成為一種選擇性翻譯因子,對肝臟中酮體生成所需的特定 mRNA 網絡 (eg: Ppara) 的翻譯至關重要。并進一步發現長鏈脂肪酸可通過激活 AMPK 來調控 P-eIF4E。此外,P-eIF4E 被發現是胰腺癌形成的致癌因素,組合生酮飲食和 P-eIF4E 小分子抑制劑具有協同抗癌效果[4]。

圖 2. 胰腺腫瘤響應生酮和eFT508的代謝和翻譯重編程示意圖[4]。
為了適應高脂肪酸和低碳水化合物環境,胰腺腫瘤通過 eFT508 治療重新編程了轉譯組,上調 β-氧化和酮癥擾亂這些營養途徑,抑制腫瘤生長。
名詞解釋:
-
生酮飲食 (Ketogenic Diet): 一種以高脂肪、適量蛋白質和極低碳水化合物為特點的飲食方式,通過減少碳水化合物的攝入,迫使身體轉而燃燒脂肪以產生酮體作為能量來源[2]。
-
轉譯組 (Translatome): 細胞在特定時間點內所翻譯的所有 mRNA 的集合,反映了基因表達的翻譯層面.
-
eIF4E (Eukaryotic translation initiation factor 4E): 真核翻譯起始因子 4E,是一種關鍵的蛋白質,負責調控 mRNA 的翻譯過程。它通過與 mRNA 的 7-甲基鳥苷帽結合,促進核糖體的招募,從而啟動蛋白質合成。在禁食或生酮飲食期間,eIF4E 的磷酸化 (P-eIF4E) 被發現與脂質代謝和酮體生成的調控密切相關[5]。
一、禁食誘導 eIF4E 磷酸化和轉譯組的重塑
在禁食期間,肝臟作為代謝重編程的主導器官,其 Global 翻譯和 mTOR 通路被下調。盡管 Global 蛋白質合成下降,某些代謝通路的 mRNA 翻譯依然得以維持。研究發現,禁食 24 小時后,eIF4E (Ser 209) 的磷酸化顯著增加,而 4EBP1 的低磷酸化狀態表明 eIF4E 活性受到動態調控。禁食期間,MNK 激酶的活性也增加 (圖 3A, B)。禁食期間MNK-P-eIF4E 軸的激活表明了進食到禁食過渡期間利用 P-eIF4E 進行翻譯調控的可能性。
隨后,作者通過 PolyRibo-seq 分析發現禁食導致 983 個基因的翻譯效率顯著下降,同時 615 個轉錄本的翻譯效率顯著上升 (主要涉及脂質代謝和酮體生成) (圖 3C, D)。以上結果表明,進食到禁食的過渡重新編程了肝臟的翻譯景觀,特異性地增加了與脂質代謝和酮體生成相關基因的翻譯。
MNK: 唯一已知的 eIF4E 激酶,MNK 在 Ser209 上的 P-eIF4E 可增強 eIF4E 活性,尤其是對癌細胞中選擇性轉錄本的翻譯。

圖 3. 禁食期間,P-eIF4E 在翻譯水平上控制酮體生成[4]。
A-B. 免疫印跡分析顯示在自由進食、禁食 24 小時 (A) 和禁食后再喂養 2 小時的小鼠 (B) 肝臟中蛋白的表達。C. 肝臟中禁食期間轉錄本翻譯效率 (TE) 的 log2 倍數變化 (FC) 火山圖。紅點表示顯著上調的翻譯基因。D. 根據 Wiki 通路分析顯著上調翻譯基因的主要通路。
二、P-eIF4E 調控生酮作用并促進選擇性翻譯
接著,作者探討了禁食誘導的 P-eIF4E 在酮體生成中的作用。使用缺乏 Ser209 磷酸化位點的 eIF4ES209A小鼠模型,發現禁食 24 小時后這些小鼠的 β-羥丁酸 (BHB) 水平顯著低于野生型小鼠。代謝組學分析顯示,eIF4ES209A 肝臟中 BHB 顯著下調,且 β-氧化中間產物長鏈酰基肉堿積累,短鏈酰基肉堿減少,提示 β-氧化缺陷 (圖 4A,B)。另外,使用 MNK 抑制劑 eFT508 抑制 P-eIF4E 導致酮體生成減少超過 50% (圖 4C,D),這些結果表明 P-eIF4E 在禁食期間對肝臟的 β-氧化和酮體生成具有重要影響。

圖 4. P-eIF4E 調控生酮作用[4]。
A. 在禁食 24 小時的野生型 (WT) 和 eIF4ES209A 小鼠中的血液 BHB 濃度。B. 禁食的 eIF4ES209A 小鼠與 WT 小鼠肝臟中代謝物變化的火山圖。C-D. 在禁食 24 小時的 Ppara−/− 小鼠或預處理為 vehicle 或 eFT508 的 WT 小鼠中的血液 BHB 濃度。
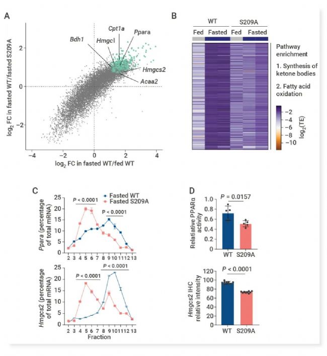
隨后,作者使用 PolyRibo-seq 分析了禁食狀態下 eIF4ES209A 小鼠肝臟的翻譯效率。結果顯示,在禁食的 eIF4ES209A 小鼠中,有 445 個在野生型小鼠中翻譯上調的基因顯著下調,包括關鍵基因 Ppara 和 Hmgcs2 (圖 5A)。通路富集分析表明,這些基因主要參與酮體的生物合成 (圖 5B)。而且,禁食的 eIF4ES209A 小鼠中 Ppara 和 Hmgcs2 的翻譯水平和蛋白的濃度也明顯下調 (圖 5C, D)。這些結果表明,P-eIF4E 在禁食期間對 β-氧化和酮體生成的翻譯重編程具有重要作用。

圖 5. P-eIF4E 調控促進選擇性翻譯[4]。
A. PolyRibo-seq 測序。野生型肝臟中禁食 (24 小時) 與喂養狀態之間的轉錄本翻譯效率 (TE) 的 log2 倍數變化 (x 軸),以及禁食的野生型和 eIF4ES209A 肝臟之間的變化 (y 軸)。在禁食時顯著上調但在禁食的 eIF4ES209A 肝臟中未能上調的基因標記為綠色。B. 在熱圖中顯示了 a 中顯著上調的基因,突出顯示了前兩個富集的通路。C. 24 小時禁食的野生型和 eIF4ES209A 肝臟中的翻譯水平 (mRNA)。D. 禁食的野生型和 eIF4ES209A 肝臟中 PPARα 活性和 Hmgcs2 濃度 (IHC 染色)。
三、脂肪酸通過激活 AMPK 而激活 MNK-P-eIF4E 信號軸
添加脂肪酸可刺激饑餓狀態下 AML12 細胞中的翻譯特異性,并誘導 MNK-P-eIF4E 軸的活化 (圖 6A),增加 Ppara 和 Hmgcs2 mRNA 的翻譯水平。此外,fat-ATGL−/−小鼠中肝臟中 Ppara 和 Hmgcs2 mRNA 的禁食誘導的翻譯上調受損。因此,來自脂肪細胞脂解的脂肪酸可以在禁食期間向肝臟傳遞信號,激活 MNK-P-eIF4E 軸,從而調控酮體生成相關轉錄本的翻譯。
隨后發現 AMPK 的激活在禁食狀態下被激活,且 AMPK 抑制劑(Dorsomorphin,Bay-3827) 可下調細胞中 P-eIF4E (圖 6B),阻止了脂肪酸誘導的 PPARα 和 Hmgcs2 的翻譯 (圖 6C),并降低了禁食野生型小鼠的酮體生成 (圖 6D)。機制研究表明AMPK 通過抑制已知上游激酶 ERK1/2 和 p38 MAPK 下調 P-eIF4E,部分調控酮體生成,AMPK 也可直接磷酸化 MNK。因此,AMPK 在脂肪酸誘導的 MNK-P-eIF4E 軸中發揮了重要作用,調控特定 mRNA 的翻譯。


圖 6. 脂肪酸增強 AMPK 活性,激活 MNK-P-eIF4E 軸[4]。
A. 過夜無血清培養基 (FA) 處理后,用 BSA、100 μM 亞油酸 (LA)、油酸 (OA)、棕櫚酸 (PA) 或聯合處理 AML12 細胞 4 小時后蛋白表達水平。B. FA 刺激的 AML12 細胞在不同抑制劑或激活劑處理下 P-eIF4E/eIF4E 水平。C. 脂肪酸刺激的 AML12 細胞中 mRNA 水平。D. 禁食 24 小時的小鼠中,Vehicle、AMPK 抑制劑處理后血液 BHB 濃度。
四、生酮飲食增加 P-eIF4E
生酮飲食后,WT 小鼠肝臟中 AMPK 的磷酸化和活性增加,同時 P-eIF4E 顯著增加 (圖 7A),且 eIF4ES209A 小鼠在生酮飲食下表現出血液中 BHB 濃度顯著降低 (圖 7B)。PolyRibo-seq 分析顯示生酮飲食與禁食之間存在相似的翻譯組重塑 (圖 7C)。qPCR 結果確認生酮飲食下 eIF4ES209A 小鼠肝臟中 PPARα 和 Hmgcs2 的翻譯水平降低 (圖 7D),且甘油三酯積累和乙酰輔酶 A 減少 (圖 7E)。注射 Hmgcs2 cDNA 或 Ppara cDNA 則恢復了 BHB 濃度 (圖 7F)。以上結果表明 P-eIF4E 在生酮飲食中對酮體生成具有重要的調控作用。



圖 7. 生酮飲食通過激活 P-eIF4E 依賴的翻譯機制來調節酮體生成[4]。
A. 小鼠喂食普通飼料或生酮飲食 24 小時后,從肝臟中獲得的 AMPK 的免疫印跡圖。B. WT 和 eIF4ES209A 小鼠喂食生酮飲食后的血液 BHB 濃度。C. 喂食正常飼料和生酮飲食的 WT 小鼠肝臟中轉錄本翻譯效率 (TE) 的log2倍數變化 (x軸),以及生酮飲食和普通飼料喂養的 WT 小鼠之間的變化 (y軸)、P-eIF4E 的翻譯效率的熱圖。D. WT 和eIF4ES209A小鼠肝臟在生酮飲食下Hmgcs2或Ppara的翻譯水平。E. WT 和eIF4ES209A小鼠在生酮飲食喂養24小時后肝臟中甘油三酯濃度。F. WT 小鼠或eIF4ES209A 小鼠尾靜脈注射 Vehicle 或 Hmgcs2 cDNA 或 Ppara cDNA 的在正常飼料或生酮飲食 24 小時下的血液 BHB 濃度。
五、生酮飲食可增加癌癥藥物的有效性
某些癌癥 (如胰腺腫瘤) 可利用酮體作為替代能量來源,因此,作者提出,在生酮飲食下,胰腺腫瘤的生長可能也依賴于 P-eIF4E。而這一過程可以被 MNK 的臨床抑制劑 (eFT508,也稱為 Tomivosertib) 阻斷。實驗結果證明,生酮飲食和 eFT508 協同作用顯著抑制胰腺腫瘤生長,且單獨治療無效 (圖 8A)。eFT508 降低了肝臟中 Ppara 和 Hmgcs2 的翻譯 (圖 8B),并減少了生酮飲食下的血液 BHB 濃度 (圖8C),補充 BHB 可逆轉 eFT508 對腫瘤的抑制作用 (圖 8D)。


圖 8. 通過 P-eIF4E 小分子抑制劑結合生酮飲食限制胰腺腫瘤的生長[4]。
A. 人胰腺癌細胞 (T3M4) 異種移植模型小鼠接受普通飼料或生酮飲食或藥物 (Vehicle 或 eFT508) 處理后的腫瘤生長情況。B. 在不同處理下小鼠肝臟中 Hmgcs2 或 Ppara 的翻譯水平。C. 在不同處理下小鼠的血液 BHB 濃度。D. 在生酮飲食下,使用 Vehicle、eFT508 或在飲用水中添加 1% BHB 的異種移植小鼠中血液 BHB 濃度。
03
小結
今天,小 M 和大家一起深入探討禁食和生酮飲食對細胞翻譯機制的影響,在禁食或生酮飲食期間,P-eIF4E 成為一種選擇性翻譯因子,對肝臟中酮體生成所需的特定 mRNA 網絡的翻譯至關重要。生酮飲食與 eFT508 的結合限制了胰腺腫瘤細胞的酮體可用性,提供了一種新的胰腺癌治療策略。
|
產品推薦
|
|
Tomivosertib (HY-100022)
口服 MNK 抑制劑,降低腫瘤細胞中 eIF4E (Ser209) 磷酸化水平。
|
|
亞油酸 (LA) (HY-N0729)
多不飽和脂肪酸 (PUFA)。
|
|
油酸 (OA) (HY-N1446)
單不飽和脂肪酸。
|
|
棕櫚酸 (PA) (HY-N0830)
長鏈飽和脂肪酸。
|
|
Dorsomorphin (HY-13418A)
AMPK 抑制劑。
|
|
Bay-3827 (HY-112083)
AMPK 抑制劑。
|
參考文獻:
[1] de Cabo, et al. Effects of intermittent fasting on health, aging, and disease. N. Engl. J. Med. 381, 2541–2551 (2019).
[2] Dowis, K. et al. The potential health benefits of the ketogenic diet: a narrative review. Nutrients. 2021. 13, 1654.
[3] Paoli A, et al. Common and divergent molecular mechanisms of fasting and ketogenic diets. Trends Endocrinol Metab. 2024 Feb;35(2):125-141.
[4] Yang H, et al. Remodelling of the translatome controls diet and its impact on tumorigenesis. Nature. 2024 Aug 14.
[5] Romagnoli A, et al. Control of the eIF4E activity: structural insights and pharmacological implications. Cell Mol Life Sci. 2021 Nov;78(21-22):6869-6885.