揭示PRODH2介導的羥脯氨酸(Hyp)代謝機制破解乳腺癌骨轉移惡性循環
瀏覽次數:46 發布日期:2025-12-10
來源:本站 僅供參考,謝絕轉載,否則責任自負
一、研究思路:從“臨床痛點”到“機制閉環”的層層突破
研究者沿“臨床現象→代謝靶點→機制驗證→治療驗證”邏輯鏈推進,每一步緊扣乳腺癌骨轉移核心矛盾:
1. 臨床現象錨定方向:骨轉移導致骨膠原降解,釋放大量Hyp(羥脯氨酸),血清/尿液Hyp升高是骨轉移潛在標志物,提示“Hyp代謝”為骨轉移微環境關鍵節點。
2. 鎖定核心酶PRODH2:PRODH2是Hyp代謝關鍵酶,臨床樣本驗證顯示:乳腺癌骨轉移灶中PRODH2表達顯著高于正常乳腺組織、無骨轉移癌組織,高轉移潛力癌細胞(如SCP2)中PRODH2水平更高。
3. 機制拆解“惡性循環”:假設PRODH2通過Hyp代謝同時影響“癌細胞存活”和“骨微環境破壞”——既幫癌細胞抵抗氧化壓力(鐵死亡),又促進破骨細胞分化,形成“骨溶解→Hyp增多→PRODH2激活→骨轉移加劇”閉環。
4. 靶向驗證:用PRODH2抑制劑(N-炔丙基甘氨酸)驗證,探索打破惡性循環的臨床治療依據。
圖1:PRODH2在正常乳腺組織、無骨轉移癌組織、骨轉移灶中的表達差異
二、核心研究成果:PRODH2是骨轉移的“代謝開關”
通過細胞實驗、動物模型和臨床樣本驗證,厘清PRODH2“雙重作惡”機制,核心成果總結為4點:
1. PRODH2促進破骨細胞分化,加速骨溶解
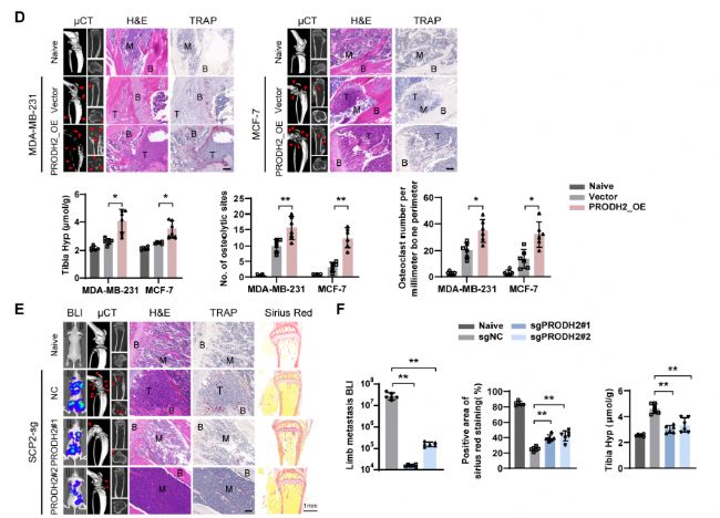
· 細胞實驗:用PRODH2過表達癌細胞的條件培養基(CM)處理破骨前體細胞(Raw 264.7),Hyp存在時破骨細胞數量顯著增加;敲除PRODH2則抑制破骨分化。
· 動物模型:脛骨注射PRODH2過表達癌細胞,小鼠骨溶解病灶更多、TRAP陽性破骨細胞數量翻倍;敲除PRODH2后,骨轉移負擔減少50%以上。

圖2:不同PRODH2表達水平下破骨細胞數量對比
圖3:PRODH2過表達/敲除對小鼠骨轉移病灶的影響(μCT、H&E染色結果)
2. PRODH2幫癌細胞“抗死”:抑制鐵死亡
骨微環境缺氧、鐵過載本應誘導癌細胞鐵死亡,但PRODH2通過上調SLC7A11(胱氨酸轉運體)促進谷胱甘肽(GSH)合成,中和脂質過氧化:
· PRODH2過表達細胞中,鐵死亡標志物(MDA、4-HNE)降低;
· PRODH2過表達細胞對鐵死亡誘導劑(Erastin、RSL3)的抗性增強。
圖4:PRODH2表達水平與鐵死亡標志物及誘導劑抗性的關系
3. 關鍵機制:乙酰-CoA介導YY1乙酰化,“一箭雙雕”調控SLC7A11/IL-8
PRODH2代謝Hyp產生乙酰-CoA和丙酮酸,其中乙酰-CoA招募乙酰轉移酶KAT7,促進轉錄因子YY1在K230位點乙酰化:
· 乙酰化YY1更穩定,可結合SLC7A11啟動子→上調表達→抑制鐵死亡;
· 乙酰化YY1可結合IL-8啟動子→上調表達→促進破骨分化;
· 最終形成骨轉移“惡性循環”。
圖5:PRODH2-Hyp-乙酰-CoA-YY1調控軸機制示意圖
4. 治療潛力:抑制PRODH2可打破閉環
動物實驗顯示,PRODH2抑制劑(N-炔丙基甘氨酸)可顯著:
· 減少骨溶解病灶(↓40%);
· 降低破骨細胞數量(↓35%);
· 抑制癌細胞在骨中的定植。
圖6:PRODH2抑制劑處理后小鼠骨轉移指標變化
三、absin產品:研究的“代謝數據基石”
研究核心機制(PRODH2調控Hyp→乙酰-CoA/丙酮酸代謝)需精準檢測三者含量,absin三款試劑盒為關鍵工具,支撐3個核心結論驗證:
1. abs580066 羥脯氨酸(Hyp)微量檢測試劑盒
核心作用:驗證“骨溶解→Hyp釋放”的源頭
應用場景:檢測癌細胞過表達/敲除PRODH2后,細胞及小鼠脛骨組織中Hyp的含量。
研究價值:
· 細胞層面:PRODH2過表達細胞的Hyp代謝加快,胞內Hyp水平降低;
· 動物層面:敲除PRODH2的小鼠,脛骨Hyp含量比對照組低30%,直接證明PRODH2是Hyp代謝關鍵酶。
產品優勢:靈敏度高(最低檢測限達5μmol/L)、抗干擾能力強,適合骨組織等復雜樣本,為“骨溶解-Hyp-PRODH2”關聯提供直接數據。
2. abs580254 乙酰輔酶A(Acetyl-CoA)含量檢測試劑盒
核心作用:破解“代謝→表觀調控”的橋梁
應用場景:檢測PRODH2過表達/敲除細胞中乙酰-CoA的含量,驗證PRODH2對乙酰-CoA生成的影響。
研究價值:
· PRODH2過表達細胞的乙酰-CoA水平比對照組高1.8倍;
· 敲除PRODH2后乙酰-CoA降低45%;
· 催化失活的PRODH2突變體(Y446A)無法提升乙酰-CoA,證明PRODH2通過代謝Hyp產生乙酰-CoA,為YY1乙酰化提供“原料”。
產品優勢:采用特異性酶促反應,快速穩定檢測,避免樣本處理過程中乙酰-CoA降解,確保數據可靠。
3. abs580016 丙酮酸(Pyruvic Acid)微量檢測試劑盒
核心作用:補充“Hyp代謝流”的完整性
應用場景:檢測PRODH2調控下細胞內丙酮酸的含量變化,完善Hyp代謝通路驗證。
研究價值:
· Hyp代謝產物除乙酰-CoA外,還有丙酮酸;
· PRODH2過表達細胞的丙酮酸水平同步升高,與乙酰-CoA變化趨勢一致,證明PRODH2激活Hyp完整代謝通路,讓代謝流分析更完整。
產品優勢:采用微板法,高通量同時檢測多組樣本,數據重復性好(CV<5%),適合機制研究中的批量驗證。
| 產品貨號 |
產品名稱 |
檢測指標 |
核心優勢 |
研究應用場景 |
| abs580066 |
羥脯氨酸微量檢測試劑盒 |
羥脯氨酸(Hyp) |
抗干擾強,適合復雜樣本 |
骨代謝、癌癥轉移、膠原降解 |
| abs580254 |
乙酰輔酶A含量檢測試劑盒 |
乙酰-CoA |
快速穩定,防樣本降解 |
代謝-表觀調控、能量代謝 |
| abs580016 |
丙酮酸微量檢測試劑盒 |
丙酮酸 |
高通量,重復性好 |
糖酵解、氨基酸代謝通路 |
四、結語:absin——科研“代謝驗證”的可靠伙伴
從臨床問題到機制突破,再到治療潛力驗證,這項乳腺癌骨轉移研究的每一步,都離不開“精準的代謝數據”支撐。
abs580066、abs580254、abs580016三款試劑盒,憑借高靈敏度、強特異性的檢測能力,幫助研究者清晰解析PRODH2介導的Hyp代謝通路,為“代謝-表觀-轉移”的機制閉環提供關鍵證據,助力科研成果登頂國際前沿。
Absin更多代謝檢測試劑盒推薦
| 貨號 |
品名 |
用途 |
| abs580002 |
Alanine Transaminase Microplate Assay Kit |
谷丙轉氨酶(ALT)檢測 |
| abs580004 |
Aspartate Transaminase Microplate Assay Kit |
谷草轉氨酶(AST)檢測 |
| abs580005 |
Glutamate Microplate Assay Kit |
谷氨酸(Glu)檢測 |
| abs580063 |
Glutamate Synthase Microplate Assay Kit |
谷氨酸合成酶(GOGAT)檢測 |
| abs580064 |
Glutaminase Microplate Assay Kit |
谷氨酰胺酶(GLS)檢測 |
| abs580116 |
Arginase Microplate Assay Kit |
精氨酸酶檢測 |
| abs580184 |
Lysine Microplate Assay Kit |
賴氨酸(LYS)檢測 |
| abs580118 |
Proline Microplate Assay Kit |
脯氨酸(PRO)檢測 |
| abs580127 |
Cysteine Microplate Assay Kit |
半胱氨酸(Cys)檢測 |
| abs580187 |
Total Amino Acid Microplate Assay Kit |
氨基酸(AA)檢測 |
| abs580157 |
Acetolactate Synthase Microplate Assay Kit |
乙酰乳酸合成酶(ALS)檢測 |
注:文中文獻圖表均源自《Cancer Res.》2025年文章:PRODH2-Mediated Metabolism in the Bone Microenvironment Promotes Breast Cancer Metastasis