2009年,Hans Clevers及其團隊成功利用小鼠腸道的成體干細胞培育出了第一個腸道類器官,從而揭開了類器官研究的新篇章。類器官的培養過程涉及成體干細胞(TSCs)或多能干細胞(PSCs)在體外進行3D培養,形成具有一定空間結構的組織模擬物,其結構和功能類似于真實器官,這有助于提高藥物研發的成功率。未來借助AI技術與類器官的聯合應用,藥物篩選將變得更為高效和精準。
眾所周知,人類大腦發育是一個復雜而精密的過程,不僅與神經祖細胞大規模擴張有關,還需要同時建立一個多細胞組織結構。理論上,不斷擴大的類器官可以直接從多個體組織細胞中生長,但到目前為止,腦類器官只能從多能干細胞中建立。2024年1月,類器官鼻祖Hans Clevers教授與Benedetta Artegian教授團隊在CELL上聯合發表了“Human fetal brain self-organizes into long-term expanding organoids”一文。該研究直接從人胎兒腦組織中培育出體外自組織的大腦類器官,命名為FeBOs(Fetal brain in vitro self-organizes into organoids)。這種實驗室培養的類器官不僅創立了研究大腦發育的全新模式,還為深入探討大腦發育相關疾病,如腦腫瘤的發展和治療,提供了有價值的新途徑。

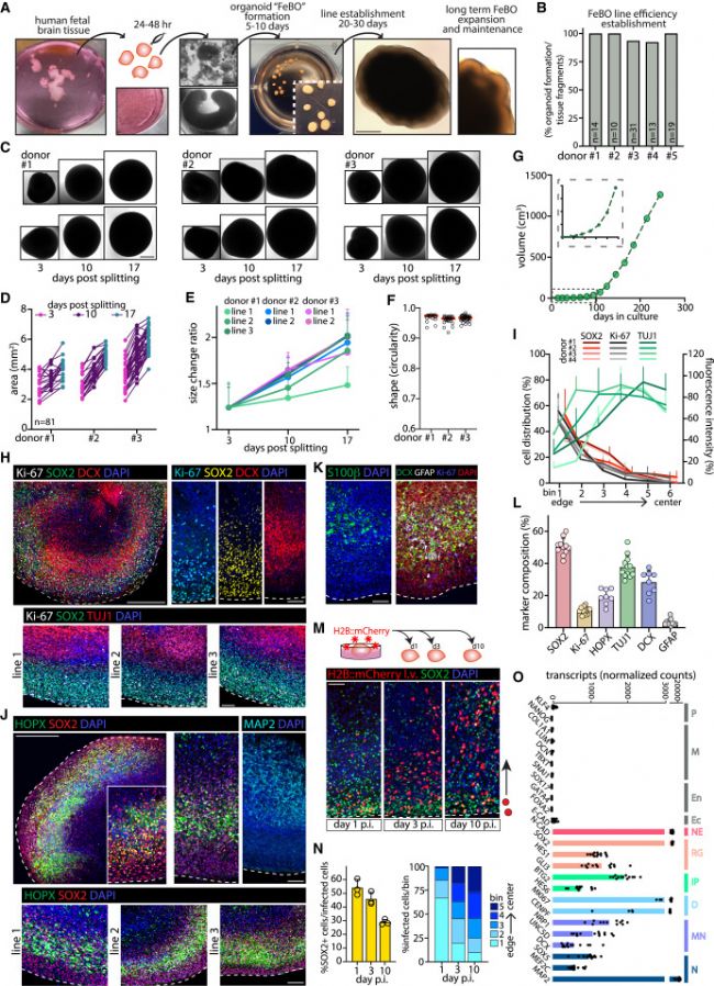
首先,研究人員從人類胎兒腦組織中分離出神經干細胞(NSCs),這些細胞以單層或3D細胞聚集物的形式生長;同時,若將組織切成小塊,并在無血清和無細胞外基質的培養基中培養,也能形成有組織的3D結構,稱之為胎兒衍生腦類器官(FeBOs)。超過95%的FeBOs系可通過切割整個類器官樣體進行傳代,每個切割片段都能重新形成完整的類器官樣體,提高了FeBOs系的可重復性,為下游應用提供了穩定的擴增。隨后,研究人員利用標志基因評估FeBOs的細胞組成,發現外圍富含神經干/祖細胞(SOX2+),而中心則分布神經元細胞(TUJ1+, DCX+, NeuN+)。細胞組成定量分析顯示,FeBOs內細胞的可再生豐度和異質性。通過慢病毒感染完整的FeBOs,研究人員評估了細胞系動力學,發現標記細胞數量隨時間增加,支持正在進行的神經發生。此外,轉錄組分析還揭示了FeBOs獨特的神經外胚層特征。

圖1 人胎兒腦自組織類器官的建立
為研究是否能夠培養具有人腦區域特異性的FeBOs,檢驗其在體外是否能保持內在組織特性,研究團隊成功建立了背側和腹側FeBOs系,并通過qPCR檢測標志物的表達。隨后,免疫熒光表征進一步顯示了FeBOs的區域特異性,同時單細胞RNA測序分析也進一步揭示了FeBOs與人胎兒腦組織細胞的相似性。

圖2 FeBOs與人胎兒腦組織的細胞相似性
越來越多的證據表明,細胞外基質(ECM)和ECM-細胞相互作用在調節人類大腦發育中的特異性擴張方面起著至關重要的作用。通過與蛋白質組數據比較,他們發現大腦ECM關鍵成分在轉錄組-蛋白質組表達上呈現出良好的一致性。分泌蛋白組的結果顯示,持續的組織完整性有助于生成ECM生態位,而ECM生態位可能反過來促進FeBOs在組織結構中的持續擴張,使研究人類大腦發育中的功能性ECM成為可能。
鑒于來源于組織的類器官具備迅速擴張的潛力,研究團隊深入研究了這些類器官在模擬腦癌方面的潛能。在本文中,研究團隊利用NEPA21成功將piggyBac質粒、CAG-EGFP質粒、sgRNA質粒和mCherry-Cas9質粒共轉染至人胎兒腦類器官中,實現了FeBOs的熒光標記和基因編輯。結果顯示,經過3個月的培養,具有TP53基因缺陷的細胞數量完全超過了類器官中的健康細胞,表明該FeBOs突變株具備癌細胞異常增殖的特性。這一研究提供了先進的類器官模型,為深入了解大腦發育和相關疾病提供有力工具,對神經科學研究和疾病治療具有重要。

圖3 FeBOs支持穩定的腫瘤建模
值得關注的是,腫瘤類器官模型的建立依賴于穩定、高效的轉染方法。有報告指出,脂質體轉染試劑在腸道類器官中的轉染效率不足10%。逆轉錄病毒轉導和慢病毒轉導效率較高,但是病毒隨機整合到宿主中具有潛在的誘變性。電穿孔法不僅可以實現類器官60%或更高的轉染效率,同時也具備更高的生物安全性。
NEPA21電轉染儀是由日本NEPAGENE品牌推出的一款先進的電穿孔設備,其獨特的四步法電轉程序極大地提升了類器官轉染的效率,使其成為類器官轉染領域的首選解決方案。自2015年起,Hans Clevers教授及其合作團隊便使用NEPA21進行類器官轉染,至今已經在腸道、肝臟、乳腺組織、子宮內膜和大腦等多種組織類器官中成功實現了基因轉染及編輯。
NEPA21電穿孔類器官體系及參數總結如下:
人胎兒腦類器官

人乳腺組織類器官

人胎兒肝臟類器官

人腸道類器官


圖4 類器官電穿孔基本流程
了解更多類器官電轉染實驗操作及參數設置請來電咨詢或查閱NEPAGENE官網類器官應用文獻:

NEPA21高效基因轉染系統采用全新設計的電轉程序,配合專利的電壓衰減設計,在獲得高轉染效率的同時,提高細胞存活率。操作簡單,電轉參數可見可調,適用性強。特別適用于難轉染的原代免疫細胞、干細胞、神經細胞、外泌體、類器官、活體動物、受精卵及宮內胚胎等的轉染,已應用于眾多著名期刊文獻中,是進行細胞懸浮/貼壁狀態、活體和離體組織轉染的電轉系統主流品牌之一。
參考文獻
◀ Hendriks D, Pagliaro A, Andreatta F, et al. Human fetal brain self-organizes into long-term expanding organoids[J]. Cell, 2024.
https://www.sciencedirect.com/science/article/pii/S0092867423013442
◀ Hendriks D, Brouwers J F, Hamer K, et al. Engineered human hepatocyte organoids enable CRISPR-based target discovery and drug screening for steatosis[J]. Nature Biotechnology, 2023: 1-15.
https://www.nature.com/articles/s41587-023-01680-4
◀ Dekkers J F, van Vliet E J, Sachs N, et al. Long-term culture, genetic manipulation and xenotransplantation of human normal and breast cancer organoids[J]. Nature protocols, 2021, 16(4): 1936-1965.
https://www.nature.com/articles/s41596-020-00474-1
◀ Hendriks D, Artegiani B, Hu H, et al. Establishment of human fetal hepatocyte organoids and CRISPR–Cas9-based gene knockin and knockout in organoid cultures from human liver[J]. Nature Protocols, 2021, 16(1): 182-217.
https://www.nature.com/articles/s41596-020-00411-2
◀Fujii M, Matano M, Nanki K, et al. Efficient genetic engineering of human intestinal organoids using electroporation[J]. Nature protocols, 2015, 10(10): 1474-1485. https://www.nature.com/articles/nprot.2015.088