| Abbikine產品:Anti-GST Tag Mouse monoclonal antibody (A02030, Abbkine, Wuhan, China) 英文名:The polymeric immunoglobulin receptor-like protein from Marsupenaeus japonicus is a receptor for white spot syndrome virus infection 中文名:MjpIgR的聚合免疫球蛋白受體樣蛋白是白斑綜合癥病毒感染的受體 作者單位:山東大學生命科學院,動物細胞和發育生物學省重點實驗室 研究方向:動物細胞和發育生物學 雜志名稱:PLoS Pathogens (2019) 影響因子:6.02 |
研究背景
病毒感染過程是一個非常復雜的相互作用,包括多個步驟。它從病毒體附著到宿主細胞膜開始,然后與受體特異性結合。病毒受體的結合使病毒可以將其基因組直接在質膜上釋放到細胞中,或者通過內吞作用進入細胞。內吞作用是高度復雜和動態的,并且涉及內吞小泡的再循環,運輸,成熟和融合。對于DNA病毒和一些RNA病毒,內吞病毒會從細胞質運輸到細胞核中進行基因表達。為了進入宿主細胞的細胞質,病毒可以采取兩種主要策略,受體介導的內吞作用和獨立于內吞作用的受體介導的進入。病毒可以使用特定的細胞膜受體進入并感染宿主細胞,這決定了病毒可以感染的宿主特異性,組織嗜性和細胞類型。幾類分子被脊椎動物中的不同病毒(例如唾液酸部分,整聯蛋白和一些免疫球蛋白樣超家族(IgSF)蛋白)用作受體。一些病毒使用各種類型的受體附著并進入細胞。例如,在哺乳動物中,丙型肝炎病毒(HCV)感染的受體包括硫酸肝素,低密度脂蛋白受體,轉鐵蛋白受體1,B型清除劑受體和閉合蛋白。
細胞粘附分子可分為四個蛋白質家族:整合素,選擇素,IgSF和鈣黏著蛋白。它們通常在細胞表面表達并具有多種功能。其中,IgSF是細胞表面和可溶性蛋白的大蛋白超家族,與識別,結合,粘附和免疫有關。 IgSF成員在順序和功能上存在分歧;然而,成員的明確特征是存在一個或多個免疫球蛋白(Ig)樣結構域。在脊椎動物中鑒定出的聚合免疫球蛋白受體是IgSF的成員。作為I型跨膜糖蛋白,聚合體免疫球蛋白受體(pIgR)在上皮細胞中廣泛表達pIgR在蝦中起WSSV受體的作用。利益沖突:作者宣稱不存在利益沖突。不同物種中的pIgR蛋白共有四個相似的組件:一個細胞內區域,一個跨膜區域,一個切割區域和一個細胞外配體結合區域(分泌成分,SC)。 Ig結構域位于細胞外區域。因此,N末端配體結合結構域在結合聚合物免疫球蛋白(pIg)中起核心作用。 PIgR充當pIg的受體,并在脊椎動物的腸上皮細胞(IEC)中轉運pIgA/pIgM。此外,pIgR和SC介導的保護作用可防止病原微生物侵入粘膜表面。有趣的是,有關pIgR的一些研究發現,某些微生物(例如肺炎鏈球菌)會在入侵宿主細胞的過程中劫持pIgR以使其自身受益。
白斑綜合癥病毒(WSSV)是蝦類養殖中最具毒性的病原體之一。對涉及WSSV感染的病毒候選受體的研究可以為控制病毒性疾病提供有用的信息。關于蝦中WSSV附著蛋白或候選受體的報道有好幾種,例如斑節對蝦Rab7與WSSV包膜蛋白VP28結合,這有利于WSSV感染,斑節對蝦中的幾丁質結合蛋白(CBP)與11種WSSV相互作用包膜蛋白,可降低和延緩中和試驗中WSSV攻擊時的死亡率。 Beta-整合素與VP187相互作用,可以介導WSSV感染。葡萄糖轉運蛋白1與VP53A相互作用,這與WSSV進入宿主細胞有關。層粘連蛋白與VP31的結合介導了WSSV感染,可溶性C型凝集素(MjsvCL)與VP28和鈣網蛋白相互作用,從而促進了蝦中WSSV的感染。其他研究發現,某些蛋白質與WSSV蛋白質相互作用以抵抗WSSV感染。南美白對蝦的F1-ATP合酶β亞基與WSSV結合并減弱WSSV感染。日本Marsupenaeus japonicus的清道夫受體C與WSSV的VP19相互作用,β-arrestin介導WSSV的網格蛋白依賴性內吞作用,這可以限制病毒的增殖。這些報告進一步提高了我們對WSSV進入受體的理解。
病毒受體在病毒感染的初期起著重要作用,并且是抗病毒干預的理想靶標。通常,病毒與受體的相互作用可以引發兩種信號,病毒顆粒構象變化和觸發特定細胞反應的細胞內信號。在許多情況下,病毒可以篡奪宿主細胞的信號系統,為其自身擴增創造良好的環境。在報道的對WSSV感染有益的WSSV候選受體中,只有β-整聯蛋白是真正的跨膜蛋白。因此,需要進一步研究WSSV進入受體。另一方面,由WSSV與受體相互作用引起的信號傳導仍然未知。在本研究中,我們鑒定了一個類似于日本濱海脊椎動物的多免疫球蛋白受體(pIgR)的IgSF細胞粘附分子,并將其設計為日本濱海pIgR樣蛋白(MjpIgR)。 MjpIgR是I型跨膜蛋白,pIgR作為蝦中的WSSV受體在受到WSSV攻擊的蝦中顯著上調。敲除蝦中的MjpIgR減少了WSSV的數量。同時,MjpIgR的過表達增加了WSSV感染。研究了WSSV與MjpIgR相互作用觸發的細胞內信號傳導。 MjpIgR與MjCaM相互作用,病毒內在化是網格蛋白依賴性的。我們的研究表明,pIgR是WSSV入侵蝦的受體。
實驗目的
病毒進入宿主細胞是成功感染的第一步。病毒的進入始于病毒體的附著,并與受體結合。受體結合病毒要么直接將其基因組釋放到細胞中,要么通過內吞作用進入細胞。對于DNA病毒和一些RNA病毒,內吞病毒會從細胞質轉運到細胞核,然后進行基因表達。細胞膜上的受體在病毒感染中起關鍵作用。盡管在蝦中發現了幾種感染白斑綜合癥病毒(WSSV)的附著因子或候選受體,但尚不清楚WSSV感染的真正進入受體以及由WSSV與受體相互作用觸發的細胞內信號傳導。在本研究中,鑒定出了黑斑蝦Marsupenaeus japonicus中WSSV感染的受體。它是具有跨膜區的免疫球蛋白超家族(IgSF)的成員,與脊椎動物的聚合體免疫球蛋白受體(pIgR)相似;因此,它被指定為pIgR樣蛋白(簡稱MjpIgR)。
在所有測試的組織中均檢測到MjpIgR,WSSV感染在mRNA和蛋白水平上均顯著誘導了MjpIgR的表達。擊倒MjpIgR,用其抗體使MjpIgR膨脹,可抑制蝦中WSSV的感染,MjpIgR的過表達促進了WSSV的入侵。進一步的分析表明,MjpIgR可以獨立地使非許可細胞易受WSSV感染。 MjpIgR的胞外域與WSSV的包膜蛋白VP24相互作用,而胞內域與鈣調蛋白(MjCaM)相互作用。 WSSV感染后,MjpIgR被寡聚化和內化,并且內化與WSSV的胞吞作用有關。 MjpIgR的病毒內在促進能力可以用氯丙嗪(一種網格蛋白依賴性內吞作用的抑制劑)阻斷。抑制Mjclathrin及其銜接蛋白AP-2也抑制了WSSV的內在化。所有結果表明,MjpIgR介導的WSSV內吞作用是網格蛋白依賴性的。結果表明,MjpIgR是WSSV受體,并且WSSV通過pIgR-CaM-Clathrin內吞途徑進入蝦細胞。
作者總結
白斑綜合癥病毒(WSSV)是蝦類養殖中最具毒性的病原體之一。在以前的研究中已經報道了幾種病毒候選受體或附著因子,但是,大多數不是真正的跨膜蛋白。具體而言,尚不清楚通過WSSV與受體相互作用觸發細胞內信號傳導所需的蛋白受體。在本研究中,在庫魯馬蝦體內,我們發現一種蛋白Marsupenaeus japonicus(簡稱MjpIgR),它是一種聚合物免疫球蛋白受體(pIgR)樣蛋白,即真正的跨膜受體。我們通過RNA干擾抑制MjpIgR表達,并通過其抗體阻斷MjpIgR蛋白,可以防止蝦中WSSV的感染,MjpIgR的過表達促進了WSSV的入侵。
進一步的研究發現,MjpIgR可以獨立地使非易感細胞易受WSSV感染。 MjpIgR的細胞外結構域與WSSV的包膜蛋白VP24相互作用,而細胞內結構域與鈣調蛋白(MjCaM)相互作用。WSSV感染后,MjpIgR被寡聚化和內化,并且內化與WSSV的胞吞作用有關。 MjpIgR的病毒內在促進能力可以用氯丙嗪(一種網格蛋白依賴性內吞作用的抑制劑)來阻斷,這表明MjpIgR介導的WSSV內吞作用是網格蛋白依賴性的。結果表明,MjpIgR是WSSV受體,并且WSSV通過pIgR-CaM-Clathrin內吞途徑進入蝦細胞。該研究為對蝦養殖中的WSSV控制提供了新的目標。
材料與方法
實驗結果
在我們的轉錄組序列分析中,我們發現在受到WSSV攻擊的蝦中,pIgR樣分子被上調了4至6倍。 因此,我們選擇了該分子作進一步研究。 MjpIgR cDNA的全長為1686 bp,編碼562個氨基酸殘基的蛋白質。 MjpIgR含有信號肽; 細胞外結構域,包括IG結構域和兩個IG樣結構域; 跨膜區; 和細胞內區域。 MjpIgR與脊椎動物pIgR組聚集在一起。
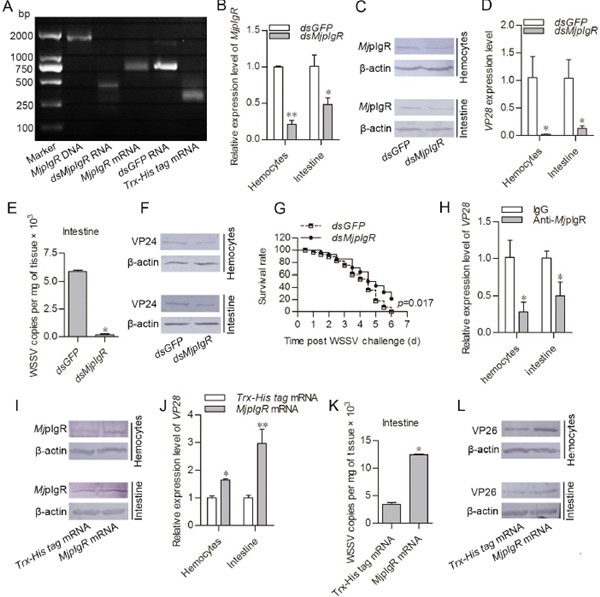
MjpIgR mRNA在血細胞和所有其他受檢器官中表達,包括通過RT-PCR分析的心臟,肝胰腺,腮,胃和腸(圖1A)。 MjpIgR ORF引物的特異性已通過使用凡納濱對蝦和克氏原螯蝦的其他樣品得到證實,該樣品通過PCR擴增未顯示任何條帶。 MjpIgR蛋白的細胞外SC在大腸桿菌中重組表達(圖1B),并制備了抗MjpIgR多克隆抗體(圖1C)。 MjpIgR蛋白也廣泛分布在血細胞和其他器官中,如通過蛋白質印跡分析所揭示的(圖1D)。 所有結果表明,MjpIgR在蝦中普遍表達。
我們在血細胞和腸中進行了MjpIgR轉錄和翻譯的時程表達分析。 qPCR結果表明,WSSV攻擊后蝦的血細胞和腸中的MjpIgR轉錄從6到24小時上調(圖1E和1F)。 MjpIgR蛋白水平也與mRNA水平相似上調(圖1G和1H)。 這些結果表明,MjpIgR參與了WSSV感染,其增加的表達促使我們探索MjpIgR在對蝦免疫中的詳細功能。

圖1 WSSV攻擊使蝦的MjpIgR表達上調
為了探索MjpIgR在WSSV感染中的功能,進行了RNA干擾,抗體阻斷試驗和MjpIgR的mRNA過表達。通過qPCR(通過測試vp28表達水平和WSSV拷貝)和蛋白質印跡(使用VP24或VP26作為指標)分析蝦中WSSV的增殖。產生了MjpIgR的dsRNA和mRNA(圖2A)。在蝦中注射dsMjpIgR后二十四小時,觀察到MjpIgR在mRNA和蛋白質水平被敲低(圖2B和2C)。然后向蝦注射WSSV。 dsMjpIgR注射組的血細胞和腸道中的WSSV水平明顯低于注射后24小時dsGFP注射組的WSSV水平(圖2D)。同時,在MjpIgR-nockdown蝦的腸中WSSV的拷貝數明顯減少(圖2E)。在dsMjpIgR注射組中,與對照組相比,抗VP24抗體檢測到的WSSV蛋白水平在血細胞和腸中也降低了(圖2F)。注射WSSV后,還通過蝦中MjpIgR的RNAi分析蝦的存活率。結果表明,與dsGFP組相比,dsMjpIgR注射組的存活率要高得多(圖2G)。
此外,抗體阻斷試驗顯示,用MjpIgR免疫的蝦中vp28的表達降低,表明抗MjpIgR抗體阻斷了血細胞和腸膜上的結合位點(圖2H)。 綜上所述,這些結果提示MjpIgR促進了蝦中WSSV的增殖。為進一步探討其功能,以Trx-His標簽mRNA為對照,通過MjpIgR mRNA注射進行了MjpIgR的過表達。 在mRNA注射后24小時,MjpIgR過表達組的血細胞和腸中成功表達了MjpIgR蛋白(圖2I)。 然后用WSSV攻擊蝦。 與Trx-His標簽mRNA組相比,MjpIgR過表達組的WSSV增殖顯著增加(圖2J)。 通過測試WSSV拷貝數,在腸中獲得了相似的結果(圖2K)。 抗VP26抗體檢測到的WSSV蛋白質水平在血細胞和腸中增加(圖2L)。 通常,這些數據表明MjpIgR促進了蝦中WSSV的增殖。

圖2 MjpIgR促進WSSV 在蝦體內增殖
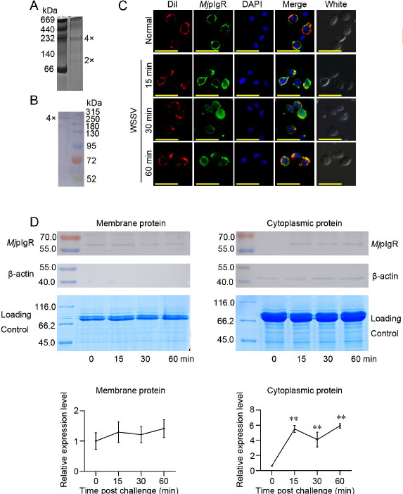
為了分析MjpIgR在WSSV增殖中的可能機制,檢測了MjpIgR寡聚和內在化。首先使用天然PAGE分析重組MjpIgR(rMjpIgR)的寡聚,結果表明rMjpIgR在體外形成了不同的寡聚體(圖3A)。進一步的研究表明,天然MjpIgR形成了四聚體,由WSSV體內攻擊后的分子量決定(圖3B)。我們進行了免疫細胞化學檢測,使用抗MjpIgR抗體檢測MjpIgR的亞細胞定位。在正常條件下,MjpIgR主要位于細胞膜上(圖3C頂部面板)。 WSSV攻擊后,隨著攻擊時間從15分鐘增加到60分鐘,MjpIgR逐漸從表面移至細胞質(圖3C)。這些結果表明,MjpIgR的內在化可能與WSSV的胞吞作用有關。我們使用蛋白質印跡進一步分析了血細胞膜和細胞質中的MjpIgR。結果表明,隨著WSSV攻擊時間的增加,血細胞膜中的MjpIgR水平略有下降。然而,其水平在各時間點之間沒有顯著差異(圖3D左圖)。WSSV感染后血細胞的細胞質中MjpIgR水平顯著增加(圖3D右圖)。這些結果表明,MjpIgR從膜內化到細胞質中,這種內在化可能與WSSV的內吞作用有關。pbe1突變體幼苗比野生型幼苗對鹽和ABA處理更敏感。

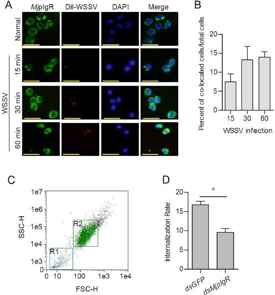
為了確定WSSV的內吞作用是否需要MjpIgR的內在化,進行了免疫細胞化學分析以檢測MjpIgR與WSSV的共定位。在WSSV注射后15分鐘觀察到MjpIgR與Dil標記的WSSV的共定位(圖4A),并且共定位速率從15分鐘增加到60分鐘,并且WSSV在60分鐘時移至核周位置(圖4B)。結果表明MjpIgR可能是WSSV的受體,它參與了蝦WSSV的胞吞作用。 為了進一步證實結果,在MjpIgR的RNA干擾后進行了流式細胞儀。 結果顯示,在MjpIgR的RNAi后,血細胞中WSSV顆粒的內在化速率降低了(圖4C和4D)。 這些結果表明,WSSV的內吞作用需要在蝦血細胞中內化MjpIgR,而MjpIgR可能是WSSV的受體。

圖4 MjpIgR與WSSV在血細胞中共定位。
創新點
在本研究中,我們確定了WSSV進入和感染的關鍵受體MjpIgR。 MjpIgR的胞外域可與WSSV包膜蛋白VP24相互作用,而胞間域可與MjCaM相互作用。 MjCaM招募了Mjclathrin和AP-2銜接子復合體,這些復合體也與病毒進入有關。因此,WSSV通過pIgRCaM-網格蛋白內吞途徑進入宿主細胞。從日本支原體獲得的MjpIgR序列具有三個免疫球蛋白結構域,并且是IgSF的成員。作為細胞粘附分子,IgSF是細胞表面或可溶性蛋白質的大蛋白超家族,參與細胞的識別,結合或粘附過程。通過BLAST分析,觀察到日本分枝桿菌的IgSF成員與法西林分子,尤其是法西林III相似。但是,通過域結構比較(S1圖),我們發現Fasciclin I包含Fas 1(Fascilin樣)域,Fasciclin II包含Ig和FN3(纖連蛋白3型)域,而Fasciclin III包含Ig或Ig樣域,除了跨膜圖案。與聚合免疫球蛋白受體(pIgR)相比,IgSF成員的結構域來自日本分枝桿菌與脊椎動物pIgR非常相似。系統發育分析還表明,日本血吸蟲的IgSF成員與脊椎動物的pIgR相似。
因此,我們將來自庫魯瑪蝦的IgSF命名為pIgR樣蛋白(MjpIgR)。在本研究中,攜帶WSSV顆粒的MjpIgR作為WSSV的受體進入血細胞并引起蝦的全身感染。包括pIgR在內的大多數IgSF成員是I型跨膜蛋白,其包含細胞外結構域(包含一個或多個) Ig樣結構域),單個跨膜結構域和胞質區域。這些IgSF蛋白可以通過其N端Ig樣結構域介導粘附,該結構通常會結合細胞表面上具有相同結構的其他Ig樣結構域,或者與其他分子(例如整聯蛋白和碳水化合物)相互作用。這表明IgSF分子可以形成均聚物。在我們的研究中,我們發現MjpIgR在體內形成四聚體并與WSSV的VP24相互作用。
幾類分子被包括唾液酸部分和整聯蛋白在內的各種病毒利用作為受體。特別是,許多IgSF蛋白(例如pIgRs)已被鑒定為病毒受體,例如HIV受體(T細胞表面糖蛋白CD4),主要的鼻病毒受體(細胞內粘附分子-1)以及脊髓灰質炎病毒受體和腺相關病毒病毒受體。在我們的研究中,我們發現MjpIgR與WSSV的VP24相互作用,并且被WSSV用作其進入細胞的受體。
Abbkine專注于免疫學和細胞學領域,致力于創新和研發各類抗體、蛋白質、分析試劑與試劑盒,以期成為生命科學研究發展、藥物研發等領域的關鍵推動者。在這里,我們為您呈獻蛋白和免疫研究用戶最喜愛的產品,從免疫學基礎產品,如蛋白提取定量,到免疫學實驗的內參標簽抗體、一抗及二抗等;細胞研究用戶最喜愛的產品,從用于檢測細胞狀態的染料及試劑盒,細胞器提取試劑盒,細胞亞結構染色示蹤及細胞代謝檢測產品,到用于細胞培養的細胞因子及蛋白類檢測試劑盒,只為助力您的研究事業!
About Abbkine Scientific Co., Ltd.
Abbkine Scientific Co., Ltd.成立于2012年。我們的使命,通過為全球科學家提供人類和動物健康研究所需的基礎研究工具,以期成為研究探索的關鍵推動者。我們將通過明確的核心戰略和促進誠信、開放、合作、創新和為客戶服務的企業文化,為全球生命科學研究者提供買得起的高品質產品,實現我們的使命。