胃癌是我國的主要癌癥之一,每年有數十萬人因胃癌而死亡。盡管腫瘤研究快速發展,胃癌研究卻相對滯后,原因是沒有合適的研究模型。
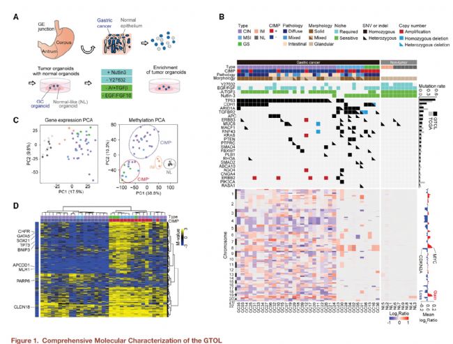
2018年8月9日最頂級雜志《Cell》發表了來自于日本慶應大學醫學院,日本大冢制藥,日本國立癌癥研究中心醫院的文章,Divergent Routes toward Wnt and R-spondin Niche Independency during Human Gastric Carcinogenesis,作者使用外科切除,內鏡活檢,腹水收集等不同方式獲取的胃癌病人細胞樣本,通過組織培養的方式建立37例胃癌病人類器官,用于進行胃癌研究。其中包括罕見的基因穩定的胃癌樣本。

作者使用病人細胞建立胃癌類器官,并分析其分子特征

為了進一步研究胃癌中的基因型-表型相關性,作者將重點放在生態位因子依賴與基因突變之間的關系上。作者發現ERBB3或PTEN突變的胃癌類器官仍然依賴生長因子EGF和FGF,但ERBB2或ERBB3擴增的胃癌類器官不再依賴EGF和FGF。作者將37例胃癌類器官分為EGF 依賴,非依賴,及EGFR抑制劑抵抗等類別。因為來源于胃癌病人類器官樣本極其珍貴,作者選擇使用ProteinSimple Wes基于毛細管電泳的超微量樣品western blot技術進行ERK及其磷酸化檢測,以反映對于EGF的依賴性。

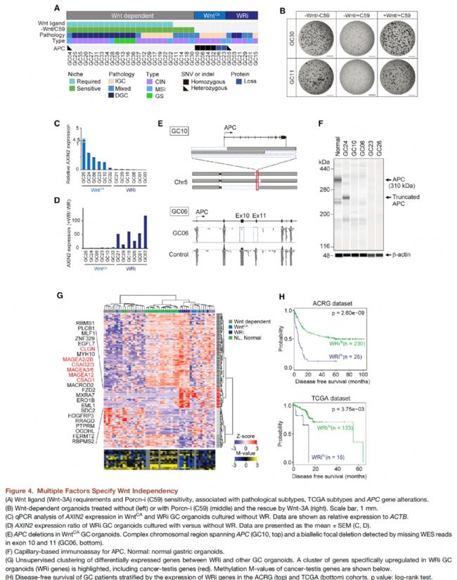
WNT通路方面,胃癌類器官研究發現腫瘤通過多種途徑激活WNT通路:WNT自分泌、AXIN2(WNT靶基因)過表達、APC突變或缺失、RNF43或ZNRF3缺失(RNF43和ZNRF3范素化降解WNT受體LRP和Frizzled)、R-spondin自分泌(R-spondin結合并穩定WNT受體LRP和Frizzled)。
在WntCA 胃癌類器官中,有4例含有雙等位基因APC突變或缺失。雖然作者不能檢測到其他兩例WntCA 胃癌類器官APC基因改變,但Wes毛細管免疫分析顯示APC蛋白丟失。

該研究單位 2018年3月份在cell出版集團另外一個頂級期刊《Cell Stem Cell》發表了胰腺癌類器官的重要研究結果,Human Pancreatic Tumor Organoids Reveal Loss of Stem Cell Niche Factor Dependence during Disease Progression。