在生命科學研究領域,類器官作為能模擬原生組織結構與功能的 3D 細胞集合體,已成為疾病建模、藥物研發和再生醫學的核心工具。然而,傳統靜態培養難以滿足類器官對微環境的復雜需求 —— 營養梯度失衡、氧供不足、成熟度低下等問題,始終制約著類器官技術的突破。近年來,生物反應器技術的快速發展為解決這些難題提供了全新方案,其通過 調控培養環境,讓類器官培養從 “被動維持” 邁向 “主動調控”。
近期,International Journal of Molecular Sciences期刊上一篇題為《Bioreactor Technologies for Enhanced Organoid Culture》的研究,對類器官培養領域的四種核心生物反應器技術進行了系統梳理,為相關研究提供了關鍵的理論與實踐參考。

四類核心生物反應器:各有專精的 “培養大師”
目前,應用于類器官培養的生物反應器主要分為四大類,它們憑借獨特設計滿足不同研究需求:

在實際應用中,攪拌式反應器已展現出顯著優勢:在腦類器官培養中,它能有效緩解靜態培養中常見的核心壞死問題,促進類器官體積增大和結構連續性;而在肝類器官研究中,通過 85 RPM 的攪拌速率,可誘導肝細胞標志物(如 CYP3A4、ALB)的高表達,其功能成熟度遠超靜態培養組。不過,需注意的是,過高的攪拌速率可能產生剪切應力,對視網膜等敏感類器官的精細結構造成損傷,因此需根據細胞類型優化參數。

圖2. 攪拌式培養瓶中類器官向功能性肝細胞的分化。類器官在攪拌式培養瓶或靜態對照組中分化12天。
2. 微流控生物反應器(MFB):微環境調控的 “ 工匠”
微流控生物反應器以微米級通道和腔室為核心,通過 控制流體流動,實現對營養供應、信號分子濃度梯度的精細化調控。其優勢在于:一方面,可通過多通道設計同時引入不同培養基或試劑,模擬體內復雜的生理微環境;另一方面,集成的傳感器能實時監測 pH、氧氣濃度等參數,為研究提供動態數據支持。
例如,在視網膜類器官培養中,微流控芯片通過多孔膜分隔視網膜類器官與視網膜色素上皮細胞(RPE),并模擬體內液體流動,顯著促進了光感受器外段結構的形成 —— 這一結構在靜態培養中極難生成。此外,肝類器官在微流控系統中可形成類似肝小葉的結構,且白蛋白分泌等功能指標維持時間更長,為藥物代謝研究提供了更接近體內的模型。

圖3. 使用簡易三維灌注芯片系統實現hiPSCs原位生成肝臟類器官的示意圖及芯片系統中hiPSCs分化為肝臟類器官的特征分析。
3. 旋轉壁式生物反應器:低剪切環境的 “模擬專家”
旋轉壁式生物反應器由 NASA 研發,其核心設計是通過容器的旋轉產生 “模擬微重力” 環境,在低剪切應力下實現培養基與類器官的充分接觸。這種設計特別適合對剪切力敏感的類器官,能減少機械損傷并促進細胞間相互作用。
在視網膜類器官培養中,RWV 能加速其成熟進程 —— 與靜態培養相比,視網膜類器官在 RWV 中可提前 1 周達到相同的成熟度,且基因表達模式更接近在體視網膜。此外,RWV 培養的神經內分泌類器官在移植后血管化能力顯著增強,這為類器官的臨床應用奠定了基礎。不過,操作中需避免氣泡產生,否則可能因局部剪切力驟增影響培養效果。
圖 4. 不同培養條件下類器官的生長情況。SSCi:完整類器官靜態懸浮培養;SSCd:分離的神經視網膜靜態懸浮培養;RWV:分離的神經視網膜旋轉壁式生物反應器培養。
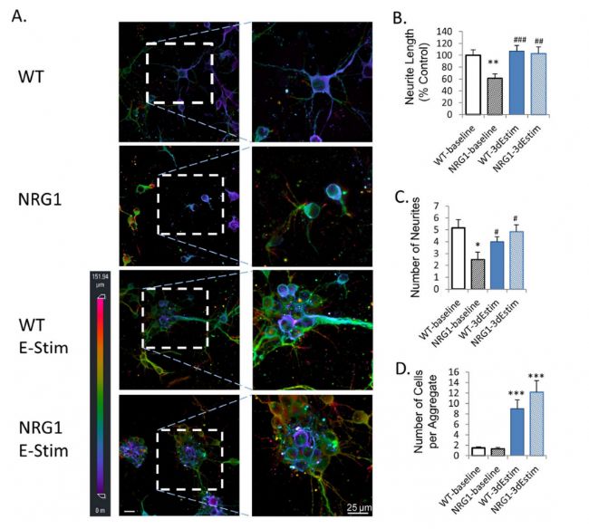
4. 電刺激生物反應器(ES):功能成熟的 “激活利器”
電刺激生物反應器主要通過電極施加特定頻率、振幅的電信號,模擬體內電生理環境,促進興奮性組織類器官的功能成熟。其核心優勢在于針對性激活細胞信號通路,加速功能細胞的分化與成熟。
在心臟類器官研究中,電刺激(如 2 Hz 頻率)可顯著提升心肌細胞的肌節排列完整性和收縮同步性,甚至能誘導類器官適應更高頻率的搏動;而在神經類器官培養中,電刺激能促進 neurite 生長和突觸形成,對修復神經損傷模型具有積極作用。目前,商業化的電刺激系統(如 IonOptix C-Pace)已實現標準化操作,而定制化系統則可通過電極材料和參數優化,進一步提升刺激效率。

圖 5. 電刺激(ES)對原代神經類器官的影響。
挑戰與未來:從實驗室到臨床的進階之路
盡管生物反應器技術已取得顯著進展,但其在規;瘧弥腥悦媾R挑戰:攪拌式反應器的剪切力控制、微流控芯片的批量生產難度、RWV 的氣泡干擾問題,以及電刺激參數的標準化等,均需進一步優化。此外,如何實現多種技術的融合(如 “微流控 + 電刺激”),構建更接近體內的復合微環境,將是未來的重要方向。
值得期待的是,隨著材料科學和自動化技術的發展,生物反應器正朝著 “集成化、智能化” 方向演進:集成傳感器的實時監測系統可實現培養過程的動態調控;3D 打印技術的應用則能快速定制個性化反應器結構;而類器官與生物反應器的結合,不僅能推動基礎研究的深入,還將為藥物篩選、個性化醫療提供更可靠的模型。
生物反應器技術的進步,正在重新定義類器官培養的邊界。從單純的 “容器” 到 “微環境調控平臺”,它不僅解決了類器官培養的技術瓶頸,更讓我們得以在體外 模擬生命活動的復雜過程。未來,隨著技術的不斷迭代,類器官有望真正成為連接基礎研究與臨床應用的 “橋梁”,為生命科學研究和疾病 帶來革命性突破。