高密度微電極陣列(HD-MEA)相比傳統電生理(如膜片鉗)或低密度微電極陣列,具備三大核心優勢:
🔷 長期、高通量、非侵入式監測神經網絡整體活動;
🔷 高時空分辨率捕捉單細胞乃至亞細胞(軸突)水平的電信號及其傳播;
🔷 結合電活動進行功能成像,間接獲取網絡拓撲信息。
本次論文解讀分享一個利用HD-MEA高時空分辨率解析復雜生理過程和長期監測動態變化獨特優勢的典型研究案例,供大家參考。

研究論文的標題為“Development of an innervated human skin equivalent to model nociceptive circuitry in vitro”,由意大利技術研究院(IIT)Paolo Antonio Netti教授研究團隊于2025年10月31日在《Biomaterials》期刊(IF2024=12.8)上線。
研究成功開發了一種可以培養在HD-MEA設備芯片上的神經支配人皮膚等效物模型。該模型包含內源性細胞外基質、人施萬細胞和分層表皮,可被大鼠背根節感覺神經元完全支配,并形成神經-上皮連接。HD-MEA記錄顯示,人皮膚等效物與背根神經元的共培養使得背根神經節的自發活動顯著增強,且對表皮局部施加的傷害性刺激(辣椒素)產生具有時空特異性的強烈電生理響應,成功在體外復現了體內傷害感受信號從皮膚向感覺神經元的完整傳導通路。
HD-MEA技術結合該模型,為體外研究傷害感受環路機制、評估新型鎮痛療法及構建人源感覺疾病模型提供了一個功能強大的高分辨率電生理監測平臺。
研究主要結果
本研究首先利用人成纖維細胞構建富含內源性細胞外基質的人真皮等效物,并植入人施萬細胞和角質形成細胞,經氣液界面培養形成分層表皮,獲得完整的人皮膚等效物。隨后,將成熟的大鼠背根節神經元網絡(培養于HD-MEA上)與該皮膚模型共培養9天,實現神經支配。最后,結合形態學、免疫組化和HD-MEA電生理記錄,系統評估模型的神經支配結構、自發電活動及對辣椒素刺激的傷害感受響應。
1、構建富含施萬細胞、完全內源性的神經支配人皮膚等效物
研究團隊構建了包含人成纖維細胞、施萬細胞(human Schwann cell, HSC))和角質形成細胞的完全內源性人皮膚等效物(innervated human skin equivalent, IHSE)(圖1)。H&E染色顯示真皮細胞外基質致密,其中嵌有成纖維細胞。免疫熒光證實施萬細胞(S-100陽性)位于上皮下方和真皮層內。經氣液界面培養后,上皮完全分層和分化,角質形成細胞標志物(基底層的角蛋白14、生發層的p63、棘層的角蛋白10和角質層的兜甲蛋白)表達明確,表明表皮結構完整且功能正常。

圖1:富含人施萬細胞的人皮膚等效物的形態發生。
a) 生成HSC富集HSE的流程示意圖。
b) 成熟HSE在Transwell上的照片。
c) 上皮分化過程的詳細示意圖。
d) 上皮分化浸沒階段結束時HSE的H&E染色(左)和S-100/DAPI免疫標記(右),顯示施萬細胞位于角質形成細胞和真皮層之間。
e) ALI培養階段結束時HSE的H&E染色(左)和S-100/DAPI免疫標記(右),顯示上皮完全分層,施萬細胞位置。
f) ALI階段結束時HSE的免疫標記,分別顯示角蛋白14(基底層)、p63(生發層)和角蛋白10(棘層)、以及兜甲蛋白(角質層)。
2、大鼠背根節神經元在培養過程中形成并收縮
將大鼠背根神經節(rat dorsal root ganglion, R-DRG)神經元接種于HD-MEA上培養13天(圖2)。第3天出現明顯神經元簇,第8天出現神經突觸連接,但第13天網絡面積顯著收縮。量化分析顯示:與第3天相比,第8天和第13天的簇大小分別減少了28%(0.72 ± 0.22)和33%(0.67 ± 0.16);網絡面積在第3天為總MEA面積的0.78 ± 0.13,第8天為0.71 ± 0.11,第13天為0.55 ± 0.23,較第3天顯著減少24%。培養第13天時神經元簇尺寸趨于穩定,同時平均放電率達到峰值(0.62 ± 0.32 Hz),被確定為與HSE共培養的最佳起始時間點。

圖2:R-DRG感覺神經元在HD-MEA系統上的網絡演化。
a) R-DRG神經元在HD-MEA上成熟的流程示意圖。
b) 第3、8、13天神經元在HD-MEA表面的立體顯微鏡圖像,顯示簇縮小和網絡面積收縮。
c) (左)歸一化的平均簇大;(右)歸一化的平均網絡面積,定量證實收縮趨勢。
d) (左)玻片上R-DRG神經元簇的明場圖像;(中)TRPV1和DAPI熒光成像;(右)β-微管蛋白-3和DAPI熒光成像,顯示神經元網絡的三維結構及痛覺感受器標記表達。
買 MEA設備,找禮智生物
本研究中使用的高密度微電極陣列(HD-MEA)設備由瑞士MaxWell Biosystems公司研發生產。HD-MEA技術在8.1 mm²芯片表面集成26,400個電極(密度3,259 electrodes/mm²,間距17.5 μm),將電信號采集的空間分辨率提升至亞細胞層級,可捕獲樣本的每一個神經元電信號。不僅支持急性腦切片、視網膜組織等生物樣本的急性實驗記錄,更支持體外培養神經元、類器官、心肌細胞的長時程檢測。
禮智生物是MaxWell中國區獨家授權代理商,積累了豐富的高密度MEA技術的實驗和數據分析經驗。歡迎聯系我們,了解這一技術的更多細節和資料。撓捣绞揭娢哪

3、IHSE形態學特征證實神經-上皮連接形成
免疫熒光和3D重建顯示,R-DRG神經元的軸突成功穿過1毫米厚的HSE真皮層,到達表皮層,并形成分支(圖3-4)。在表皮層中檢測到β-微管蛋白-3信號,深度可達100微米,表明神經末梢已到達上皮。觀察到神經末梢在接近表皮時分支成更細的末端,形態類似體內游離神經末梢(free nerve endings-like structures, FNELS))。在橫切面中,β-微管蛋白-3信號清晰地出現在真皮-表皮連接處和真皮內部,證實了神經突在真皮內的生長以及與表皮的連接。S-100標記證實施萬細胞也浸潤到HSE真皮層中。

圖3:與HD-MEA集成的IHSE的形態學特征。
a) HD-MEA上IHSE的照片,標出觀察區域。
b) 三個觀察區域的示意圖。
c) 從頂端開始的IHSE上部95微米Z掃描(左)及綠色信號深度編碼(右),顯示神經元標記從深層到達表層。
d) IHSE側面132微米深度的Z掃描(左)及綠色信號深度編碼(右),顯示支配性神經突向頂端分支形成FNELS。

圖4:神經支配HSE橫切面的共聚焦和多光子成像。
a) 分析樣本橫切面的示意圖。
b, c) β-微管蛋白-3/DAPI免疫標記及SHG膠原成像,顯示真皮內和真皮-表皮連接處的神經突(類似FNELS)。
d, e) S-100/DAPI免疫標記及SHG膠原成像,證實施萬細胞位于真皮-表皮連接處和真皮層內。
f, g, h) 另一樣本的β-微管蛋白-3/DAPI免疫標記,進一步證實神經突存在于真皮層并接近上皮角質形成細胞核,形成神經-上皮連接。
4、IHSE表現出顯著高于2D培養的自發電活動
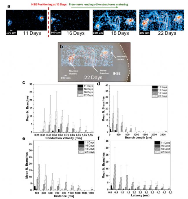
電生理記錄顯示,IHSE共培養顯著增強了神經元網絡的自發性活動(圖5-6)。在共培養第3、6、9天(對應總培養第16、18、22天),IHSE模型的平均放電率(分別為1.00 ± 0.27 Hz, 0.80 ± 0.18 Hz, 0.72 ± 0.20 Hz)均約為對應時間點2D DRG培養(0.48 ± 0.04 Hz, 0.34 ± 0.01 Hz, 0.47 ± 0.02 Hz)的2倍,差異顯著。同時,IHSE的活性電極面積也顯著增大(分別為2.5倍, 6.14倍, 5.07倍)。此外,利用Axon Tracking模塊提取的形態功能參數(如總軸突長度從第11天的489.80 ± 169.33 μm顯著增加至第22天的3777.98 ± 1743.19 μm)表明HSE共培養促進了軸突的生長和網絡的成熟。

圖5:HSE對R-DRG神經元網絡自發電活動的影響。
a) (左)IHSE圖像與電生理活動熱點疊加;(中、右)電極記錄簇的同步活動和尖峰傳播示例。
b) (左)2D DRG模型與3D DRG+HSE模型平均放電率隨時間演化;(右)兩者活性面積隨時間演化,顯示HSE共培養顯著增強自發活動。

圖6:HSE對R-DRG神經元網絡自發電活動的影響——形態功能分析。
a) 第11、16、18、22天Axon Tracking分析圖像,顯示檢測到的軸突。
b) Axon Tracking圖像與IHSE顯微鏡圖像疊加,證實檢測到的活性神經元與HSE接觸。
c-f) 檢測到的神經突在傳導速度、分支長度、距起始點最長距離和最長潛伏期方面的分布直方圖。
5、IHSE對辣椒素刺激表現出特異性傷害感受響應
在IHSE表皮頂端局部施用50 μM辣椒素溶液,可誘發特異性時空電響應(圖7-8)。MEA記錄顯示,給藥后神經元放電率立即增加,平均放電率在給藥后初期(0-300秒)比自發活動高出70%(P < 0.01),同時活性通道數增加13%(P < 0.05)。放電率在給藥后300-600秒內仍保持高位(比自發活動高63%, P < 0.001)。然而,在給藥600-900秒后,放電率和活性通道數均急劇下降(放電率降低52%, 活性通道數減少65%, P < 0.01)。對照實驗(共培養僅24小時,未形成充分神經支配)顯示,辣椒素局部給藥后響應延遲(約300秒后)且幅度顯著低于成熟IHSE(P < 0.05),而全身給藥雖立即響應但持續時間短。這證實了成熟IHSE中功能性神經-上皮連接對于完整傷害感受傳導的重要性。

圖7:IHSE對辣椒素誘發的傷害感受電活動響應。
a) 辣椒素局部給藥的實驗示意圖。
b) 單個電極記錄的軌跡,顯示給藥后尖峰數量立即增加。
c) 檢測到的尖峰波形,呈樹突區特征的正向尖峰。
d) 所有電極檢測到的尖峰數隨時間演化示例圖,顯示給藥后尖峰數驟升并持續約600秒后下降。
e) 對應樣本的通道活動點陣圖,顯示給藥后新通道激活,隨后通道失活。
f, g) 按300秒間隔統計的平均檢測尖峰數和平均活性通道數條形圖,量化顯示給藥后的顯著增強及后期的抑制。

圖8:辣椒素誘發活動期間通道的映射、分類和定量。
a) 辣椒素給藥后的參考時間軸,定義自發活動(SA)、早期誘發活動(EA)、中期誘發活動(MA)和晚期誘發活動(LA)。
b) IHSE圖像、活性神經元簇的Axon Tracking及辣椒素實驗中記錄電極位置的疊加圖。
c) 圖b黑色框區域的放大,顯示電極活動狀態變化(紅色:新激活;藍色:失活;灰色:持續激活)。
d) 各時間間隔比較的矩陣,顯示平均激活電極數、持續活性電極數和失活電極數及其標準差。
研究總結
本研究首次將先進的HD-MEA電生理平臺與復雜的神經支配人皮膚等效物模型相結合。HD-MEA技術的引入,使得研究者能夠以亞細胞分辨率、長期(數天至數周)、同時記錄數百個位點的電活動。
首先,高密度與非侵入性使其能長期(超過20天)穩定記錄整個神經網絡的自發和誘發活動,避免了膜片鉗的機械損傷和單次記錄局限。其次,高時空分辨率使其能精確定位辣椒素刺激后電活動的起源和傳播路徑,首次在3D皮膚模型中可視化了傷害信號從表皮向神經元的傳遞過程。再者,其高通量并行記錄能力(同時監測上千個位點)提供了全面的網絡活動視圖,量化了共培養后放電率、活性面積及軸突參數的全局性變化,有力證明了HSE對神經網絡的調制作用。最后,電信號驅動的形態分析功能(Axon Tracking)在組織不透明的情況下,依然能提取出神經網絡的關鍵形態參數,體現了其功能與形態分析結合的優勢。
綜上所述,HD-MEA是將復雜3D組織模型的功能分析提升到高時空動態解析水平的理想工具。
參考文獻
Bellantoni D, Casale C, Mazio C, et al. Development of an innervated human skin equivalent to model nociceptive circuitry in vitro. Biomaterials. 2025 Oct 31;328:123808. doi: 10.1016/j.biomaterials.2025.123808.