
期刊:Signal Transduction and Targeted Therapy
影響因子:52.7
通訊單位:復旦大學附屬中山醫院
通訊作者:周平紅教授、李全林教授、左春滿教授
伯豪生物產品:單細胞轉錄組測序、空間轉錄組測序、伯優®單細胞測序組織保存液
導語
2025年09月22日復旦大學附屬中山醫院內鏡中心周平紅/李全林教授團隊聯合中山大學左春滿教授團隊,在《Signal Transduction and Targeted Therapy》在線發表題Spatiotemporal multi-omics analysis uncovers NAD-dependent immunouppressive niche triggering early gastric cancer的研究論文,該研究利用AI模型整合了來自九個 EGC 內窺鏡粘膜下剝離 (ESD) 樣本的空間多模態數據(涵蓋從正常到癌癥的連續階段),構建疾病進展的時空概況,并確定了以早期癌癥發展過程中免疫抑制微環境為特征的關鍵臨界點,提供了 EGC 發展的精確時空描述,并確定了新的診斷標志物和早期干預的治療靶點。
研究背景
胃癌是全球第五大常見惡性腫瘤和第三大癌癥死亡原因,其中腸型胃癌占80%,遵循"正常→慢性胃炎→萎縮性胃炎→腸化生→異型增生→癌"的Correa級聯模型。腸化生(IM)是關鍵的癌前狀態,年癌變風險達0.25%。
科學問題
現有研究多關注晚期胃癌或孤立癌前階段,且多基于不同患者、不同階段的組織樣本“拼湊”癌變過程,難以真實反映同一微環境內連續、動態的演變機制。缺乏對早期胃癌(EGC)起始階段的時空動態解析,特別是從腸化生向惡性轉化的分子機制和微環境特征。
主要技術
單細胞轉錄組測序、空間轉錄組測序、伯優®單細胞測序組織保存液
(技術服務及科技產品由伯豪生物提供)
核心發現
1. 早期胃癌的時空圖譜構建
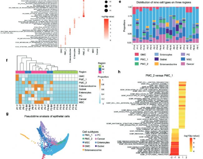
細胞類型解析:通過 scRNA-seq 對 4 例患者的 16,839 個細胞聚類,識別出 12 種主要細胞類型(上皮細胞、B 細胞、CD4+T 細胞、NK 細胞、髓系細胞、成纖維細胞等),并通過免疫熒光驗證其在胃癌進展中的異質性浸潤 [Fig.1b-d]。
空間域劃分:對 8 例患者的 20,063 個 ST 斑點(每個斑點直徑 55μm,含 8-20 個細胞)分析,結合 AI 模型 stMVC 劃分出 6 個與疾病進展相關的空間域:正常(Normal)、GMC_P(胃底腺黏液細胞前體)、IM(腸化生)、PMC_P(陷窩黏液細胞前體,癌前轉折點)、Pro_T(腫瘤進展相關域)、腫瘤[Fig.1d-f]。
細胞類型空間分布:GraphST 分析顯示,所有主要細胞類型在腫瘤、相鄰 IM 和正常區域均存在,但浸潤程度差異顯著(如成纖維細胞、巨噬細胞在 PMC_P 和腫瘤區域富集),提示不同細胞類型在胃癌進展中的階段特異性作用 [Fig.1g-h]。

2. 上皮細胞亞型的異質性與癌變軌跡
對所有10,474個上皮細胞進行亞聚類分析后,確定了九種不同的亞型,其中大多數以已知標記為特征[圖2a,b和補充圖2a]。這些亞型包括竇基底腺粘液細胞(GMC,表達MUC6,PGC和LIPF),凹陷粘液細胞(PMC_1,以GKN1和TFF1為標志),腸內分泌細胞(CHGA,GAST和SST),腸細胞(FABP1 / 2和APOA1),杯狀細胞(ILTN1,TFF3和SPINK4),增殖細胞(PC,表達PRR11和MKI67),每種亞型都與特定的功能途徑相關。
GMCs 與腸道免疫網絡相關,以產生 IgA,而 PMC_1 細胞參與 TGF-β 信號傳導和類固醇代謝。腸內分泌細胞參與花生四烯酸代謝和GPCR配體結合。腸細胞與PI3K-AKT信號通路和杯狀細胞受PTEN信號調控相關。癌變軌跡:通過偽時間分析(DPT)和 RNA 速度驗證,明確三條上皮細胞癌變路徑:PMC_1→PMC_2→癌細胞、PC(增殖細胞)→癌細胞、MSC→癌細胞 [Fig.2g];基因組不穩定性:PMC_2 的 CNV 水平顯著高于 PMC_1,且 IM 區域的上皮亞型組成與癌區域更相似(vs 正常區域),提示 IM 向癌的過渡特性 [Fig.2d-f];功能富集:PMC_2 高富集細胞遷移、EMT、NFκB-TNFα、ERBB、IL2-STAT5 等致癌通路,直接關聯早期癌變 [Fig.2h]。


3. PMC_P,EGC啟動期間的臨界點狀態
PMC_P 是 “空間上靠近腫瘤、與 IM 不同但進化相關” 的癌前關鍵區域,其核心特征為:一,致癌基因高表達:高表達 COL3A1、SLC5A5、AKR1B10 等已報道的胃癌相關基因 [31-35],且 7 個 “致癌起始基因”(如 RNASE1、LGR4)的平均表達與胃癌患者更短的總生存期顯著相關(TCGA 驗證,log-rank p=0.023)[Fig.3a,d];二,免疫抑制微環境:PMC_P 區域高表達免疫檢查點分子(PDCD1、CD274/PD-L1)、免疫抑制酶(IDO1)、髓系細胞標志物(CD33),且免疫評分(ESTIMATE)顯著高于正常和腫瘤區域,PD-L1 表達在臨床早期胃癌樣本中也被驗證 [Fig.4e-h];三,致癌通路激活:富集凋亡、EMT、JAK-STAT、MAPK 等關鍵致癌通路,為惡性轉化提供分子基礎 [Fig.3e]。


4. PMC_P 區域的細胞間通訊機制
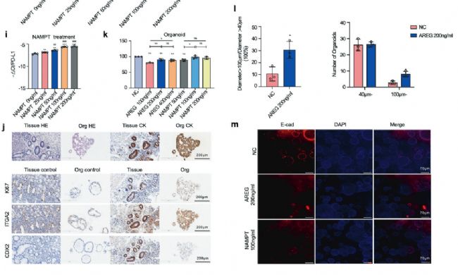
為了研究潛在的細胞間通訊機制,其中涉及調節與 EGC 啟動相關的不同細胞類型之間相互作用的各種信號通路,我們分析了 PMC_P 和其他五個上皮細胞群之間的遺傳差異。使用基尼指數程序,鑒定了幾種分泌蛋白候選蛋白,包括 AREG、IL1B、NAMPT、KLK7 和 IGFBP3,與其他組相比,它們在 PMC_P 中特別升高(基尼指數 > 0.25,圖 4a)。發現分子來源與作用:AREG 主要由 PMC_P 區域的巨噬細胞(尤其是 VEGFA+M1 型) 分泌,與 PMC_2 細胞表面的 EGFR/ERBB2 結合;
功能:激活 PMC_2 的 ERBB 通路,促進其干性維持與增殖,同時增強免疫抑制(如 PD-L1 上調)[Fig.4e,4e];后續用mIHC 驗證顯示 PMC_P 區域 AREG + 巨噬細胞與 EGFR+ERBB2+PMC_2 共定位,且 AREG 處理癌前細胞系 / 類器官后,細胞活力顯著升高(200ng/ml AREG 效果最顯著)[Fig.5b,k]。

圖4 細胞通訊及驗證
5. 體內外驗證:AREG/NAMPT 為干預靶點
體外驗證:AREG 處理癌前類器官:5 天后類器官活力顯著升高,直徑 > 100μm 的類器官比例增加,E - 鈣粘蛋白(EMT 標志物)表達降低 [Fig.7j-l];NAMPT 處理癌前細胞:顯著上調 “致癌起始基因”(如 COL3A1、LGR4)和 PD-L1 表達,且激活成纖維細胞 [Fig.5h,i]。
體內驗證(CEA-SV40 小鼠模型):干預方案:抗 AREG(20μg / 只,每周 2 次)、NAMPT 抑制劑 FK866(30mg/kg,每日 2 次,連續 4 天)、聯合用藥,持續 2 周;結果:未處理組胃癌發生率 100%,抗 AREG 組 66.7%,FK866 組 50%,聯合組 50%;處理組顯著抑制 JAK-STAT(p-STAT1)、MAPK(p-p38)、NF-κB(p-p65)通路激活,降低 PD-L1 表達,且 PMC_2(ITGA2+)和成纖維細胞(VIM+)浸潤減少 [Fig.5b-g]。

討論
研究的核心意義
1.填補了樣本與動態研究空白:首次利用 ESD 樣本的 “空間連續性”,在同一患者內構建 “正常→IM→早期胃癌” 的統一時空圖譜,避免跨患者異質性干擾,明確 PMC_P 為癌前關鍵轉折點;
2.揭示 了PMC_2 的驅動作用:首次鑒定出具有炎癥和干性特征的 PMC_2 細胞,其通過兩條通訊軸(AREG-EGFR/ERBB2、NAMPT-ITGA5/ITGB1)協調巨噬細胞、成纖維細胞,構建免疫抑制微環境并驅動癌變;
3.轉化價值:驗證 AREG/NAMPT 為可干預靶點(FK866 已進入晚期惡性腫瘤 II 期臨床試驗 ),為高風險腸化生人群的化學預防提供依據。
研究局限與未來方向
1.局限:目前為 2D 轉錄組圖譜,未解析 3D 基因組結構;缺乏蛋白翻譯后修飾、代謝物梯度的空間解析;
2.未來方向:整合 3D 基因組分析揭示表觀遺傳驅動因素;結合空間多組學 / 代謝組學解析 “IM→PMC_P→癌” 的代謝動態;利用 SCENIC + 解析基因調控網絡,完善 GMC_P(已知通路)與 PMC_P(新發現通路)的整合癌變圖譜。
參考文獻:
Gao, P., Zuo, C., Yuan, W. et al. Spatiotemporal multi-omics analysis uncovers NAD-dependent immunosuppressive niche triggering early gastric cancer. Sig Transduct Target Ther 10, 313 (2025). https://doi.org/10.1038/s41392-025-02390-w