
期刊:Nature Genetics
影響因子:29
主要技術:10x 3′ scRNA-seq Stereo-seq 空間轉錄組 空間蛋白組
科學問題
宮頸鱗狀細胞癌(CSCC)中腫瘤細胞的異質性如何影響腫瘤免疫微環境(TIME),并進而影響免疫治療的療效?
實驗材料和方法
14 例初治 CSCC 新鮮手術標本 + 3 例健康宮頸:10x 3′ scRNA-seq
同上組織(OCT 包埋 10 μm 片):Stereo-seq 空間轉錄組
60 個激光捕獲微切割(LCM)ROI(免疫富集區 40 個、免疫貧乏區 20 個):空間蛋白組
導語
同一批宮頸鱗癌,有的對免疫治療“冷若冰霜”,有的卻“熱情響應”。同濟團隊發表Nature Genetics 研究用單細胞+空間多組學給腫瘤“拍CT”,揪出兩種決定免疫命運的核心細胞狀態——MP6(冷)與MP7(熱)。機制上,MP6通過FABP5-TGFβ信號把免疫細胞擋在瘤外;臨床上,一次新輔助化療即可“降溫轉熱”,顯著提增PD-1療效。這項工作為精準免疫治療提供了可量化的分子標尺和可成藥的新靶點。
主要技術
10x 3′ scRNA-seq Stereo-seq 空間轉錄組 空間蛋白組
研究結果
1. CSCC單細胞圖譜
研究團隊對14例未經治療的宮頸鱗癌及3例健康宮頸組織進行10x scRNA-seq(圖1a-b),質控后獲得163,880個高質量單細胞,并基于經典marker注釋出50種亞型、14大細胞譜系。拷貝數與突變分析(擴展圖1d-e)證實腫瘤特異性。
2. CSCC惡性區室內的元程序
惡性上皮細胞的轉錄異質性會與腫瘤免疫微環境(TIME)形成特定的相互作用,從而影響腫瘤的命運。因此,我們開始評估宮頸鱗癌中鱗狀上皮細胞的細胞狀態多樣性。與以往研究一致,20,168個惡性鱗狀細胞根據其腫瘤來源明顯聚類,表現出腫瘤間的異質性(圖1c)。通過對每個惡性細胞應用非負矩陣分解(NMF),我們識別出8種不同的“元程序”(MP1–8),它們反映了不同腫瘤內部異質性的共同模式(圖1d)。值得注意的是,這些元程序也可以通過其他聚類方法穩定地識別出來(擴展數據圖2a,b)。其中三個元程序(MP6、MP7 和 MP8)代表了鱗狀分化的不同階段,其特征基因主要由角蛋白、黏蛋白和富含脯氨酸的小蛋白家族等上皮標志物組成(圖1d)。MP6(上皮-角蛋白型)與頭頸鱗癌的HNSCC_epi2特征高度一致,但與泛癌研究中的上皮衰老(Epi-Sen)狀態相似度較低,富集角化相關基因,突出其鱗癌特異性。MP8(上皮衰老型)與頭頸鱗癌的HNSCC_epi1狀態和泛癌的衰老上皮狀態相似,表現出與HPV狀態相關的衰老特征。MP7(上皮-免疫型)表達多種與免疫細胞相關的分子(如HLA-DRB、B2M和IDO1),表明其與免疫反應有關。此外,MP7同時表達鱗狀上皮標志物(如KRT5和KRT6)和腺體標志物(如MUC1、MUC16和WFDC2)。MP7與泛癌免疫信號和干擾素(IFN)反應細胞不同,表明它可能代表一種此前未被報道的、獨特的免疫相關上皮狀態。

圖1 單細胞RNA測序解析細胞圖譜,為揭示宮頸鱗癌異質性提供全新視角
3. MP6 和 MP7 與不同的腫瘤免疫表型(TIP)相關
除了數量,CD8+ T 細胞的空間分布對免疫微環境分層和免疫治療反應也很關鍵。為了評估 MP 與 TIP 的關系,我們根據 CD8+ T 細胞的分布位置為每個腫瘤分配了一個 TIP 類型,浸潤型 TIP 的 CD8+ T 細胞數量顯著更多,排斥/荒漠型腫瘤中 MP6 細胞比例更高,而浸潤型腫瘤中 MP7 細胞比例更高(圖2)。MP6/MP7 的比例,直接決定了腫瘤對免疫治療的“開門”程度。

圖2 MP7狀態與大量趨向細胞毒性/耗竭狀態的腫瘤浸潤性T細胞密切相關
4. MP7的空間分布特征不同于常規的"免疫熱"特征
為了在空間水平評估MP6、MP7與免疫細胞浸潤的關系,我們把單細胞數據與15例CSCC的Stereo-seq空間轉錄組數據整合。MP7區域周圍CD4 T、CD8 T、B細胞、巨噬細胞和樹突狀細胞明顯更多(圖3b–f)。相反,MP6區域與免疫細胞呈負相關(圖3g–h)。CytoSPACE映射顯示,CD4和CD8 T細胞明顯聚集在MP7區域。此外,MP7區域內的CD4和CD8 T細胞表現出耗竭信號。MP6高表達SERPINB3和FABP5,MUC4染色稀少,幾乎沒有CD8 T細胞浸潤。

圖3 空間轉錄組學揭示MP6和MP7與免疫細胞浸潤存在截然相反的關聯
5. MP6中TGFβ信號(轉化生長因子β信號)被激活
MP6腫瘤細胞富集角化相關基因表達(如 FABP5、SERPINB3、KRT6B 等), MP7腫瘤細胞高表達抗原提呈和免疫反應相關基因。PROGENy通路分析顯示發現MP6型腫瘤細胞和免疫細胞稀少的區域中TGF-β信號更強,提示其可能參與免疫抑制。TGF-β信號介導免疫抑制,而FABP5在腫瘤細胞和成纖維細胞中增強該通路活性。這些發現表明,TGF-β信號在MP6型腫瘤中有助于形成免疫排斥型微環境。在空間轉錄組和蛋白組中,MP6區域和免疫貧瘠區都一致顯示TGFβ信號增強(圖4f–g)。并且GF-β 信號強度在 MP6 腫瘤區域的邊緣最為突出(圖 4g),暗示該通路可重塑腫瘤周圍微環境,影響癌相關成纖維細胞(CAFs)及免疫細胞的功能與分布。

圖4 多模態腫瘤狀態分析證實 MP6 腫瘤存在 TGFβ 信號激活
6. 癌癥相關成纖維細胞(CAF)強化了MP6區域周邊的免疫抑制微環境
近期研究發現,不同表型的癌相關成纖維細胞(CAF)與不同的腫瘤免疫表型(TIP)密切相關。我們共鑒定到 7 個成纖維細胞亞群,其中 3 個(CAF-CD34、CAF-DES、CAF-MMP11)在宮頸鱗癌中特異性擴張。CAF-MMP11高表達MMP11、POSTN、CTHRC1、COL8A1、COL10A1等TGF-β誘導的反應性基質基因,并富集上皮-間質轉化(EMT)及細胞外基質重塑相關通路(圖5d,e)。此外,該亞群還高表達LRRC15(圖5f),可直接抑制抗腫瘤免疫反應。因此,CAF-MMP11被定義為免疫抑制型CAF。空間轉錄組顯示,MP6 腫瘤周邊的成纖維細胞顯著高表達免疫抑制 CAF 特征(圖 5g 左)。單細胞空間映射進一步證實,CAF-MMP11 主要富集在 MP6 區域的腫瘤-基質交界帶,而 MP7 周圍無此現象(圖 5g 右)。相關性分析表明,MP6 得分與成纖維細胞鄰區內的免疫抑制 CAF 特征呈顯著正相關(r = 0.55,P = 3.8 × 10⁻⁷)(圖 5h)。此外,細胞互作分析揭示 MP6 灶邊緣的 TGF-β 信號顯著升高。

圖5 MP6腫瘤邊緣的免疫抑制型CAF形成免疫排斥微環境
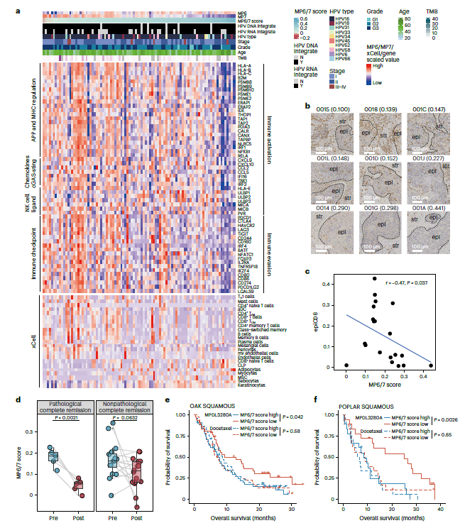
7. MP6/7 評分具有臨床相關性
為了進一步探索腫瘤狀態與免疫表型的特異性關聯,我們利用 BayesPrism 工具從 bulk RNA-seq 數據中提取腫瘤細胞特異性基因譜,并解析每個腫瘤中 MP6 與 MP7 的成分。我們定義了一個評分(MP6/7 評分),用于衡量每個腫瘤中 MP6 相對于 MP7 的富集程度(MP6/7 評分 = MP6 特征強度 − MP7 特征強度,越高代表腫瘤越偏向“冷”表型。)。MP6/7 評分高的腫瘤表現出免疫激活和免疫逃逸相關基因表達下降,免疫細胞浸潤減少,而免疫排斥相關的基質成分增加(圖6a)。在宮頸鱗癌隊列中,CD8⁺ T 細胞浸潤與 MP6/7 評分呈顯著負相關(r = –0.47,P = 0.037)(圖6c)。TCGA-CESC 數據重復了上述結果,且在兩項鱗狀非小細胞肺癌免疫治療試驗(OAK 與 POPLAR)中,低 MP6/7 評分預示免疫檢查點抑制劑療效更佳(圖 6d-f)。新輔助化療顯著降低 CSCC 患者的 MP6/7 評分,其中評分下降最顯著者隨后在接受免疫治療時達到病理完全緩解。此外,MP6/7 評分與角化程度相關,與 MP6 富集角化基因的結果一致。

圖6 MP6腫瘤細胞表型與免疫浸潤呈負相關,這一現象在多個CSCC數據集中得到驗證
8. FABP5 維持 MP6 腫瘤狀態的核心驅動作用
在宮頸鱗癌中,MP6 與 MP7 腫瘤狀態更多與表觀遺傳修飾相關,而非基因組多樣性。 我們接著解析 MP6 狀態的核心特征。除角化相關基因外,還包含 SERPINB3 和 S100A8/A9,二者均與宮頸鱗癌晚期及不良預后相關。有趣的是,差異表達最顯著的轉錄本與蛋白之一是 FABP5 (Fig. 4a,d),該脂肪酸結合蛋白已在多種腫瘤中被報道。敲低 FABP5 后,MP6 特征得分下降最為顯著,且宮頸鱗癌及頭頸鱗癌細胞系中相應蛋白水平也大幅降低(圖 7a、b)。FABP5 選擇性抑制劑 FABP5-IN-1 可抑制宮頸鱗癌患者來源類器官的生長,并伴隨 S100A8/A9 和 SERPINB3 的下調(圖 7c、d)。基因敲除或藥物抑制 FABP5 均顯著降低 TGFβ(特別是 TGFβ2 亞型)及其下游 pSMAD2/3 信號(圖 7e–h)。FABP5 敲除腫瘤細胞的條件培養基無法誘導成纖維細胞表達免疫抑制性 CAF 標志,說明 FABP5 依賴的 TGFβ 活性是 CAF 轉化的必要條件。體內實驗中,抑制或敲除 FABP5 顯著降低腫瘤負荷,增加 CD4⁺ 與 CD8⁺ T 細胞浸潤,并在免疫功能正常的小鼠中幾乎完全阻止腫瘤生長(圖 7j–n)。

圖7 FABP5是維持MP6狀態的關鍵因子,并參與激活TGFβ信號通路及與免疫抑制性CAF的相互作用。
結語
本項研究通過整合單細胞轉錄組、空間轉錄組、空間蛋白質組等多組學技術,系統性地繪制了宮頸鱗癌(CSCC)的高分辨率細胞圖譜,并揭示了其內部的關鍵異質性。研究成功鑒定出三種具有重要生物學和臨床意義的腫瘤細胞狀態(MP6, MP7, MP8),其中MP6(上皮-角蛋白型)與免疫排斥微環境相關,而MP7(上皮-免疫型)則與免疫細胞浸潤密切相關。研究進一步闡明了其背后的分子機制:MP6細胞通過FABP5-TGFβ信號軸與周圍的免疫抑制性癌癥相關成纖維細胞(CAF)形成雙向正反饋循環,共同構筑了一個“免疫隔離區”;而MP7細胞則通過干擾素等信號與免疫細胞積極互動。
更重要的是,本研究超越了基礎機制的探索,展現了巨大的臨床轉化潛力。基于此發現的MP6/7評分不僅能作為預測免疫治療響應的新型生物標志物,還揭示了新輔助化療可誘導腫瘤細胞狀態從MP6向MP7發生有利轉換,從而為聯合治療策略提供了理論依據。最后,研究證實靶向FABP5能有效逆轉MP6狀態、抑制腫瘤生長并促進T細胞浸潤,為治療免疫“冷”腫瘤提供了新的潛在治療靶點。這項工作不僅深化了我們對宮頸鱗癌腫瘤生態系統復雜性的理解,更開創了一個將腫瘤細胞內在狀態與免疫微環境聯系起來的研究范式,為改善宮頸癌患者的精準分型和免疫治療策略提供了強有力的科學依據。
參考文獻:
Fan J, Lu F, Qin T, Peng W, Zhuang X, Li Y, Hou X, Fang Z, Yang Y, Guo E, Yang B, Li X, Fu Y, Kang X, Wu Z, Han L, Mills GB, Ma X, Li K, Wu P, Ma D, Chen G, Sun C. Multiomic analysis of cervical squamous cell carcinoma identifies cellular ecosystems with biological and clinical relevance. Nat Genet. 2023 Dec;55(12):2175-2188. doi: 10.1038/s41588-023-01570-0. Epub 2023 Nov 20. PMID: 37985817.