內皮細胞轉胞吞作用加重缺血性腦卒中后血腦屏障破壞及機制研究
瀏覽次數:358 發布日期:2025-10-31
來源:本站 僅供參考,謝絕轉載,否則責任自負
中風是全球范圍的重大公共衛生挑戰,近年來已成為人類的第三大致死致殘原因。盡管神經元死亡是導致中風相關致殘的主要病理機制,但針對神經元存活通路的臨床試驗卻屢屢折戟,這凸顯了開發以非神經元病理生理學為核心治療策略的迫切需求。最新研究證據表明,血腦屏障(BBB)功能障礙作為一種缺血性中風加重的關鍵病理機制,會引發神經元死亡、水腫形成及不良臨床預后,不僅是缺血性中風發病機制中的關鍵早期事件,更是極具開發潛力的治療靶點。
2025年9月18日,南京大學徐運教授、王春教授共同通訊在Neuroscience Bulletin在線發表題為“Endothelial GATAD1 Exacerbates Blood‑brain Barrier Dysfunction in Ischemic Stroke through Caveolae ‑mediated Transcytosis”的研究論文,首次揭示轉錄因子GATA鋅指結構域蛋白1(Gatad1)在腦血管內皮細胞(ECs)中的病理作用,Gatad1通過調控CD36-Caveolin-1(Cav-1)信號軸,促進小窩介導的轉胞吞作用,最終增加BBB通透性和加重腦損傷。

論文上線截圖
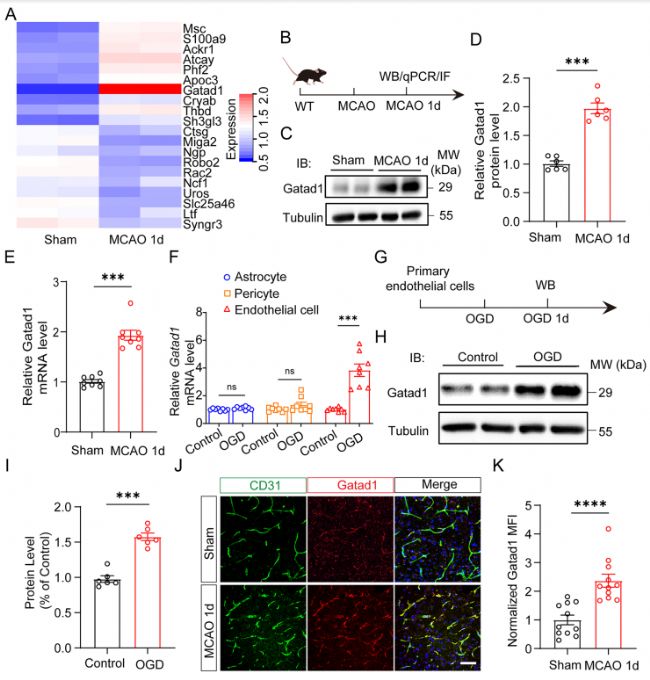
在本研究中,研究人員對大腦中動脈阻塞(MCAO)模型后的小鼠進行蛋白質組學分析,成功篩選并發現了一種GATA鋅指結構域蛋白1(GATAD1)存在顯著變化;GATAD1作為心臟發育和心血管疾病的重要轉錄因子,其在調控血腦屏障功能及缺血性中風中的作用仍不明確。本研究發現,在MCAO模型小鼠的腦微血管中Gatad1的蛋白水平和mRNA水平顯著升高;在體外缺血性損傷模型中,證實內皮細胞在氧-糖剝奪(OGD)后Gatad1水平升高。
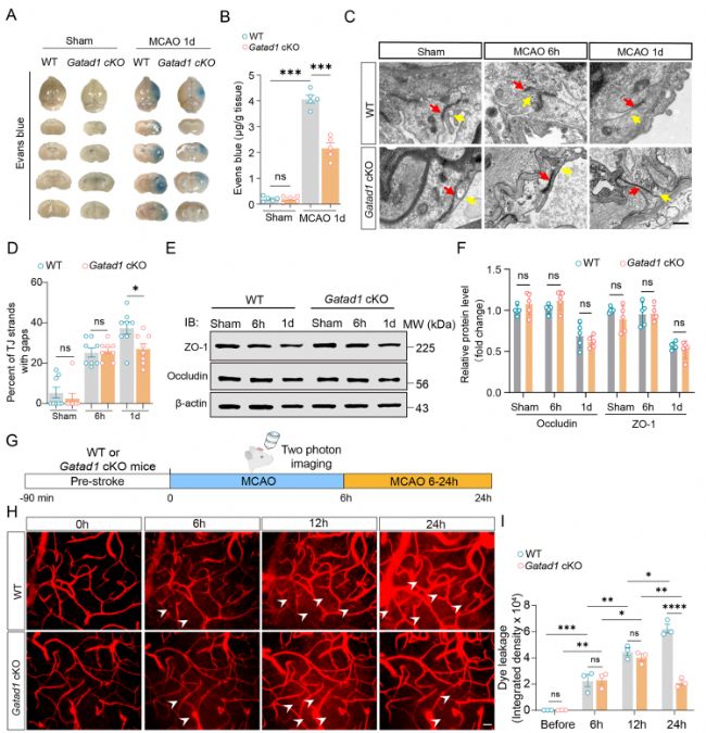
為了探索缺血性中風后Gatad1在血管內皮細胞中的病理作用,研究人員構建了特異性敲除Gatad1的轉基因小鼠。進一步研究發現,Gatad1敲除小鼠在MCAO后相比于野生型小鼠MCAO后,TTC染色顯示腦梗死體積減小32%(P < 0.01),行為學研究顯示神經功能缺損情況有所改善。這提示Gatad1的減少存在一定的神經保護作用。
血管內皮細胞作為血腦屏障的關鍵組成部分,通過緊密連接(TJs)相互連接以限制分子擴散。透射電鏡結果顯示,缺血性中風半暗帶區域的同側血管的部分緊密連接出現間隙,且相鄰內皮細胞膜失去接觸,并在健康或對側皮質中未觀測到;而Gatad1敲除小鼠在MCAO后1天的異常緊密連接的間隙比例顯著低于野生型小鼠,但在MCAO后6小時兩者間無顯著差異。為了進一步驗證Gatad1敲除對MCAO后的保護效應,研究人員采用了超維景生物的微型化雙光子顯微成像技術記錄中風前及進展過程中半暗帶血腦屏障(BBB)的動態變化,結果顯示WT小鼠的示蹤劑滲漏在24小時內逐漸增加,而Gatad1敲除小鼠在MCAO后12小時達到峰值,12-24小時后開始下降。
值得注意的是,既往的研究證實早在中風后6小時,血腦屏障功能的跨細胞機制就受損了,緊密連接在MCAO后至少24小時出現結構缺陷,這表明MCAO后1天內血腦屏障破壞主要是由血腦屏障跨細胞損傷引起的。因此,本研究結果表明血管內皮細胞特異性的Gatad1缺陷可以通過跨細胞機制以挽救MCAO后小鼠血腦屏障的破壞。
【參考文獻】
Fan L, Liu H, Li S, et al. Endothelial GATAD1 Exacerbates Blood-brain Barrier Dysfunction in Ischemic Stroke through Caveolae-mediated Transcytosis. Neurosci Bull. Published online September 18, 2025. doi:10.1007/s12264-025-01507-z