利用微型化雙光子技術揭示自由睡眠下的小膠質細胞行為與功能
瀏覽次數:857 發布日期:2025-5-16
來源:本站 僅供參考,謝絕轉載,否則責任自負
睡眠是我們生活中不可或缺的一部分,但其背后的調控機制仍然十分神秘。小膠質細胞是中樞神經系統的固有免疫細胞,占整個腦細胞的10-15%。它們在神經發生、突觸修剪、損傷修復以及學習和記憶等方面發揮著關鍵作用,然而在自然睡眠中的角色一直不清楚。小膠質細胞對大腦微環境十分敏感,傳統的有創開顱術引發的炎癥反應會改變細胞的生理形態,這在一定程度上限制了對自然睡眠中小膠質細胞的功能研究。
為了研究和解決這些問題,近日,北京大學程和平和東南大學顧小春合作團隊于國際知名學術期刊eLife在線發表題為“Imaging Microglia Surveillance during Sleep-wake Cycles in Freely Behaving Mice”的研究論文,報道了小膠質細胞在自然睡眠中的重要作用,為我們揭示了睡眠之謎的一角。東南大學副教授顧小春與中國醫學科學院基礎醫學研究所博士生趙重為文章的第一作者,顧小春與程和平院士為文章的共同通訊作者。

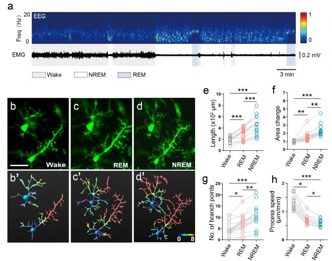
該團隊采用無創的顱窗埋植方式,使用微型化雙光子顯微成像技術成功獲取了自由行為小鼠連續10小時的小膠質細胞動態聯系圖像,并結合腦電/肌電記錄和行為視頻(圖1),研究了自然睡眠-覺醒周期中小膠質細胞形態動力學及其調節機制。微型化雙光子顯微鏡的微小體積,使得佩戴在動物頭上并不影響其睡眠狀態;雙光子成像的低光漂白特性,使得整個成像過程可以貫穿小鼠一整個睡眠周期而不影響熒光質量,讓我們可以一窺睡眠周期下的小膠質細胞的動態變化過程。研究發現,小膠質細胞的形態在清醒、非快速眼動(non-rapid eye movement, NREM)睡眠和快速眼動(rapid eye movement, REM)睡眠中有各自典型的動力學特征(圖2),而3小時的睡眠剝奪可以顯著改變小膠質細胞形態特征。
圖1. 頭戴微型化雙光子探頭和腦肌電設備的自由行為小鼠

圖2. 不同大腦狀態下小膠質細胞形態學差異
隨后,該團隊使用去甲腎上腺素(norepinephrine,NE)探針對大腦皮層中的NE動態變化進行了實時成像,并結合顱內埋管的藥物遞送方式進一步探究了小膠質細胞形態變化的調節機制。研究進一步發現大腦皮層的NE水平對小膠質細胞的形態變化調節起關鍵作用。皮層中NE水平的震蕩以睡眠狀態依賴的方式發生,而β2-腎上腺素能受體信號在小膠質細胞形態動力學變化中起著重要作用。這為我們理解睡眠的神秘機制提供了新的視角,同時也為未來尋找推動睡眠發生的“暗物質”提供了新的研究范式。
微型化雙光子探頭的重量僅有2.2g,可以滿足小鼠連續24小時的自由行為成像需求,為未來研究自然睡眠中小膠質細胞的生理功能開辟了一條新的研究途徑。這項技術使我們能夠更深入地探索大腦的微觀世界,期待著未來的研究能夠進一步揭示小膠質細胞與睡眠之間的更多秘密,為改善人們的睡眠質量提供新的可能性。
【參考文獻】
Gu, X., Zhao, Z., Chen, X., Zhang, L., Fang, H., Zhao, T., ... & Cheng, H. (2023). Imaging Microglia Surveillance during Sleep-wake Cycles in Freely Behaving Mice. bioRxiv, 2023-02.