利用微型化雙光子顯微成像系統揭示氯胺酮激活神經韌性的機制
瀏覽次數:467 發布日期:2025-5-14
來源:本站 僅供參考,謝絕轉載,否則責任自負
在神經科學領域,氯胺酮(Ketamine)因其快速抗抑郁特性而備受關注。作為一種非競爭性NMDA受體拮抗劑,氯胺酮在臨床治療中顯示出對抑郁癥患者具有顯著的療效,尤其是在傳統抗抑郁藥物效果不佳的情況下。然而,氯胺酮如何迅速改變大腦活動并產生長期的行為效應,其背后的機制尚不完全清楚。為了深入探索這一問題,Duque等人進行了一系列實驗并在最近于Neuron上發表了一篇研究論文《Ketamine induces plasticity in a norepinephrine-astroglial circuit to promote behavioral perseverance》,該研究揭示了氯胺酮如何通過影響去甲腎上腺素-星形膠質細胞回路來促進行為持久性。
在這項研究中,研究人員采用了多種成像技術來觀察活體動物大腦中的神經活動變化。特別是在跨物種驗證評估氯胺酮對星形膠質細胞活動的影響方面,超維景提供的微型化雙光子顯微成像系統(SUPERNOVA-100)發揮了重要作用,為理解情感障礙和開發新的治療方法提供重要的信息。“這種跨物種的保守性證據增加了在人類中存在類似機制的可能性。”超維景SUPERNOVA-100用戶、Johns Hopkins University神經科學教授、論文共同作者之一Dwight Bergles表示。
2024年12月17日,由Harvard University、Howard Hughes Medical Institute (HHMI)、Johns Hopkins University等頂尖研究機構組成的聯合團隊在國際著名期刊Neuron上發表題為“Ketamine induces plasticity in a norepinephrine-astroglial circuit to promote behavioral perseverance”的研究論文。該團隊利用超維景的微型化雙光子顯微成像系統(SUPERNOVA-100)成功實現對懸尾實驗中小鼠腦內星形膠質細胞鈣動態的穩定在體觀測,并結合其他研究方法,揭示氯胺酮(Ketamine)如何通過調節去甲腎上腺素和星形膠質細胞的回路促進行為韌性,為我們理解大腦如何調節行為提供了新線索。
研究表明,斑馬魚存在一種由行為無效性誘導的被動性狀態轉換行為,與哺乳動物的被動應對和習得性無助行為類似,而氯胺酮可調節此類行為。然而,在這些行為研究中,氯胺酮對神經活動的急性影響并沒有被考慮,這使得氯胺酮對大腦活動產生長期影響的機制與途徑尚不清楚。由于氯胺酮對神經系統的作用范圍廣泛,研究者利用斑馬魚幼魚在行為過程中全腦可被成像的特點來探索氯胺酮的全腦效應機制。
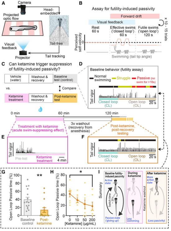
研究者在虛擬現實環境中進行無效性誘導的被動性實驗,先將斑馬魚的頭部嵌入瓊脂糖中,而尾部可自由活動(圖1A)。實驗分為休息、閉環和開環三個階段,在休息階段,光柵是靜止的;在閉環階段,光柵穩定地向前移動,通過視動反應誘導斑馬魚游動,此階段斑馬魚一旦游動,向前移動的光柵會減速并改變方向,以此顯示斑馬魚自身的向前運動;在開環階段,光柵穩定地向前移動,而斑馬魚的游動并不會影響光柵的運動,所以這種游動是徒勞的。在開環階段,斑馬魚會表現出一段活力較高的游動期,隨后會出現短暫的游動停止,這是一種對徒勞游動的“放棄”反應(圖1B)。作者首先測試了氯胺酮的作用,在閉環階段,氯胺酮暴露的斑馬魚與正常的斑馬魚在游泳行為表現和游動率上并無明顯區別;在開環階段,對照斑馬魚會在游動、掙扎以及消極被動狀態這幾種狀態之間轉換,而氯胺酮暴露組的消極被動狀態的持續時間減少、呈劑量依賴性(圖1D-F);以上情況排除了幼魚無法察覺徒勞游動或者由于麻醉導致運動緩慢的情況。從上述現象可以得出,氯胺酮抑制了因徒勞無果而產生的消極被動性,并以一種有別于其麻醉或解離作用的方式促進行為的堅持。

圖1 短時間氯胺酮暴露可長期抑制幼年斑馬魚在無效性誘導下的被動行為
斑馬魚因無效性誘導的被動性實驗與嚙齒動物習得性無助模型(如懸尾實驗)有共同特征,即試圖擺脫厭惡情境的嘗試都是徒勞的,且都包含激烈掙扎和消極被動狀態這兩種情況。在無效的情境下,小鼠和斑馬魚都會表現出從主動行為向被動行為的轉變。此前的研究表明,在斑馬魚中,無效運動在星形膠質細胞中引起強烈的,通常是全腦的鈣信號(圖2A-C)。
為了確定星形膠質細胞在小鼠習得性無助狀態下是否也有類似的特征,研究者利用了超維景微型化雙光子顯微成像系統,在懸尾實驗中監測了小鼠的壓后皮層(RSC,接受密集的去腎上腺素能神經元支配)中星形膠質細胞鈣瞬變情況。小鼠在徒勞掙扎的過程中,星形膠質細胞整體鈣水平逐漸上升,從掙扎到靜止的過渡期間達到峰值,并在小鼠停止運動時恢復到基線水平(圖2D-F)。盡管這些行為和大腦區域并不相同,但小鼠的星形細胞活動特點與斑馬魚非常相似,這為跨物種比較藥物對控制無效相關狀態轉換的神經環路提供了可能性。

圖2 斑馬魚和嚙齒動物無效性誘導被動行為實驗的轉化潛力及其相似性
作者參考在小鼠中模擬HPA軸應激引起抑郁的動物模型,給與斑馬魚幼魚皮質醇暴露48h后,斑馬魚幼魚出現了無效性誘導被動性的顯著增加,并且這一現象可被氯胺酮逆轉。此外,也測試了一些近期合成的具有不同化學結構的致幻劑類似物,包括 R-69、AAZA-154和TBG,發現這些化合物與在嚙齒動物模型中報道的一樣,能夠顯著減少斑馬魚的被動行為,這表明它們的行為效應在物種間是保守的。相比之下,在嚙齒動物和人類中起效時間較長的傳統抗抑郁藥,如選擇性SSRIs和三環類抗抑郁藥(TCAs),在單次給藥1小時后,沒有顯示出抑制被動行為的效果。(圖2G-M)
Duque等人的該項研究,探討了氯胺酮(Ketamine)如何在行為絕望狀態下誘導神經可塑性變化,特別是在去甲腎上腺素-星形膠質細胞回路中。這一發現對于理解氯胺酮快速抗抑郁效果的機制至關重要,同時也為開發新的治療情感障礙的策略提供了可能。
【參考文獻】
Duque, Marc et al. “Ketamine induces plasticity in a norepinephrine-astroglial circuit to promote behavioral perseverance.” Neuron, S0896-6273(24)00836-5. 16 Dec. 2024, doi:10.1016/j.neuron.2024.11.011