缺血性卒中也稱為腦梗死,是全球成年人第二大死亡原因和第一大致殘原因。
目前缺血性腦卒中的治療方法僅限于快速溶栓或血管內血栓清除以恢復腦血流灌注,但是腦梗死后的血流恢復可能會引起氧化應激和炎癥反應,造成再灌注損傷,加劇大腦損害。
為了減輕再灌注損傷,一些神經保護性藥物已經廣泛用于缺血性卒中的治療,包括抗氧化劑和鐵死亡抑制劑等。然而,由于血腦屏障(blood-brain barrier, BBB)的存在,這些藥物難以進入到大腦因而治療效果并不顯著。
2023年6月26日,西南交通大學的周紹兵教授/郭星教授團隊在《Advanced Materials》期刊上發表題為“Bacteria-derived Outer-membrane Vesicles Hitchhike Neutrophils to Enhance Ischemic Stroke Therapy”的文章。
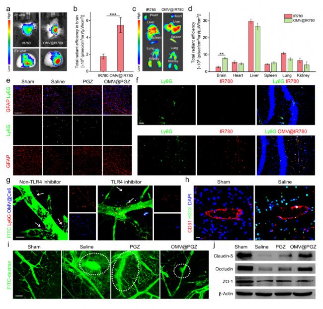
在該研究中,作者設計了一種OMV@PGZ納米系統,即在細菌來源的外膜囊泡(outer-membrane vesicle, OMV)中封裝吡格列酮(pioglitazone, PGZ,一種神經保護劑)的納米顆粒;該系統能夠借助血液中的中性粒細胞來穿透血腦屏障并向缺血區域聚集,并通過釋放PGZ來抑制鐵死亡并減輕炎癥反應,從而起到神經保護作用。

BBB是維持腦微環境穩態、保證中樞神經系統正常功能所必需的。然而,約98%的小分子藥物和幾乎100%的大分子藥物不能穿透血腦屏障進入腦組織。
因此,開發一種用于藥物跨BBB轉運的治療平臺迫在眉睫。在出現腦缺血后,中性粒細胞作為第一批從外周被激活的細胞,通過與內皮細胞的相互作用,通過滾動、黏附、爬行等方式主動移動到內皮連接處,并最終穿過血腦屏障,被募集到缺血腦區。
在此基礎上,研究人員試圖開發中性粒細胞介導的藥物遞送系統:
一種方法是在體外將納米顆粒組裝成中性粒細胞,形成的中性粒細胞復合物在靜脈注射后可以有效地通過BBB。然而,中性粒細胞壽命短(約7 h),納米顆粒過早在細胞內降解以及污染風險等缺陷極大地限制了其應用。
第二種方法是開發可以在血液循環中被中性粒細胞識別吞噬的納米粒子,隨后伴隨中性粒細胞穿過BBB(以搭便車的方式),可以避免第一種方法的缺陷,但是如何在體內高效靶向中性粒細胞仍然是個需要解決的問題。
OMV是革蘭氏陰性菌程序性產生的分泌膜泡,脂多糖(lipopolysaccharide, LPS)是OMV最豐富的組成部分之一。LPS可被中性粒細胞toll樣受體(Toll-like receptors, TLR)特異性識別,從而促進中性粒細胞對OMV的內吞。因此,OMV具有作為中性粒細胞介導的腦靶向納米平臺的潛在應用價值。
為此,作者通過向OMV中加載神經保護劑PGZ設計了OMV@PGZ納米系統,并且在大腦中動脈短暫性閉塞的小鼠(transient middle cerebral artery occlusion, tMCAO)體內,證實該納米系統可借助中性粒細胞穿過BBB進入到梗死腦區,隨后隨著中性粒細胞的崩解而釋放出PGZ。

為了評估OMV@PGZ對卒中大腦神經的保護效果,作者用到了tMCAO小鼠模型,與生理鹽水、OMV或者PGZ組相比,OMV@PGZ處理能夠明顯改善小鼠腦卒中后的活動能力、促進長期神經功能恢復并延長存活時間(為了確保模型處理一致性,作者用到了瑞沃德公司生產的激光散斑血流成像系統,用于評估動物在腦缺血以及再灌注過程中的腦血流量)。
進入大腦的PGZ能夠通過抑制NLRP3炎癥小體的表達(一種引發炎癥反應的關鍵分子),來下調IL-1β的水平。此外,PGZ可通過抑制ASCL4的表達上調GPX4,從而防止脂質過氧化,防止線粒體損傷,最終抑制鐵死亡。
上述結果表明OMV@PGZ能夠同時抑制炎癥反應和鐵死亡,減輕再灌注損傷,發揮神經保護作用。

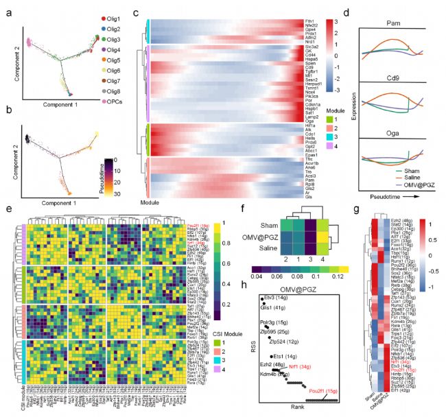
為了揭示OMV@PGZ抑制NLRP3和鐵死亡的潛在機制,作者采用單細胞核RNA測序(snRNA seq)來篩選相關通路。
結果顯示,OMV@PGZ治療后少突膠質細胞的數量明顯恢復,表明少突膠質細胞可能對于治療的反應良好。少突膠質細胞可以促進髓鞘的形成,而髓鞘對于中樞和周圍神經系統神經元的正常功能是必不可少的。
作者進一步分析發現,OMV@PGZ治療后少突膠質細胞轉錄因子Pou2f1和Nrf1的表達非常高,結合其各自的功能,作者確定少突膠質細胞轉錄因子Pou2f1和Nrf1分別抑制了NLRP3炎癥小體和鐵死亡。

綜上所述,該研究開發了一種可用于缺血性卒中的治療的OMV@PGZ納米系統。
OMV@PGZ能被外周激活的中性粒細胞識別并吞噬,隨后借助中性粒細胞穿透血腦屏障并在缺血腦區聚集。隨著中性粒細胞的崩解,PGZ被釋放出來,這些進入到大腦中的PGZ能夠抑制鐵死亡并減輕炎癥反應,從而起到神經保護作用。
鑒于其生物安全性和神經保護作用,OMV@PGZ在未來治療缺血性卒中的臨床轉化中具有良好的前景。該策略適用于缺血性卒中再灌注損傷納米藥物的開發,并為其他神經系統疾病的治療提供了思路。

研究方法亮點
這項工作中,作者設計了一種能夠借助中性粒細胞實現跨BBB藥物轉運的OMV@PGZ納米系統,可以用于缺血性腦卒中的治療。研究用到了動物手術造模、動物行為學評估、免疫組化以及單細胞核測序等實驗技術。
瑞沃德深耕生命科學研究領域21年,一直致力于為客戶提供可信賴的解決方案和服務。在該研究中,研究人員采用了瑞沃德生產的激光散斑血流成像系統和小動物麻醉系統,以及瑞沃德提供的小動物行為學設備,為實驗的順利開展提供了支持。此外,瑞沃德還可提供的該研究所涉及的微循環監測和活體成像的完整解決方案。
截至目前,瑞沃德產品及服務覆蓋海內外100多個國家和地區,客戶涵蓋全球700+醫院,1000+科研院所,6000+高等院校,已助力全球科研人員發表SCI文章14500+,獲得行業廣泛認可。
