陸軍軍醫大學牛建欽、加州大學舊金山分校Stephen Fancy團隊聯合揭示環指蛋白RNF43特異性調控髓鞘損傷后少突膠質細胞的成熟再生

本文作者:牛建欽 教授
陸軍軍醫大學
迄今為止,因髓鞘再生障礙而導致永久性腦白質損傷仍然是神經科學領域中未能解決的難題之一。比如在多發性硬化癥、新生兒腦白質損傷等髓鞘再生障礙的疾病中,本該進入分化周期、進行髓鞘再生的少突膠質前體細胞(Oligodendrocyte precursor cell,OPC)受到抑制,不能進入分化過程。
長期以來,人們對髓鞘再生障礙性疾病中OPC分化機制的研究,主要借助對發育中OPC調控模式的觀察,并認為再生是發育的“重演”。然而,在促進疾病中OPC分化成熟、髓鞘再生中的失敗經驗,使得人們越來越清晰地意識到:發育和再生可能具有不同的調控機制。
2021年8月13日,陸軍軍醫大學(原第三軍醫大學)牛建欽 教授 與加州大學舊金山分校Stephen Fancy教授團隊聯合在Neuron上在線發表題為 Oligodendroglial Ring Finger Protein Rnf43 is an essential injury specific regulator of oligodendrocyte maturation 的研究論文。

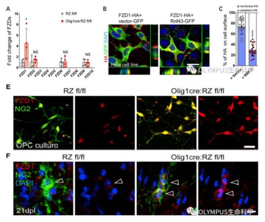
RNF43的表達受OPC中Wnt信號通路激活的調控,可標記患者腦內損傷部位激活的OPC。通過對RNF43作用機制的探索,發現RNF43可促進OPC細胞膜上Wnt信號受體Frizzled1(FZD1)的下膜,反饋性抑制Wnt通路的激活,調控OPC的分化成熟。同時,進一步針對FZD1的藥物干預能夠有效促進髓鞘再生。
E3泛素連接酶環指蛋白 RNF43(Ring finger protein 43)最早發現于小腸的干細胞中,與其功能互補的鋅環指蛋白ZNRF3一道,既受Wnt信號通路的表達調控,又使Wnt信號Frizzled受體下膜,經泛素化降解后,以負反饋的方式抑制Wnt通路的過度激活。
圖2 人疾病樣本和動物模型中RNF43的表達特點
通過對比RNF43或ZNRF3在不同髓鞘損傷模型中的作用,作者證實RNF43僅對損傷再生過程中的OPC分化成熟有效應,而在發育過程中作用有限(圖3);而ZNRF3對發育和再生都無作用。提示RNF43可能是髓鞘再生中,調控OPC分化的特異分子。

圖3 RNF43在發育和再生中的不同作用

圖4 受RNF43調控的FZD1表達特點
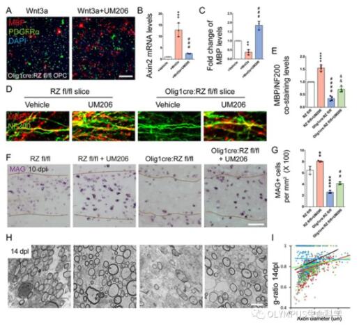
鑒于RNF43對FZD1的調控作用,作者進一步探究了藥物抑制FZD1是否可以促進髓鞘的再生。通過直接給藥、微量注射泵(Osmotic mini-pump)植入給藥等方法,作者在OPC培養模型、腦片培養模型、溶血卵磷脂誘導的髓鞘損傷模型中,給予FZD1選擇抑制性多肽UM206處理,證實UM206可以有效降低OPC的Wnt信號通路激活水平,促進OPC分化成熟和髓鞘再生(圖5)。

圖5 UM206促進OPC分化及髓鞘再生
綜上所述,該研究證實了髓鞘發育和再生中OPC分化的不同調控方式;發現RNF43是調控髓鞘再生中OPC分化的特異分子;同時也揭示了RNF43的作用機制和可能的藥物作用靶點。
在論文方法部分,作者主要使用OLYMPUS FV3000激光掃描共聚焦系統進行多色熒光標記樣品成像,展現不同熒光信號間準確的定位關系。

FV3000采用奧林巴斯獨有的體相位全息透射光柵(VPH)專利技術,更高的光效率,光譜分辨率2nm,分光精度1nm,可實現4通道同步光譜掃描成像功能,確保多色熒光標記的樣品中每一種熒光信號的準確可靠,同時去除生物體內自發熒光對標記信號的干擾。

奧林巴斯采用創新透鏡打磨技術創造的翼系列和曜系列物鏡,同步提升NA數值孔徑、平場性和色差校正這三項評價物鏡性能的核心參數獲得最優光學性能,滿足不同類型實驗需求,提升顯微圖像整體質量,確保分析數據準確可靠。

陸軍軍醫大學 牛建欽 教授 為本文第一作者。牛建欽 教授 和 加州大學舊金山分校 Stephen Fancy 教授(lead contact)為本文共同通訊作者。
參考文獻:
1.Franklin, R.J.M. and C. Ffrench-Constant, Regenerating CNS myelin - from mechanisms to experimental medicines. Nat Rev Neurosci, 2017. 18(12): p. 753-769.
2.Chang, A., et al., Premyelinating oligodendrocytes in chronic lesions of multiple sclerosis. N Engl J Med, 2002. 346(3): p. 165-73.
3.Fancy, S.P., et al., Myelin regeneration: a recapitulation of development? Annu Rev Neurosci, 2011. 34: p. 21-43.
4.Koo, B.K., et al., Tumour suppressor RNF43 is a stem-cell E3 ligase that induces endocytosis of Wnt receptors. Nature, 2012. 488(7413): p. 665-9.
5.Fancy, S.P., et al., Parallel states of pathological Wnt signaling in neonatal brain injury and colon cancer. Nat Neurosci, 2014. 17(4): p. 506-12.
6.Laeremans, H., et al., Blocking of frizzled signaling with a homologous peptide fragment of wnt3a/wnt5a reduces infarct expansion and prevents the development of heart failure after myocardial infarction. Circulation, 2011. 124(15): p. 1626-35.
更多精彩內容
請關注“OLYMPUS生命科學”