在腫瘤治療領域,如何將免疫 “冷腫瘤” 轉化為 “熱腫瘤”、激活全身抗腫瘤免疫以攻克轉移病灶,一直是科研與臨床的核心難題。2025 年發表于《Advanced Science》的一項研究“Bispecific Antibody Targeting VEGF/TGF‐β Synergizes with Local Radiotherapy: Turning Tumors from Cold to Inflamed and Amplifying Abscopal Effects”給出了創新解決方案 —— 靶向 VEGF/TGF-β 的雙特異性抗體 Y332D 與局部放療(RT)協同作用,不僅重塑腫瘤微環境(TME),更顯著增強遠隔效應,為實體瘤及轉移灶治療提供新策略。而 Absin 的小鼠 CXCL10/IP-10 ELISA 試劑盒(貨號:abs520013)為該研究的免疫機制驗證提供了精準的數據支撐。

一、研究背景:放療的 “雙刃劍” 與雙抗的破局思路
局部放療是實體瘤的一線治療手段,其核心價值不僅在于直接誘導腫瘤細胞 DNA 雙鏈斷裂,更能通過免疫啟動效應重塑 TME:激活 cGAS-STING 通路、誘導免疫原性細胞死亡(ICD)、促進抗原呈遞及 T 細胞浸潤,理論上可將 “冷腫瘤” 轉化為 “熱腫瘤”。
然而,放療存在顯著的 “副作用”—— 會誘導腫瘤微環境中VEGF(血管內皮生長因子)和 TGF-β(轉化生長因子 -β)的高表達:
· VEGF:促進異常血管生成,導致腫瘤缺氧、酸中毒,抑制細胞毒性 T 細胞(CTL)功能與樹突狀細胞(DC)成熟;基于此,研究團隊提出核心假設:同時阻斷 VEGF 和 TGF-β 信號通路,或可逆轉放療的負面效應,同時放大其免疫激活作用。
二、核心研究成果:Y332D + 放療的協同 “三重效應”
研究團隊在 4T1 乳腺癌、CT26 結直腸癌、H22 肝癌及 GL261 膠質母細胞瘤等多種小鼠模型中,驗證了 Y332D 與放療的協同抗腫瘤效果,核心成果可概括為 “三重效應”:

· 抑制 TGF-β 介導的 DNA 損傷修復(DDR):減少 γ-H2AX 焦點形成,降低腫瘤細胞對放療的抵抗;

· 逆轉 VEGF 誘導的異常血管生成:通過 CD31 染色顯示,Y332D 聯合放療顯著降低腫瘤微血管密度(MVD),改善腫瘤微環境供氧;

· 抑制 EMT 與 CAFs 活化:通過 IHC 染色驗證,Y332D 可下調 N - 鈣粘蛋白、波形蛋白(Vimentin)及 α-SMA(CAFs 標志物)的表達,減少腫瘤間質屏障。

2. 放大放療免疫激活作用,實現 “冷腫瘤” 熱轉化
Y332D 不僅抵消放療的免疫抑制,更能增強其免疫啟動效果:
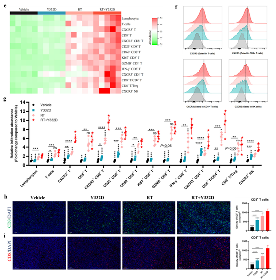
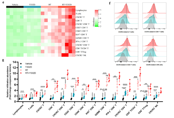
· 促進 DC 成熟與 M1 型巨噬細胞極化:流式細胞術顯示,聯合治療組 CD86 + 成熟 DC 比例及 M1/M2 巨噬細胞比值顯著升高;

· 增強 T 細胞浸潤與功能:聯合治療組腫瘤內 CD3+T 細胞、CD8+T 細胞(尤其是活化型 CD25+/CD69+ CD8+T、細胞毒性 Gzmb+ CD8+T)浸潤量顯著增加,且 CD8+T/Treg 比值升高;

· 激活 IFN-Ⅰ 通路與趨化因子分泌:這一過程中,Absin 的Mouse CXCL10/IP-10/CRG-2 ELISA Kit (abs520013) 試劑盒發揮了關鍵作用 —— 通過檢測細胞上清中 CXCL10(IFN-Ⅰ 誘導的關鍵趨化因子,可招募 CXCR3+ T 細胞)的表達,證實放療聯合 Y332D 可顯著上調 CXCL10 的 mRNA 及蛋白水平,為 T 細胞浸潤提供 “趨化信號” 證據。

3. 激活遠隔效應,抑制轉移病灶生長
“遠隔效應”(Abscopal Effect)指局部放療誘導全身抗腫瘤免疫,抑制未照射的轉移灶生長,是放療聯合免疫治療的核心目標之一。研究發現:
· 在 4T1 乳腺癌肺轉移模型中,單獨放療對肺轉移灶無顯著抑制作用,而 Y332D 聯合放療可顯著降低肺轉移灶的生物發光信號;

· 機制上,聯合治療可促進轉移肺組織中 CD8+T 細胞、NK 細胞的浸潤與活化,同時減少免疫抑制性髓系抑制細胞(MDSCs)的比例,為遠隔效應提供了免疫細胞層面的解釋。

三、Absin abs520013:免疫趨化機制驗證的 “關鍵工具”
在該研究的免疫機制探索中,趨化因子 CXCL10 的表達水平是驗證 “放療 + Y332D 如何招募 T 細胞至腫瘤微環境” 的核心指標。Absin 的小鼠 CXCL10/IP-10 ELISA 試劑盒(貨號:abs520013)憑借高特異性、高靈敏度的優勢,精準檢測了以下樣本中 CXCL10 的濃度:
1. 體外細胞上清:檢測 4T1、CT26、H22、GL261 等腫瘤細胞經放療后的 CXCL10 分泌量,證實放療可顯著誘導 CXCL10 表達;
2. 體內腫瘤組織勻漿:驗證 Y332D 聯合放療可進一步上調腫瘤微環境中 CXCL10 的水平,為 T 細胞浸潤提供趨化信號。

該試劑盒的檢測結果直接支撐了 “放療 + Y332D 通過上調 CXCL10,招募 CXCR3+ T 細胞至腫瘤微環境” 的核心機制,是連接 “信號通路激活” 與 “免疫細胞浸潤” 的關鍵數據橋梁。

abs520013 產品優勢適配研究需求:
· 高特異性:針對小鼠 CXCL10/IP-10 設計,無交叉反應,避免其他趨化因子干擾;
· 高靈敏度:最低檢測限可達 pg 級,可精準捕捉放療后 CXCL10 的細微表達變化;
· 操作便捷:適合批量樣本檢測,滿足多模型、多時間點的實驗需求。
四、研究意義與未來展望
該研究不僅證實了 Y332D 與放療聯合的協同抗腫瘤效果,更提出了 “雙抗 + 放療” 重塑 TME 的全新策略 —— 通過 “阻斷免疫抑制通路 + 放大免疫激活信號”,將局部治療轉化為全身抗腫瘤免疫反應,為轉移性實體瘤的治療提供了新方向。
使用產品
|
貨號 |
產品名稱 |
應用場景 |
|
檢測血清、骨髓液、細胞上清中 CXCL10 水平 |
更多ELISA 試劑盒
| 貨號 | 名稱 | 文獻數 |
| abs520010 | Mouse TNF-α ELISA Kit | 92 篇 |
| abs520004 | Mouse IL-6 ELISA Kit | 86 篇 |
| abs520001 | Mouse IL-1β ELISA Kit | 81 篇 |
| abs510006 | Human TNF-α ELISA Kit | 52 篇 |
| abs510003 | Human IL-6 ELISA Kit | 34 篇 |
| abs520007 | Mouse IFN-γ ELISA Kit | 32 篇 |
| abs510007 | Human IFN-γ ELISA Kit | 22 篇 |
| abs520005 | Mouse IL-10 ELISA Kit | 21 篇 |
| abs510002 | Human IL-1β ELISA Kit | 16 篇 |
| abs510005 | Human IL-10 ELISA Kit | 15篇 |
| abs520003 | Mouse IL-4 ELISA Kit | 15 篇 |
如需了解更多產品信息或實驗方案支持,可訪問 Absin 官網(www.absin.cn)或聯系技術支持團隊,我們將為您提供專業服務!