在疾病與代謝研究中,一條清晰、嚴謹的研究路線是推進課題的“導航儀”。按照“多組學初篩鎖定候選靶點 → 構建疾病模型并驗證表型與功能 → 深入解析信號通路及作用機制 → 小分子藥物的發現與體內外驗證”這一四步閉環,可迅速梳理實驗邏輯。下面小優就以兩篇高分文獻為例,帶您逐層拆解。
2025年2月,中國藥科大學楊鵬、肖易倍、郝海平教授團隊和南京醫科大學姜玉章教授團隊合作在《Nature Cancer》期刊發表文章,證明了高表達的ADAR1是前列腺癌(PCa)中一個重要的致癌靶點,并開發了一種有效的小分子ADAR1抑制劑ZYS-1,具有顯著的抗腫瘤療效和良好的安全性。

PART1 多組學初篩(靶點發現):ADAR1在前列腺癌中是一個值得關注的致癌靶點
通過分析TCGA和GDC數據庫,作者發現ADAR1在前列腺癌組織中顯著高表達,且與高風險、高Gleason分級及不良生存預后密切相關。在組織芯片和多種前列腺癌細胞系中進一步驗證,ADAR1蛋白水平明顯高于正常組織;RNA-seq顯示腫瘤內A-to-I編輯事件顯著增多,提示ADAR1活性增強。免疫浸潤分析表明,ADAR1高表達與CD8⁺T細胞、M1巨噬細胞減少及免疫檢查點分子升高呈負相關,暗示其營造免疫抑制微環境,進一步支持其作為治療靶點的潛力。

部分相關熱賣產品
| 貨號 | 名稱 |
| 81284 | ADAR1 (E6X9R) XP® Rabbit mAb |
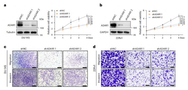
PART2 造模+表型/功能檢測:ADAR1對腫瘤細胞存活至關重要
作者在DU-145、VCaP和22Rv1三株前列腺癌細胞中敲低ADAR1后,細胞增殖、遷移和侵襲能力均顯著下降,同時出現G0/G1期阻滯和凋亡增加;CRISPR-Cas9敲除ADAR1亦證實這些表型,且裸鼠成瘤實驗幾乎完全失敗,表明ADAR1對腫瘤體內外存活至關重要。反之,過表達野生型ADAR1可恢復細胞增殖和A-to-I編輯水平,而催化失活突變體無此效應,證明ADAR1依賴其脫氨酶活性促進前列腺癌細胞生長。

部分相關熱賣產品
| 貨號 | 名稱 |
| abs50001 | Annexin V-FITC/PI細胞凋亡檢測試劑盒 |
PART3 信號通路/機制研究:ADAR1調節腫瘤生存和IFN應答信號并以編輯依賴的方式抑制MTDH的翻譯
RNA-seq顯示,敲低ADAR1后,DU-145和22Rv1細胞中MYC、E2F和G2/M檢查點通路顯著下調,而p53、細胞黏附分子及I型干擾素(IFN)信號通路明顯上調,提示ADAR1通過抑制IFN應答和維持增殖信號促進腫瘤存活。ADAR1缺失導致細胞內雙鏈RNA感應通路激活,IFNβ分泌增加,關鍵感應蛋白RIG-I、MDA5和MAVS表達上升,而cGAS-STING通路未被激活,表明ADAR1主要阻斷dsRNA-MAVS介導的I型IFN信號。
多組學篩選發現ADAR1直接結合并編輯MTDH mRNA的3′UTR;TCGA數據和患者組織驗證顯示,MTDH表達與ADAR1呈正相關,且腫瘤中其編輯水平和蛋白水平均顯著高于正常組織。機制研究表明,ADAR1缺失不影響MTDH mRNA總量,卻使其蛋白水平驟降;CHIP實驗表明ADAR1通過增強MTDH 3′UTR的A-to-I編輯提高其翻譯效率,且該過程依賴ADAR1的脫氨酶活性。在ADAR1敲低細胞中過表達MTDH可顯著恢復增殖、遷移和侵襲能力,表明MTDH是ADAR1下游關鍵功能靶點,介導ADAR1促癌作用。

| 貨號 | 名稱 |
| 12297 | PKR (D7F7) Rabbit mAb |
| 3398 | Phospho-eIF2α (Ser51) (D9G8) XP® Rabbit mAb |
PART4 小分子藥物發現和驗證:ZYS-1抑制PCa細胞生長并觸發IFN反應
作者采用基于結構的虛擬篩選,經過2輪篩選出8-Br-Ado分子,對ADAR1酶活抑制約30%,作為先導化合物進行結構優化,最終合成出新化合物ZYS-1,其體外抑制ADAR1脫氨酶活性的IC₅₀達0.946 μM,對多種前列腺癌細胞系的抗增殖活性進入亞微摩爾級別,而對正常細胞毒性顯著降低。分子對接與動力學模擬顯示,ZYS-1在ADAR1催化口袋形成額外σ-hole相互作用;Biacore實驗測得結合親和力KD=313 nM;DARTS和CETSA實驗進一步證實ZYS-1可直接、特異性地結合并穩定ADAR1蛋白。
進一步驗證表明,ZYS-1以劑量依賴方式抑制前列腺癌細胞增殖、集落形成、遷移和侵襲,并誘導G0/G1期阻滯與顯著凋亡。RNA-seq顯示,ZYS-1處理重現ADAR1敲低效應:全局A-to-I編輯水平下降,IFNα/γ、TNF-NF-κB、p53和凋亡通路上調,MYC、G2M和E2F靶標下調。機制上,ZYS-1激活MDA5/RIG-I/MAVS軸,顯著增加IFNβ分泌;PKR主要介導生長阻滯,MDA5主導IFN應答,且MTDH蛋白因編輯減少和PKR-eIF2α激活而被抑制,共同阻斷腫瘤存活。

| 貨號 | 名稱 |
| BR100530 | Series S Sensor Chip CM5 |
| 29147020 | Series S Sensor chip CM7, 3-pack |
| BR100050 | Amine Coupling Kit |
2022年11月,上海交通大學胡承團隊在Nature Communications發表題為“GPSM1 impairs metabolic homeostasis by controlling a pro-inflammatory pathway in macrophages”的研究論文,該研究揭示了巨噬細胞GPSM1(G蛋白信號調節劑1)促進代謝炎癥以加速T2D和肥胖發展的機制。GPSM1與T2D和體重指數BMI強相關,針對GPSM1靶點,研究團隊利用Biacore篩選和鑒定出一種小分子化合物AN-465/42243987,它通過抑制GPSM1功能來抑制促炎表型,可以成為代謝治療的候選藥物。

PART1:多組學初篩(靶點發現):小鼠肥胖中巨噬細胞GPSM1表達上調
GWASs數據庫表明GPSM1是2型糖尿病(T2D)的易感基因。多組學研究表明在高脂飲食或遺傳肥胖(ob/ob、db/db)小鼠的內臟和皮下白色脂肪組織中,GPSM1的mRNA和蛋白水平均顯著高于瘦小鼠;免疫染色和流式進一步證實,這種上調主要發生在脂肪組織巨噬細胞(ATMs)中。

| 貨號 | 名稱 |
| abs139059 | Rabbit anti-GPSM1 Polyclonal Antibody |
| 4874 | HSP90 Antibody |
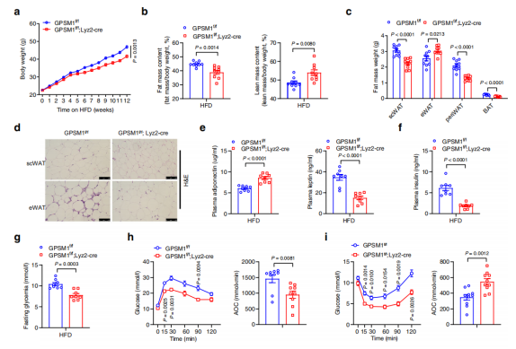
PART2 造模+表型/功能檢測:髓系細胞中GPSM1缺失可減輕代謝性炎癥并增加能量消耗
髓系缺失 GPSM1 直接減少脂肪巨噬細胞(尤其 M1)浸潤和炎癥因子,局部和全身炎癥隨之下降;這種抗炎效應發生在肥胖和胰島素抵抗之前,且只依賴于巨噬細胞,與中性粒細胞無關。
髓系缺失 GPSM1 不影響進食與活動,但可提高氧耗、增強棕色脂肪 UCP1 及產熱基因表達,說明其通過激活 BAT 而增加能量消耗,部分抵抗肥胖。

| 貨號 | 名稱 |
| 4060 | Phospho-Akt (Ser473) (D9E) XP® Rabbit mAb |
| 9272 | Akt Antibody |
PART3 信號通路/機制研究:巨噬細胞中GPSM1被LPS激活后,通過Gαi3/cAMP/PKA/CREB軸抑制TNFAIP3的轉錄,從而刺激NF -κB信號。
缺失 GPSM1 顯著抑制 IKKα/β 磷酸化、IκBα 降解及 P65 磷酸化與核轉位,隨之減少成熟 IL-1β(p17)、活性 caspase-1(p20) 的生成,并降低 TNF-α、IL-6、CCL2 分泌。
RNA-seq 篩選發現 TNFAIP3(A20)是唯一在兩組巨噬細胞中均被 GPSM1 負向調控的下游基因。GPSM1 缺失顯著上調 A20 蛋白,從而抑制 NF-κB 信號與炎癥;而 A20 敲低或構建髓系 GPSM1/TNFAIP3 雙敲小鼠可完全逆轉上述抗炎效應。

| 貨號 | 名稱 |
| 2697 | Phospho-IKKα/β (Ser176/180) (16A6) Rabbit mAb |
| 8943 | IKKβ (D30C6) Rabbit mAb |
| 61294 | IKKα (D3W6N) Rabbit mAb |
| 3033 | Phospho-NF-κB p65 (Ser536) (93H1) Rabbit mAb |
| 31202 | IL-1β (D6D6T) Rabbit mAb |
PART4 小分子藥物發現和驗證:ZYS-1抑制PCa細胞生長并觸發IFN反應
作者采用計算與實驗相結合的混合策略篩選潛在的GPSM1抑制劑。作者推測存在潛在的別構位點針對于GPSM1抑制。通過AlloSitePro方法在AlphaFold預測GPSM1結構,作者發現了1個潛在別構位點。基于該預測位點,作者對SPECS化合物庫中的270,000種化合物進行了高通量虛擬篩選(HTVS)。隨后,根據GPSM1—化合物結合模式的優先級排序,最終篩選出93種化合物。
為評估這些化合物與GPSM1的活性,作者通過Biacore 8K對這93種化合物進行篩選,最終篩選出10種代表性小分子。
方法如下:
GPSM1重組蛋白使用PH 4.0的醋酸鈉緩沖液進行稀釋,終濃度為20ug/ml。通過Biacore的偶聯程序和氨基偶聯試劑將GPSM1重組蛋白偶聯在CM5芯片上,目標偶聯量設置為10000 RU。小分子藥物稀釋成終濃度為50 umol/L,依次流經芯片表面,緩沖液為PBS-T和5% DMSO。初步檢測不同小分子藥物和GPSM1的結合能力。
進一步驗證表明,化合物7 AN-465/42243987能顯著抑制促炎表型。

Biacore篩選小分子化合物
然后,作者繼續通過Biacore驗證AN-465/42243987與GPSM1的結合能力。結果表明,AN-465/42243987與GPSM1的親和力為3.47×10-4 M,可作為T2D的候選藥物。
方法如下:
GPSM1重組蛋白使用PH 4.0的醋酸鈉緩沖液進行稀釋,終濃度為20ug/ml。通過Biacore的偶聯程序和氨基偶聯試劑將GPSM1重組蛋白偶聯在CM5芯片上,目標偶聯量設置為10000 RU。緩沖液包含PBS-T和5% DMSO。AN-465/42243987稀釋成濃度梯度(3.125,6.25,12.5,25和50 uM),以30 ul/min的速率進樣120s。在解離階段,使用緩沖液以30 ul/min的速率進樣120s。使用親和力檢測的程序進行親和力檢測。

Biacore驗證AN-465/42243987與GPSM1的結合能力
在小分子藥物篩選和檢測中,難點通常在于小分子的分子量極小,需要儀器具備極高的靈敏度,才能檢測到好結果。Biacore基于SPR原理,作為分子互作領域的金標準,其具備的超高靈敏度實現了不僅可以檢測大分子,對小分子檢測無分子量下限。Biacore親和力及動力學檢測范圍極寬,可以檢測到小分子化合物與靶點的弱親和作用,所以在小分子藥物的篩選和檢測中發揮著不可替代的作用。同時,多平行進樣針和內置篩選程序也可以滿足高通量篩選的需求。
Biacore試劑耗材相關貨號
| 貨號 | 名稱 |
| BR100530 | Series S Sensor Chip CM5 |
| 29147020 | Series S Sensor chip CM7, 3-pack |
| BR100050 | Amine Coupling Kit |
| BR100349 | Acetate 4.0 |
| 29104992 | Series S Sensor Chip SA-1-pack |
| 28994951 | Series S Sensor Chip NTA, 1-pack |
優寧維為您提供一站式解決方案

相關熱賣產品
| 多組學初篩 | |
| 貨號 | 名稱 |
| LXBWTA00-1 | 超高通量單細胞WTA測序 |
| LXBWTA01-1 | 單細胞WTA測序 |
| LX-DSP | DSP空間多組學實驗服務 |
| 細胞造模 | |
| 貨號 | 名稱 |
| abs9331 | Trizol(總RNA抽提試劑盒) |
| abs60296 | 小量高純去內毒素質粒提取試劑盒 |
| 301105 | PolyFect Transfection Reagent |
| SH30406.05 | New Zealand Characterized Foetal Bovine Serum |
| SV30208.02 | Australian FBS, 500ML |
| abs972 | 胎牛血清(優級) |
| Abs42024900 | 百日咳毒素 |
| Abs9270 | 弗氏完全佐劑 |
| Abs9490 | 基質膠(標準型,含酚紅) |
| Abs9447 | 人胰腺癌類器官培養試劑盒 |
| 表型/功能檢測 | |
| 貨號 | 名稱 |
| Abs580002 | 谷丙轉氨酶 (ALT)檢測試劑盒 |
| Abs580117 | ATP Microplate Assay Kit |
| Abs50001 | Annexin V-FITC/PI細胞凋亡檢測試劑盒 |
| Abs50003 | CCK-8試劑盒 |
| Abs580085 | 甘油三酯(TG)檢測試劑盒 |
| Abs580042 | 谷胱甘肽還原酶檢測試劑盒 |
| 信號通路篩選 | |
| 貨號 | 名稱 |
| 2915 | Wnt Signaling Antibody Sampler Kit |
| 9910 | Phospho-MAPK Family Antibody Sampler Kit |
| 9915 | Apoptosis Antibody Sampler Kit |
| 9916 | Phospho-Akt Pathway Antibody Sampler Kit |
| 10600023 | 0.45UM PVDF 300MMx4M 1/PK |
| 10600002 | NC 0.45UM 300MMx4M 1/PK |
| Abs920 | ECL化學發光檢測試劑盒 |
| abs9299 | 一抗二抗稀釋液 |
| 檢測驗證 | |
| 貨號 | 名稱 |
| 8480 | β-Catenin (D10A8) XP Rabbit mAb |
| 9561 | Phospho- β-Catenin (Ser33/37/Thr41) Antibody |
| 9664 | Cleaved Caspase-3 (Asp175) (5A1E) Rabbit mAb |
| 4060 | Phospho-Akt (Ser473) (D9E) XP Rabbit mAb |
| 3033 | Phospho-NF-κB p65 (Ser536) (93H1) Rabbit mAb |
| abs810355 | FH535 |
| abs810648 | XAV-939 |
| 29051021 | HISTRAP HP 1 X 1 ML |
| 17531806 | NI SEPHAROSE 6 FF 5 ML |
| 17528101 | GSTRAP HP 5 X 1 ML |
| 17075601 | GLUTATHIONE SEPHAROSE 4B 10 ML |
| 28990944 | Superdex 200 Increase 10/300 GL |
| BR100530 | Series S Sensor Chip CM5 |
| abs50034 | CHIP試劑盒 |
| abs9649 | Co-IP試劑盒 |
| 藥物篩選 | |
| 貨號 | 名稱 |
| BR100530 | Series S Sensor Chip CM5 |
| 29147020 | Series S Sensor chip CM7, 3-pack |
| BR100050 | Amine Coupling Kit |
| BR100349 | Acetate 4.0 |
| 29104992 | Series S Sensor Chip SA-1-pack |
| 28994951 | Series S Sensor Chip NTA, 1-pack |
| 蛋白純化 | |
| 貨號 | 名稱 |
| 29051021 | HISTRAP HP 1 X 1 ML |
| 17531806 | NI SEPHAROSE 6 FF 5 ML |
| 17528101 | GSTRAP HP 5 X 1 ML |
| 17075601 | GLUTATHIONE SEPHAROSE 4B 10 ML |
| 28990944 | Superdex 200 Increase 10/300 GL |
| 29148721 | Superdex 75 Increase 10/300 GL |
| 29091596 | Superose 6 Increase 10/300 GL |