2025年11月5日暨南大學任超然團隊在Neuron雜志發表文章“Multisensory integration in the mouse ventral visual thalamus mediates stress coping via locus coeruleus-related circuits”揭示調節壓力適應行為的神經環路:LC→vLGN/IGL。
1、負性刺激和中性刺激激活LC→vLGN/IGL環路
研究人員通過光纖鈣成像系統發現在足底電擊、氣噴、傷害性刺激、熱刺激、懸尾實驗等負性刺激vLGN/IGL神經元鈣離子活性顯著增加。在聲音刺激、新物體刺激等中性刺激后上述神經元鈣離子活性增加,但隨著刺激次數增加,鈣離子活性逐漸減弱。
逆行示蹤病毒發現vLGN/IGL神經元主要接受來自于視網膜、上丘淺表層、視覺皮層、頂蓋前區前核(APN)、中縫背核(DRN)、藍斑(LC)。然而,當使用病毒工具特異性損毀這些輸入通路后,只有損毀來自LC的輸入,抑制由足底電擊、傷害性刺激、聲音及新物體刺激所引發的vLGN/IGL神經元鈣活動增強。
在LC腦區注射cre依賴光激活病毒,vLGN/IGL腦區注射逆行cre病毒,待病毒表達后光刺激可引起vLGN/IGL腦區興奮性突觸后電流,α1-腎上腺素受體拮抗劑和AMPA受體拮抗劑均可阻斷上述電流的產生,表明vLGN/IGL腦區的LC輸入可共釋放谷氨酸和去甲腎上腺素。鈣成像記錄到負性刺激和中性刺激均能顯著增強投射至vLGN/IGL的LC神經元的鈣離子活性。負性刺激和中性刺激可促進vLGN/IGL腦區谷氨酸和去甲腎上腺素的釋放,然而僅AMPA受體拮抗劑可阻斷負性刺激和中性刺激引起的vLGN/IGL神經元激活。

圖1、負性刺激和中性刺激激活LC→vLGN/IGL環路
2、LC→vLGN/IGL環路調控應激應對行為
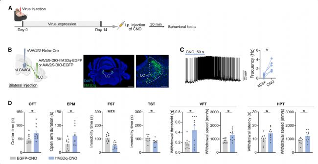
化學遺傳學技術慢性抑制LC→vLGN/IGL環路后在曠場實驗中心區域停留時間減少,在十字高架實驗開放臂區域停留時間減少,在強迫游泳和懸尾實驗中不動時間增加,在熱刺激縮回潛伏時間延長,表明存在應激應對行為障礙。利用病毒工具特異性降低vLGN/IGL腦區谷氨酸釋放后可引起上述應激應對行為障礙,但降低去甲腎上腺素表達并不會引起應激應對行為障礙。慢性抑制LC→vLGN/IGL環路或抑制投射至vLGN/IGL的LC神經元后可顯著增加接受閾下應激小鼠在強迫游泳和懸尾實驗中不動時間,降低糖水消耗率,即引起抑郁樣行為。降低vLGN/IGL腦區谷氨酸釋放后也可增加應激敏感性。
化學遺傳學慢性激活投射至vLGN/IGL的LC神經元或激活LC→vLGN/IGL環路后曠場實驗中心區域停留時間增加,在十字高架實驗開放臂區域停留時間也增加,在強迫游泳和懸尾實驗中不動時間減少,熱刺激縮回潛伏時間減少,表明激活LC→vLGN/IGL環路促進應激應對行為。

圖2、激活LC→vLGN/IGL環路促進應激應對行為
3、豐富環境刺激通過LC→vLGN/IGL環路發揮促應激應對行為作用
利用病毒工具發現接受LC輸入的vLGN/IGL神經元軸突末梢投射到LHb、丘腦連接核(Re)、外側和腹外側中腦導水管周圍灰質(l/vlPAG)。鈣成像記錄到負性刺激和中性刺激均能顯著增強上述區域中的軸突末梢。然而,抑制投射到LHb的軸突末梢后可引起抑郁和焦慮樣行為,并不影響疼痛行為;抑制投射到l/vlPAG的軸突末梢后可加重疼痛行為,并不影響抑郁和焦慮樣行為;抑制投射到Re的軸突末梢后不影響抑郁和焦慮樣行為、疼痛行為。
2周豐富環境刺激可激活LC→vLGN/IGL環路,并能增強應激應對行為。電生理實驗發現豐富環境刺激顯著增加接受LC輸入的vLGN/IGL神經元放電活動。慢性抑制投射至vLGN/IGL的LC神經元或接受LC輸入的vLGN/IGL神經元可顯著阻斷豐富環境刺激的促應激應對行為作用。

圖3、豐富環境刺激通過LC→vLGN/IGL環路發揮促應激應對行為作用
總結:
本文發現LC興奮性輸入驅動vLGN/IGL神經元響應負性和中性應激刺激,抑制該環路損害應激應對行為,增加應激敏感性。
參考文獻:Huang X, Liu X, Xu X, Hu Z, Wang S, Fu Y, Wang X, Song L, Yang Y, Lin S, So KF, Huang L, Tao Q, Ren C. Multisensory integration in the mouse ventral visual thalamus mediates stress coping via locus coeruleus-related circuits. Neuron. 2025 Nov 4:S0896-6273(25)00787-1. doi: 10.1016/j.neuron.2025.10.008. Epub ahead of print. PMID: 41192425.
創作聲明:本文是在原英文文獻基礎上進行解讀,存在觀點偏向性,僅作分享,請參考原文深入學習。


想了解更多內容,獲取相關咨詢請聯系
電 話:+86-0731-84428665
伍經理:+86-180 7516 6076
工程師:+86-180 7311 8029
郵 箱:consentcs@163.com
