文章來源于公眾號:of studies 作者:of studies
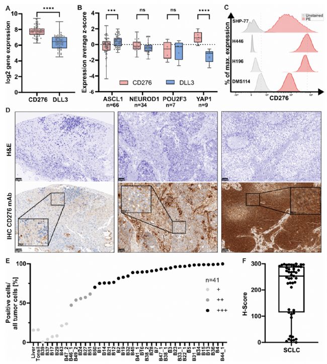
我們所熟知的CART細胞自相殘殺大多發生在CD7、CD38這種血液腫瘤相關靶點中,今天看到JHO新發的一篇文章是關于避免CD276 CART自相殘殺的,很有趣。
體外擴增Ad CART培養時不添加AM,無靶抗原刺激,避免 CAR-T 被激活或耗竭,也消除自相殘殺風險。可獲得更高產量、更“年輕”的記憶表型(TCM/TSCM)細胞產品。
體內給藥時引入 AM,注射 AM 后形成“AdCAR-T + AM”復合物,連接腫瘤細胞并觸發殺傷。
Fab適配分子AM 停藥后,快速清除,AdCAR-T 進入“休息”期,減少持續信號導致的耗竭。
可調給藥方案(間歇/持續),根據腫瘤負荷設計每日、隔日或“4-天給藥/3-天停藥”等方案,平衡療效與T細胞持久性。實現“遠程遙控”式的開關控制,提高安全性。
另外這個方案還有多靶點與序貫切換能力,通過更換 AM(不同 Fab)即可快速切換靶抗原,無需重新制備 CAR-T。為抗原異質性或復發后抗原逃逸提供“現成”解決方案。這個策略也是可以應用到血液瘤的CD7的

dCAR-T(直接抗 CD276)體外擴增 6 天細胞數顯著低于 AdCAR-T 或未轉導 T 細胞。
激活的 AdCAR-T 中 15–20% 表達 CD276,主要見于 CD4+亞群。

重復刺激實驗顯示,CAR 信號本身可再次上調 CD276。
用 CD276 Fab 或全長 mAb 處理 AdCAR-T后,死細胞↑、激活標志↑,證實自相殘殺機制。
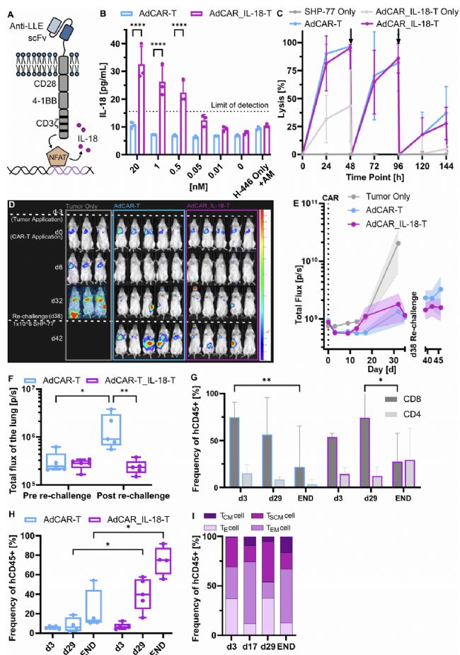
3、新型 Fab-AM 的篩選與體外功能
人源 scFv 噬菌體庫 → 親和力成熟 → 5 個先導 Fab-AM(AM14/19/24/34/46)。
EC50 27–41 pM;AM46 殺傷 SHP-77 最優且可持續 3 輪再挑戰(192 h)。
對 RH30、IMR-32、DMS114 等多系同樣有效;細胞因子分泌無異常升高。
獲得了高親和力、可量產、功能強的 AM46,用于后續體內實驗。
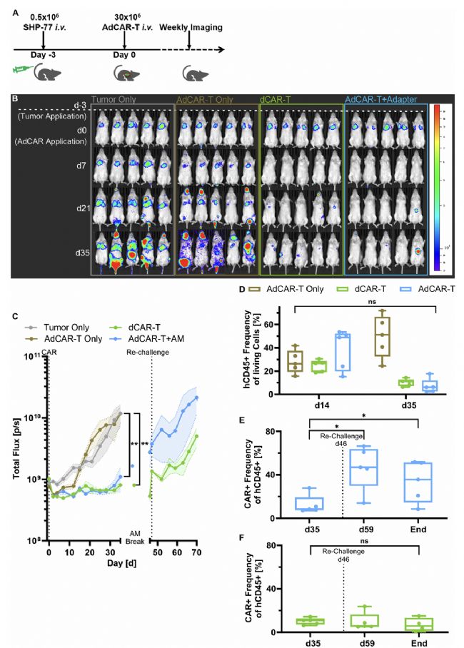
4、AdCAR-T + AM46 體內控制 SCLC 進展
NSG 小鼠尾靜脈 SHP-77-luc 模型中,dCAR-T 初期減瘤但迅速復發;
AdCAR-T 僅在有 AM46 時顯著抑制腫瘤并延長生存。
AM46 存在時 AdCAR-T 早期擴增,停藥后仍能被再次激活并清除二次攻擊瘤。
5、優化給藥方案
