
研究亮點
1、突破性探針設計
Neuropixels 1.0 NHP探針長度達45毫米,覆蓋靈長類全腦,支持4,416個可編程位點,首次實現深層結構(如基底節、顳葉皮層)的高密度記錄。
2、技術創新
通過“拼接”光刻技術和應力補償層,解決了長探針制造難題;信號優化設計使45毫米范圍內無衰減。
3、多領域應用驗證
在視覺皮層(視網膜拓撲映射)、運動系統(初級運動皮層與基底節同步記錄)、顳葉(面孔識別)和頂葉(決策神經機制)四大領域展示其性能,單次記錄神經元數達3,000+。
4、開源與可擴展性
配套硬件和軟件(如Kilosort、SpikeGLX)開源,支持多探針并行記錄,為未來全腦研究鋪路。
研究結果
技術
Neuropixels 1.0 NHP探針通過三大技術創新實現靈長類全腦高密度記錄:
1、跨掩模拼接制造:突破130納米CMOS工藝的掩模尺寸限制,將54毫米長探針分割為多模塊,通過精密對齊和雙重曝光實現六層金屬走線的無縫拼接,確保4,416個記錄位點的電路連續性。
2、長距離信號保真設計:加寬金屬線與電源線(降低阻抗/噪聲)、增大線間距(減少串擾)、擴容去耦電容(穩定供電),使45毫米探針全程無信號衰減。
3、機械強化與植入優化:探針柄厚度增至90微米并加入應力補償層,在長度增加4.5倍下保持抗彎性;25°雙斜面尖端設計提升硬腦膜穿透能力,減少組織損傷。
該技術將神經記錄能力提升至新維度:單片硅集成基座電子器件,支持384通道/4,416位點的靈活配置;通過開源硬件方案實現穩定植入,為視覺、運動、決策等多腦區研究提供單神經元分辨率工具。這些突破不僅解決了靈長類實驗的深度與密度矛盾,更以標準化CMOS工藝為大規模應用鋪路。


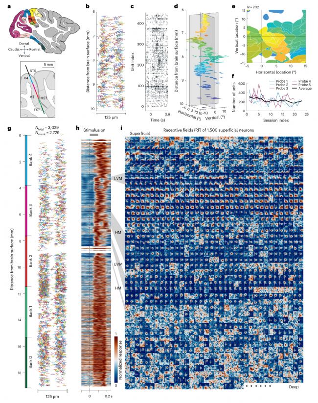
圖2:跨視覺皮層多區域單/多組記錄
a,獼猴新皮層視覺區矢狀面分布,插圖為多組記錄探針軌跡。b,單組384位點記錄的神經元波形空間分布。c,刺激對齊的群體放電柵格圖。d,202個視覺響應神經元的感受野深度分布,箭頭標示視覺區間邊界。e,感受野在對側視野的覆蓋范圍。f,同一位置23次穿刺記錄的神經元數量。g,5組記錄位點(約19毫米)的3,029個神經元波形分布。h,2,729個視覺響應神經元的刺激反應熱圖,灰色標注LVM/HM/UVM對應深度。i,1,500個表層神經元的感受野熱圖陣列(26×32度視野)。
另一些實驗中,團隊通過五段存儲區(0-19毫米)實現不移動探針的多位點采樣。單次記錄3,029個神經元(2,729個具視覺響應,圖2h)。RFs變化模式顯示:淺層(0-3毫米)神經元偏好視野外周,3毫米處突變為中心近下垂直子午線(LVM)區域,伴隨運動方向選擇性增強(提示V4向MT/MST區過渡);6-7毫米處RFs集中于水平子午線(HM)附近,8毫米處轉向上垂直子午線(UVM);深層(>10毫米)RFs變大且邊界模糊(圖2i)。這些表征在實驗中保持穩定,證明該技術可實現跨視覺區神經元響應特性的無偏測繪。
運動行為中的穩定大規模記錄
接下來,驗證了該技術在運動控制系統多腦區研究中的實用性。初級運動皮層(M1)位于中央溝前岸并沿中央前回延伸,其溝內區域(sulcal M1)包含靈長類最主要的皮質運動神經元和皮質脊髓束下行投射。現有技術存在兩大局限:其一,研究者不得不在使用猶他陣列記錄腦回運動皮層(PMd和M1前部)群體神經元,與采用單電極/16-32通道被動陣列記錄溝內M1少量神經元之間取舍;其二,運動皮層僅是運動控制網絡的一部分,輔助運動區(SMA)和基底節(BG)等關鍵結構的群體神經元記錄仍面臨挑戰。
技術人員開發了多探針同步記錄系統。在獼猴執行等長力追蹤任務時(圖3a),同時記錄M1和PMd(圖3b)。單個神經元表現出豐富的時間模式(圖3d-f),經Rastermap排序后顯示與行為的多相位關聯(圖3f)。線性回歸分析表明,隨著納入神經元數量增加(最多360個),末端力預測精度持續提升且未飽和(圖3g),證實即便簡單任務也需要數百神經元采樣才能完整解析群體活動。

圖3:獼猴運動系統記錄
a,"吃豆人"等長力追蹤任務。b,運動皮層記錄靶區(左)與溝內M1矢狀面示意圖(右)。c,任務期間平均臂力。d-e,示例神經元的試次平均放電與單試次柵格圖。f,Rastermap排序的360個神經元歸一化反應。g,神經元數量與力預測精度的關系。h,四個神經元在十個通道的波形穩定性。i,Kilosort 2.5估計的運動任務期間探針漂移。
針對運動實驗中探針漂移問題,多數情況下僅觀察到2-15微米/小時的慢漂移(圖3i),波形保持穩定(圖3h)。在實際操作中,通過優化實驗方案,可在不同腦區獲得低漂移的穩定記錄(圖4a-d)。

圖4:四個腦區的漂移圖譜
a,運動皮層記錄的位置-時間漂移圖(上)與Kilosort漂移估計(下)。b-d,視覺皮層、AF區與LIP區的同類數據。
通過可編程位點選擇,單根探針即可同步記錄表層運動皮層和基底節內側蒼白球(GPi)(各192通道,圖5a-b)。此外,利用探針小型化優勢,通過非平行軌跡植入多探針,可在單一腦區(如PMd)獲得673個神經元記錄(圖5c-d),或同步記錄M1、GPi和SMA等多腦區(圖5e-f)。

圖5:多腦區同步靶向記錄
a,單探針同步記錄運動皮層與基底節(GPi),各分配192通道。b,對應原始波形。c-d,多探針匯聚軌跡記錄PMd區673個神經元。e-f,三探針平行軌跡記錄SMA、M1與GPi區。
顳下皮層的面孔識別研究
顳下皮層作為支持高級物體識別的關鍵腦區,其深處位置使研究面臨巨大挑戰。該區域包含多個功能特異的離散網絡,其中最著名的是"面孔斑塊系統"——每個半球包含6個解剖與功能相連的斑塊區,這些區域對面孔刺激的反應顯著強于其他物體。已有研究揭示了從后向前斑塊的視角不變性增強等特性,以及簡單的線性編碼機制,使其成為研究高級物體識別的理想模型。盡管已能通過數百個神經元的活性重建呈現的面孔圖像,但不同面孔斑塊如何協同形成物體感知仍是未解之謎。
本研究首次使用Neuropixels 1.0 NHP探針同步記錄兩個面孔斑塊(中外側區ML和前底區AF)。單次實驗即獲得1,127個單元(622個單單元,505個多單元)的數據(圖6a右),其中ML區2.2毫米連續區段(約220通道)和AF區1.9毫米區段(約190通道)顯示出顯著面孔選擇性(t檢驗,P<0.05)。當刺激切換為猴臉時,兩個斑塊的神經元群體均產生明確響應(圖6b-c)。值得注意的是,傳統鎢絲電極需2年才能采集的數據量,現在僅需2小時即可完成。該技術不僅提升效率,更支持研究模糊刺激下(同一圖像在不同試次引發不同感知)的群體編碼動態。

圖6:IT皮層雙面孔斑塊深部同步記錄
a,ML與AF面孔斑塊的MRI定位(黃為fMRI面孔選擇響應)。b,猴臉刺激的同步放電柵格圖。c,96種刺激的響應熱圖顯示面孔選擇性細胞聚集。d,最深AM斑塊(距顱骨42毫米)的MRI定位。e,AM區面孔細胞響應特征。
最深處的面孔斑塊AM區距顱骨開口約42毫米(圖6d),遠超常規高密度探針的觸及范圍。但Neuropixels 1.0 NHP仍成功記錄到該區域的面孔選擇性響應(圖6e),證明其解決深層腦區研究難題的獨特價值。
LIP區決策過程的單試次神經關聯
認知功能研究的關鍵在于解析行為變異背后的神經機制,這需要單試次分辨率的神經記錄技術。知覺決策研究典型體現了這一挑戰——決策被認為是通過噪聲證據累積至閾值的過程(漂移擴散模型),每個試次具有獨特性(圖7a)。雖然LIP(外側頂內溝區)神經元的平均活動符合該模型,但由于其感受野(RFs)缺乏解剖學組織規律(圖7c上),傳統技術難以同步記錄足夠多具有相同RF的神經元。

圖7:多腦區決策單試次動態
a,隨機點運動判別任務。b,LIP與上丘(SC)同步記錄方案。c,LIP(無拓撲)與SC(有拓撲)中重疊左靶區的神經元。d-e,LIP群體活動呈現證據累積(漂移擴散),SC則顯示閾值觸發的爆發式放電。
Neuropixels技術突破這一限制:單次記錄可獲得50-250個LIP神經元,其中10-35個具有與決策靶點重疊的RF。這些"靶區內神經元"(Tin)的活動精確追蹤了證據累積過程(圖7d-e上),解釋了選擇與反應時的變異。更突破性的是,該技術首次實現LIP與上丘(SC)中具有相同RF的神經元群體同步記錄(圖7b)。實驗顯示,雖然SC接收LIP輸入,但其群體活動呈現與LIP不同的爆發式動態(圖7d-e下),可能執行閾值計算功能。這些差異僅能通過高產量記錄的單試次分析揭示。
高密度探針測量神經元間放電相關性
理解神經環路如何實現計算功能是系統神經科學的核心目標,而通過分析神經元對的尖峰時間相關性(CCG)來推斷突觸連接或共同輸入是重要研究手段。傳統方法因記錄神經元數量有限,難以獲得統計顯著的CCG峰值。Neuropixels 1.0 NHP探針在皮層記錄中單次可獲得200-450個神經元,使這一問題迎刃而解。
在獼猴PMd和M1區的13次實驗中,平均每次發現111±89對潛在連接神經元(連接概率0.73%)。CCG分析顯示(圖8a):具有1-2毫秒延遲的峰值為突觸連接特征,而同步峰值則暗示共同輸入。空間上,鄰近神經元更易出現顯著CCG峰值。視覺皮層數據顯示(圖8c-d):功能連接的神經元對具有更高的信號相關性(rsig),其中同步對rsig均值達0.60(P<10-4),顯著高于異步對(0.43)和無關聯對。
該技術還能解析跨腦區信號傳遞。在IT皮層ML和AF面孔斑塊間,面孔選擇性神經元對的CCG顯著峰值概率(2.3%)是其他神經元對(0.15%)的10倍以上(圖8i)。通過觸發分析(圖8e-h),可清晰區分前饋(ML→AF)與反饋(AF→ML)信號傳遞的時序特征。
研究結論
這項研究開發的Neuropixels 1.0 NHP探針實現了三大突破性進展:1)通過創新的45毫米長探針設計,首次在非人靈長類中實現全腦范圍單神經元精度的神經信號記錄;2)在視覺、運動、面孔識別和決策等多個認知系統研究中取得重要發現,揭示了跨腦區神經編碼的新機制;3)單次實驗即可記錄上千個神經元活動,將研究效率提升兩個數量級。這項技術的突破不僅填補了靈長類神經科學研究的關鍵技術空白,更推動了從單細胞到全腦水平的神經科學研究范式轉變,為理解人類高級認知功能和神經系統疾病的機制研究開辟了新途徑。
參考文獻:
Trautmann EM, Hesse JK, Stine GM, et al. Large-scale high-density brain-wide neural recording in nonhuman primates. Nat Neurosci. 2025 Jul;28(7):1562-1575. doi: 10.1038/s41593-025-01976-5.
想要獲取本篇文獻的老師同學們,可以拉到文末掃碼添加禮智小客服哦!