Endothelial KDM5B Regulated by Piezo1 Contributes to Disturbed Flow Induced Atherosclerotic Plaque Formation
Keywords: atherosclerosis, disturbed flow, endothelial cells, KDM5B, Piezo1
血管系統的穩態對動脈粥樣硬化等心血管疾病的發病至關重要,血管內皮作為心血管系統的單細胞內襯,直接接觸循環血液并承受壁面剪切應力,通過響應病理生理刺激維持血管穩態。內皮細胞可感知機械刺激并通過信號轉導影響細胞功能,其功能障礙會導致血管病變,而動脈粥樣硬化更易發生在血流紊亂區域,因此了解紊亂血流對內皮功能和基因表達的影響,有助于闡明斑塊形成機制。
表觀遺傳改變(包括 DNA 甲基化、組蛋白翻譯后修飾和非編碼 RNA 等)在動脈粥樣硬化的發生發展中起關鍵作用。研究表明,剪切應力可通過 DNA 甲基化和組蛋白乙酰化等機制調節內皮基因表達,其中組蛋白甲基化修飾是重要的染色質修飾形式(如層流與 H3K27 甲基化減少相關,可增強內皮抗炎基因表達),但紊亂血流對內皮組蛋白去甲基化酶表達及組蛋白去甲基化的調控機制尚不明確,這可能是理解動脈粥樣硬化的關鍵。 而KDM5B 作為組蛋白 H3K4me2/me3 去甲基化酶,參與胚胎發育、腫瘤發生等過程,可調節內皮細胞炎癥和血管生成相關的長鏈非編碼 RNA,并在心臟纖維化和巨噬細胞炎癥反應中發揮作用。
鑒于此,蘇州大學唐仲英醫學研究院的研究團隊在一項研究中旨在闡明d-flow 條件下調節內皮 KDM5B 表達的機制,并探討 KDM5B 對小鼠動脈粥樣硬化發展的作用,結果發現 d-flow 誘導的內皮 KDM5B 表達受 Piezo1 調節,KDM5B 可能通過調節內皮細胞炎癥導致動脈粥樣硬化。研究結果發表在Journal of cellular and molecular medicine期刊題為“Endothelial KDM5B Regulated by Piezo1 Contributes to Disturbed Flow Induced Atherosclerotic Plaque Formation”。

首先,為繪制響應致動脈粥樣硬化紊亂血流(d-flow)刺激的內皮組蛋白去甲基化酶表達譜, 對PCL 小鼠模型的 scRNA-seq 進行分析。發現血管內皮細胞存在異質性,非 PCL 頸動脈中主要為 EC1、EC2 和 EC3 亞群,而 PCL 手術組出現新亞群 EC4 和 EC5(圖 1A) 。其中組蛋白賴氨酸去甲基化酶 KDM5 家族成員 KDM5B 在 d-flow 刺激的 EC4 亞群中選擇性上調,而在其他 EC 亞群中未見上調(圖 1B ),該結果通過 Kdm5b mRNA 表達(圖 1C) 和 KDM5B 免疫染色(圖 1D) 得以證實。同時,在 d-flow 和動脈粥樣硬化斑塊易發的主動脈弓區域,Kdm5b mRNA 水平較降主動脈顯著上調(圖 1E) 。體外實驗借助錐板裝置對人臍靜脈內皮細胞施加層流或振蕩流刺激 24 小時后發現,振蕩流刺激的細胞中 KDM5B 的 mRNA 和蛋白水平顯著高于層流刺激的細胞(圖 1F,G) 。
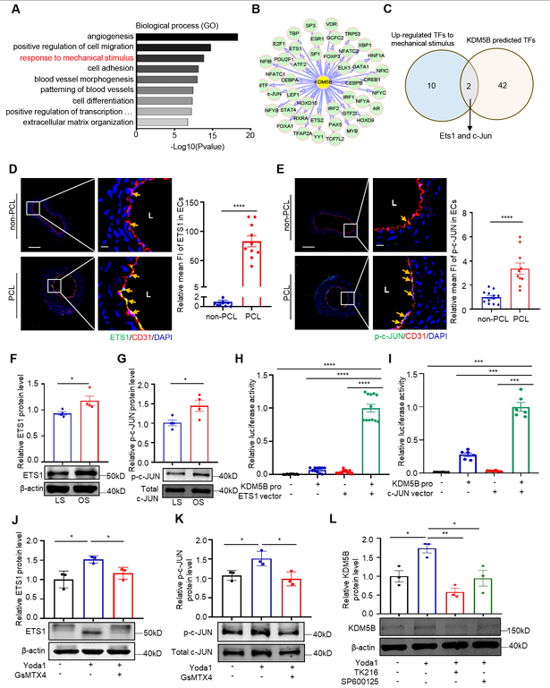
圖 1 組蛋白去甲基化酶 KDM5B 在紊亂血流條件下的血管內皮細胞中表達。
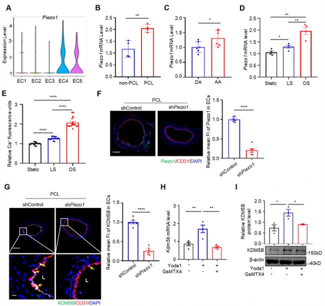
然后,為探究紊亂血流如何誘導內皮 KDM5B 表達,篩選了 shKdm5b HUVEC 中差異表達的機械傳感器,并分析了 PCL 術后左頸動脈(LCA)的 scRNA-seq 數據集。發現傳感器 Piezo1 主要表達于與紊亂血流相關的 EC4 和 EC5 亞群(圖 2A) ,且 PCL 術后左頸動脈及主動脈弓中的 Piezo1 mRNA 水平較血流保護區域顯著上調(圖 2B,C) 。體外實驗顯示,與靜態培養的 HUVEC 相比,層流和紊亂血流刺激均能上調 Piezo1 mRNA 表達及 Ca²⁺內流(圖 2D,E) 。通過基因和藥理學方法進一步研究發現,敲低 Piezo1 可降低頸動脈內皮 KDM5B 表達(圖 2F,G) ,而 Piezo1 激動劑 Yoda1 處理 HUVEC 可增加 KDM5B 表達,該作用可被阻斷肽 GsMTx4 抑制(圖 2H,I) ,證實 Piezo1 在紊亂血流條件下可通過調控鈣信號促進內皮 KDM5B 表達。
圖 2 Piezo1 在紊亂血流條件下促進內皮 KDM5B 的表達。
接下來,為了探究 Piezo1 如何調節紊亂血流(d-flow)誘導的 KDM5B 表達,研究人員首先通過 scRNA-seq 分析篩選出 PCL 手術 7 天后頸動脈內皮細胞中響應機械刺激的關鍵基因。經 GO 分析發現 12 個基因在 “機械刺激響應” 類別中顯著富集(圖 3A )。隨后利用生物信息學工具預測 KDM5B 轉錄因子,發現 44 個預測因子中 ETS1 和 c-JUN 與機械刺激響應基因重疊(圖 3B、C )。進一步通過免疫染色實驗證實,PCL 手術的左側頸動脈內皮細胞中 ETS1 和磷酸化 c-JUN 水平高于未手術的右側頸動脈(圖 3D、E) ,且暴露于振蕩切應力的人臍靜脈內皮細胞中這兩種分子的表達水平也顯著高于層流切應力條件下的細胞(圖 3F、G) 。這些結果表明,Piezo1 可能通過 ETS1 和 c-JUN 介導,在紊亂血流條件下調控內皮細胞中 KDM5B 的表達。
為確定 Kdm5b 是否為 ETS1 和 c-JUN 的靶基因,利用熒光素酶報告基因實驗在 HEK293T 細胞檢測ETS1 和 c-JUN 與 Kdm5b 啟動子區域的結合情況。結果顯示,轉染 ETS1 或 c-JUN 質粒后,含 Kdm5b 啟動子區域的報告基因熒光素酶活性高于轉染載體對照的情況(圖 3H,I) 表明 Kdm5b 是二者的靶基因。隨后,測定了 Piezo1 信號對內皮細胞中 ETS1 表達和 c-JUN 激活的影響。結果顯示, 通過 Yoda1 激活 Piezo1 后,內皮細胞中 ETS1 表達上調且 c-JUN 發生磷酸化,而 Piezo1 抑制劑 GsMTx4 可逆轉這一效應(圖 3J,K) 。使用 ETS1 抑制劑 TK216 或 c-JUN 抑制劑 SP600125,可顯著降低 Yoda1 誘導的 KDM5B 表達(圖 3L) 。綜上表明,Piezo1 激活后通過誘導 ETS1 和 c-JUN 與 Kdm5b 啟動子區域結合,從而增強紊亂血流刺激的內皮細胞中 KDM5B 的表達。

圖 3 Piezo1 通過 ETS1 和 c-JUN 上調 KDM5B 的表達。
鑒于 KDM5 亞家族成員作為 H3K4 去甲基化酶可催化 H3K4me3 去甲基化,檢測 PCL 手術 7 天后頸動脈中 H3K4me3的 修飾情況,發現紊亂血流下內皮細胞 H3K4me3 水平降低(圖 4A) 。同時,主動脈弓內皮細胞的 H3K4me3 水平顯著低于降主動脈(圖 4B) 。且體外實驗中暴露于振蕩切應力的人臍靜脈內皮細胞 H3K4me3 水平也低于層流切應力條件下的細胞(圖 4C)。 這些結果表明,紊亂血流可誘導血管內皮細胞中 H3K4me3 去甲基化。
接下來,對 KDM5B 和 Piezo1 在紊亂血流誘導的內皮組蛋白 H3K4me3 去甲基化中的作用。進行了研究。通過藥物抑制與基因敲低實驗證實,Piezo1 抑制劑 GsMTx4 可減少 Yoda1 誘導的 H3K4me3 去甲基化(圖 4D),Piezo1 敲低能保護小鼠頸動脈免受紊亂血流所致的 H3K4me3 去甲基化(圖 4E)。利用慢病毒載體 shKdm5b 敲低 KDM5B 表達后,小鼠頸動脈在紊亂血流下的 H3K4me3 去甲基化被抑制(圖 4F),且口服 KDM5B/C 特異性抑制劑 KDM5‐IN‐1 也可阻斷內皮細胞中該去甲基化過程(圖 4G)。綜上表明,機械傳感器 Piezo1 通過調控 KDM5B 表達,使 Piezo1‐KDM5B 軸參與介導紊亂血流誘導的內皮組蛋白 H3K4me3 去甲基化過程。

圖 4 Piezo1-KDM5B 軸參與紊亂血流誘導的內皮組蛋白 H3K4me3 去甲基化。
最后,為研究 KDM5B 在內皮細胞中的作用,通過轉導表達人源 shKdm5b 的慢病毒載體,構建了 Kdm5b 敲低的HUVECs,并通過定量 PCR 和免疫印跡實驗驗證了結果(圖 5A)。 差異表達基因的 KEGG 信號通路分析顯示,在“脂質與動脈粥樣硬化”“流體剪切應力與動脈粥樣硬化” 和 “NF-κB 信號通路” 中顯著富集(圖 5B),這表明內皮細胞中的 KDM5B 參與了動脈粥樣硬化的發展。 KDM5B 敲低可顯著抑制 NF-κB 信號通路相關的促炎基因(如 VCAM-1、ICAM-1)表達(圖 5C-F) ,減少 TNF-α 誘導的 THP-1 細胞與內皮細胞的黏附(圖 5G) ,進而抑制內皮炎癥反應。這些結果表明,KDM5B 可能通過影響內皮炎癥參與動脈粥樣硬化的發生發展。
為了進一步驗證了內皮 KDM5B 在紊亂血流誘導的動脈粥樣硬化斑塊形成中的作用,通過動物模型實驗進行研究。在 ApoE−/−小鼠中,敲低頸動脈 Kdm5b 基因可使動脈粥樣硬化斑塊面積減少 41.45%,表明 KDM5B 缺失能抑制紊亂血流誘導的斑塊形成。而在內皮細胞特異性敲除 KDM5B 的 Kdm5b f/f Cdh5 cre 小鼠中,動脈粥樣硬化病變大小較對照組減少 57.76%(圖 5H) ,直接證實內皮 KDM5B 促進斑塊形成。值得注意的是,血清脂質水平和體重檢測顯示,KDM5B 缺失并未通過調節脂質代謝或體重影響動脈粥樣硬化進程。該研究結果排除了脂質代謝因素的干擾,明確了內皮 KDM5B 通過非脂質依賴途徑促進動脈粥樣硬化斑塊形成的機制,為靶向 KDM5B 防治動脈粥樣硬化提供了更直接的實驗依據。
圖5 KDM5B 基因敲低可抑制內皮炎癥并減小小鼠中紊亂血流誘導的頸動脈粥樣硬化斑塊大小。
總之,Piezo1 作為血流機械信號的感受器,在紊亂血流刺激下通過 ETS1 和 c-JUN 轉錄因子上調內皮細胞中 KDM5B 的表達,進而增加組蛋白 H3K4me3 水平,促進內皮炎癥反應。從功能上講,KDM5B 的缺失減少了內皮炎癥,并減輕了紊亂血流誘導的頸動脈粥樣硬化斑塊的形成。
參考文獻:Wu L, Jiang S, Zhou X, Li W, Ke J, Liu Z, Ren L, Lu Q, Li F, Tang C, Zhu L. Endothelial KDM5B Regulated by Piezo1 Contributes to Disturbed Flow Induced Atherosclerotic Plaque Formation. J Cell Mol Med. 2024 Dec;28(23):e70237. doi: 10.1111/jcmm.70237. PMID: 39643939; PMCID: PMC11624123.
原文鏈接:https://pmc.ncbi.nlm.nih.gov/articles/PMC11624123/
Impact Factor: 4.3
ISSN: 1582-1838 (Print); 1582-4934 (Electronic)
圖片來源: 所有圖片均來源于參考文獻
小編旨在分享、學習、交流生物科學等領域的研究進展。如有侵權或引文不當請聯系小編修正。如有任何的想法以及建議,歡迎聯系小編。感謝各位的瀏覽以及關注!進入官網www.naturethink.com或關注“Naturethink”公眾號,了解更多相關內容。
點擊了解:流體剪切力系統