經前煩躁癥(Premenstrual dysphoric disorder, PMDD)是經前期綜合征(Premenstrual Syndrome, PMS)的嚴重類型(DSM-5將其列為抑郁癥的五類病型之一),其臨床表現包含多種與動情周期同步出現的軀體(痛覺過敏等)及情緒癥狀(抑郁焦慮等),眾多文獻證據表明PMDD癥狀產生與神經類固醇激素異常波動密切相關。舒郁膠囊是由柴胡、白芍、香附及甘草四味中藥提取物配伍而成的組分中藥,疏肝解郁、理氣暢中。大量臨床及臨床前研究報道證實舒郁膠囊治療PMDD療效卓著,但具體機制不明。
基于此,2024年3月19日山東中醫藥大學魏盛教授研究團隊在Phytomedicine雜志發表了“ShuYu capsule alleviates emotional and physical symptoms of premenstrual dysphoric disorder: Impact on ALLO decline and GABAA receptor δ subunit in the PAG area”的研究成果,揭示了舒郁膠囊通過對ALLO下降和PAG區GABAA受體δ亞基的影響可緩解經前煩躁癥的情緒和軀體癥狀。

氟西汀是一種典型的選擇性5-羥色胺再攝取抑制劑,在臨床環境中通常被用作緩解PMDD情緒障礙的一線藥物,但療效不佳且副作用大。傳統中醫復方療效確切但作用靶點不清、機制不明。本研究旨在探討中藥舒郁膠囊治療PMDD大鼠情緒和軀體癥狀的可能靶點和機制。具體來說,重點集中情緒調節和痛覺過敏易感性相關的中腦導水管周圍灰質。考慮到ALLO-GABAA受體功能的潛在機制,作者進行了一系列實驗來評估舒郁膠囊的藥效,揭示了藥物的療效與ALLO濃度波動對PAG區域GABAA受體功能的關系。研究結果表明,舒郁膠囊顯著改善了PMDD大鼠的動情周期依賴性的抑郁樣行為,并減少了應激誘導的痛覺過敏。與低劑量氟西汀類似,舒郁膠囊靶向并減輕ALLO的急劇下降,挽救GABAAR亞基功能的上調,激活PAG神經元。舒郁膠囊的作用提示了PMDD癥狀的中心機制,涉及PAG區域的ALLO-GABAA受體功能。這項研究強調了傳統中藥在治療與PMDD相關的情緒和軀體癥狀方面的潛力,揭示了針對這種疾病的新的治療方法。

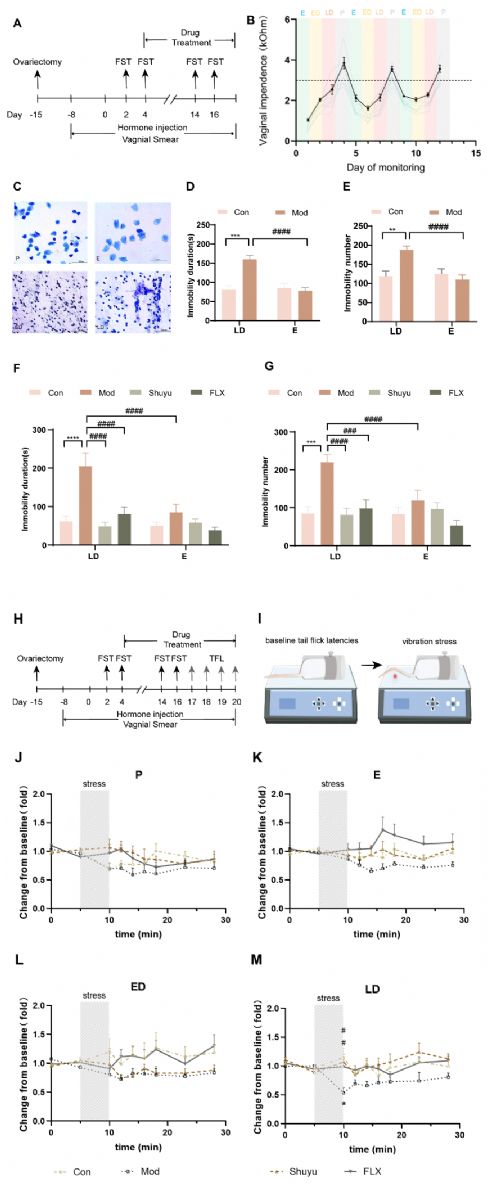
該研究首先通過液質聯用的方法明確了舒郁膠囊中主要成分,鑒定出76個化合物。對動情周期規律大鼠利用強迫游泳應激篩選PMDD模型,并證實舒郁膠囊干預可明顯改善模型動物動情周期依賴性抑郁樣及痛覺過敏行為(圖1)。

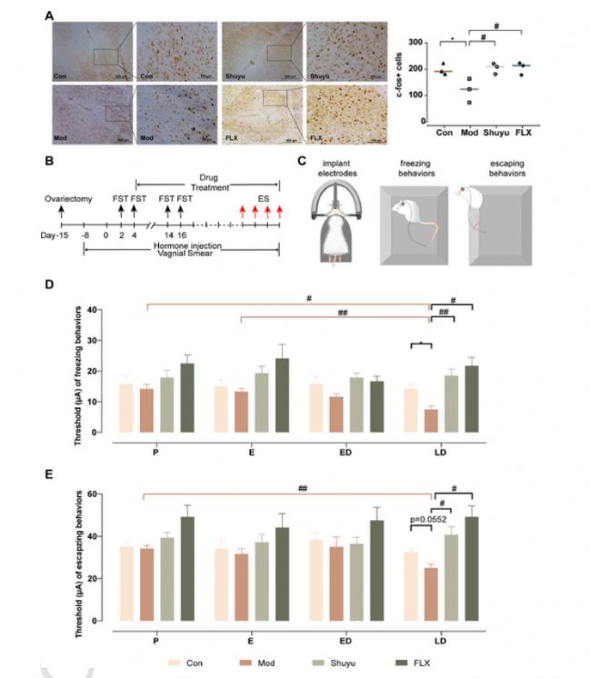
圖2. 舒郁膠囊通過激活PMDD大鼠PAG腦區神經元減弱木僵和逃逸行為
隨后,研究人員利用c-fos染色了解模型及藥物干預對于PAG腦區神經元的功能性激活情況,并對各組大鼠PAG腦區施行電刺激記錄引發動物木僵和逃逸行為的電流閾值,證實舒郁膠囊干預可通過激活PAG腦區神經元改善模型動物痛覺敏感(圖2)。

5-HT系統參與各種疾病狀態,包括抑郁、焦慮和疼痛狀態等,這也是抗PMDD臨床一線治療藥物氟西汀的主要作用靶點。因此,作者假設舒郁膠囊可以通過調節PAG中5-HT系統來改善PMDD大鼠的抑郁和疼痛敏感性。為了驗證這一假設,在上述基礎上,研究人員利用微透析技術,實時監測各組動物PAG腦區細胞外5-HT及其代謝產物含量,發現舒郁膠囊干預對5-HT濃度幾乎無影響,排除了5-HT系統參與舒郁膠囊藥效發揮(圖3)。

圖4. 舒郁膠囊可阻斷ALLO的減少以改善PMDD大鼠的抑郁樣行為
隨后,研究人員通過檢測動情周期不同時期各組大鼠血漿ALLO含量,并利用緩釋泵模擬ALLO快速撤退,發現外周ALLO的快速下降是PMDD癥狀發生的可能原因,而舒郁膠囊干預可延緩ALLO快速下降并改善癥狀(圖4)。

由于ALLO是GABAA受體變構調節劑,研究人員又檢測了動情間期晚期(PMDD癥狀呈現期)各組動物PAG腦區GABAA受體亞基表達水平,證實舒郁膠囊干預可明顯糾正模型動物GABAA受體δ亞基上調。最后,為了驗證以上機制,研究人員在各組動物PAG腦區分別注射GABAA受體激動劑和拮抗劑,發現舒郁膠囊可顯著改善激動劑所引起PMDD模型大鼠痛覺過敏行為(圖5)。

研究方法亮點
總之,利用強迫游泳應激篩選PMDD模型,該研究證實舒郁膠囊可改善模型動物動情周期依賴性抑郁樣和痛覺過敏行為。在排除5-HT系統參與后,研究人員發現中藥干預作用與PAG腦區由于ALLO急劇下降引發的GABAA受體δ亞基上調有關。綜合緩釋泵模擬和受體激動/拮抗實驗結果,研究人員首次系統闡釋了中藥舒郁膠囊抗PMDD可能中樞機制:抵消了動情間期晚期ALLO急速生理性下降,進而影響了腦區對ALLO撤退的反應性以及隨后發生的對外界刺激的行為反應的改變(圖6)。
該研究不僅拓展了PAG腦區敏感性在PMDD發病機制中的作用,而且揭示了復方中藥舒郁膠囊治療PMDD的中樞機制與PAG腦區四氫孕酮與γ-氨基丁酸受體的相關性,這為中醫藥治療情緒類疾病提供又一有力證據,將進一步推動中醫藥治療PMDD現代機制的研究與闡釋。另外,該研究將中藥舒郁膠囊與一線西藥氟西汀對比,開展兩種藥物抗PMDD療效特點及機制研究,將對國際醫學關注的難題和熱點,給出中醫學科學證據的回答。更為重要的是,中醫證候PMDD肝氣郁證將進入國際關注的臨床亞型與療效關系的研究之中。
瑞沃德深耕生命科學研究領域21年,一直致力于為客戶提供可信賴的解決方案和服務。在該研究中,研究人員使用了瑞沃德生產的腦立體定位儀,數碼顯微鏡,手術套裝,為實驗的順利開展提供了支持。
截止目前,瑞沃德產品及服務覆蓋海內外 100 多個國家和地區,客戶涵蓋全球2300+醫院,1000+科研院所,6000+高等院校,已助力全球科研人員發表SCI文章14500+,獲得行業廣泛認可。

文章原文鏈接:
https://doi.org/10.1016/j.phymed.2024.155549
團隊介紹
山東中醫藥大學耿希文副教授、王新宇博士和劉坤博士是論文的共同第一作者,山東中醫藥大學魏盛教授、李可建教授和劉偉教授是該論文的共同通訊作者,山東中醫藥大學邢影、許佳玲、李自發、張浩、胡明會、高鵬、陳丹對該工作做出重要貢獻。該工作得到了國家自然科學基金、山東省自然科學基金、泰山學者工程專項、濟南市市校融合發展戰略工程項目等聯合資助。

通訊作者,魏盛,醫學博士,山東中醫藥大學教授、博士研究生導師。山東省泰山學者青年專家,山東省高校優秀青創團隊情志致病病因與發病機制研究創新團隊帶頭人,山東中醫藥大學中醫藥與腦科學青創團隊召集人,中醫情志學國家中管局重點學科后備學科帶頭人、研究室負責人,中華中醫藥學會中醫基礎理論分會委員,中國藥理學會神經精神藥理學專業委員會委員,中國中西醫結合學會基礎理論專業委員會青年委員。主要方向為中醫情志病證的腦環路基礎和中醫藥干預機制、中藥神經精神活性成分篩選關鍵技術及其產業化應用。先后主持重大新藥創制國家科技重大專項子課題、國家自然科學基金面上項目等國家級項目5項,省部級項目7項,作為骨干成員參研國家自然科學基金課題18項。在Cellular & Molecular Immunology,Phytomedicine,Neural Regeneration Research等國內外學術期刊共發表論文近200篇,其中一作/通訊SCI收錄25篇,最高影響因子24.1,H指數12。獲授權國家發明專利/軟件著作權20余項。獲得教育部自然科學二等獎、山東中醫藥科學技術一等獎各1項,山東省科技進步二等獎、山東省高等學校科學技術二等獎各2項。