細胞因子這個龐大的家族一直是科學家靈感的寶庫,他們可以通過結合相應受體來調節細胞生長、分化和效應,調控免疫應答等等。家族成員又在許多細分領域長袖善舞,比起家族里炙手可熱的成員,IL-21細胞因子似乎稍顯冷清,但是這個看似冷門的賽道也開始有了擁擠的趨勢。就在不久前杭州康萬達醫藥科技有限公司的重組人IL-21溶瘤痘病毒注射液(hV01)的新藥臨床申請獲得了NMPA的受理,這相當于開啟了IL-21賽道的發令槍,布局藥企們的賽跑也正式開始了角逐。
IL-21細胞因子在2000年被發現,屬于IL-2家族成員,結構上是一種四α螺旋束I型細胞因子。它可以通過由IL-21R和普通γ鏈/IL-2Rγ組成的受體復合體激活下游信號通路。IL-21由活化的CD4+ T細胞、NKT細胞或濾泡輔助性T細胞分泌,對淋巴細胞和骨髓細胞具有多種生物學效應,如其與受體結合后能夠調節B細胞增殖,分化成漿細胞來啟動免疫應答。IL-21還能促進CD8+ T細胞和NK細胞的增殖、分化,提高NK細胞的殺傷活性【1】。

Fig1:IL-21的來源及功能目標
在免疫學飛速發展的背景下,科學家發現IL-21與T細胞以及B細胞的分泌關系密切,探索這其中的調節模式可以幫助我們尋找生產更高效的疫苗以及治療自身免疫疾病的新方法?贵w的產生依賴于抗原特異性B細胞和T細胞的相互作用,B細胞向抗體分泌細胞的分化發生在免疫器官的獨特微結構生發中心(Germinal centers ),IL-21作為T細胞衍生的多效性細胞因子,同時可以促進生發中心形成。這三者錯綜復雜的關系引起了來自莫納什大學的Isaak Quast教授的注意,并且帶領他的研究團隊進行了實驗探究。為了分析同源T細胞和B細胞的增殖和分化,研究小組開發了一種過繼轉移和免疫系統OT-II-OVA,這種系統可以在調節IL-21時分析同源T細胞及B細胞增殖與分化情況。研究小組設計了符合實驗目的的對照組以及實驗組,分析結果后驚喜地發現擁有充足IL-21的實驗組中CD4+T細胞明顯擴增和分化(Fig2),這說明IL-21可以直接促進T細胞增殖并分化為Tfh細胞,這個過程中并沒有涉及B細胞【2】。這提示我們,IL-21是可以獨立作用于T細胞的。


Fig2:相關實驗檢測細胞的擴增以及分化情況
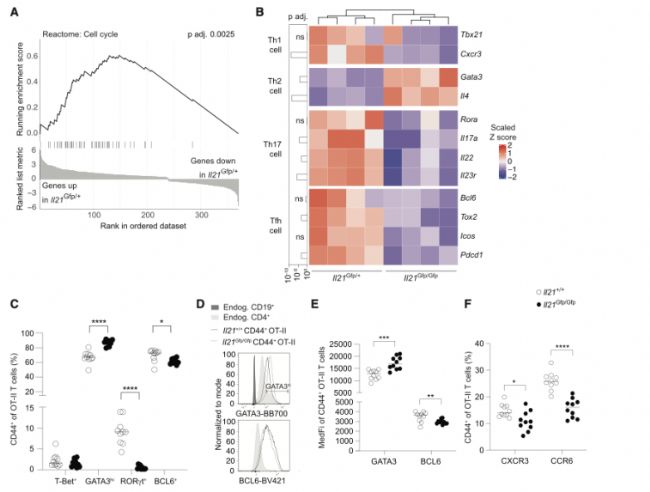
同時科研小組在基因層面也進行了探索,科研小組對實驗組和對照組的細胞進行RNA測序轉錄組學分析,顯示391個差異表達基因。GSEA分析顯示,細胞周期、轉錄和信號傳導是受差異影響最大的途徑(Fig3A)。使用KEGG數據庫的分析顯示,在IL21充足的OT-II T細胞中,兩個密切相關的通路過度表達,一個與系統性紅斑狼瘡相關,另一個與炎癥性腸病和Th17細胞分化相關,這都與炎癥反應密切相關。結合細胞實驗的結果,IL-21對于濾泡T細胞分化過程中發揮著重要的作用。這說明 IL-21具有雙重作用,既可以促進T細胞擴增也可以促進向Th17和Tfh細胞系的分化,抑制其向Th2分化。IL-21不僅僅影響產生IL-21的T細胞,還會分散式影響其他T細胞。


Fig3:基因層面的信息分析結果
實驗進行到此,我們對于IL-21與B細胞和生發中心之間同樣感到好奇。研究小組認為IL-21 對 Tfh 細胞分化的貢獻取決于伴隨B細胞反應,因為前人的研究證明生發中心的B細胞 和 Tfh 細胞狀態關系密切【3】,Isaak Quast教授的研究結果證明當IL-21信號僅作用于T細胞時,B細胞增殖及漿細胞分化作用最明顯。相比與B細胞IL-21R信號通路,增加Tfh細胞數量可以更好的促進B細胞的分化。IL-21通過調控Tfh細胞的增殖和分化來影響生發中心的大小,IL-21也同時調控B細胞以維持對生發中心的調節(Fig4)。梳理總結所有實驗,證明了IL-21可以獨立作用于T細胞以及B細胞,并將二者結合起來調節生發中心。這對于我們深入探究IL-21在免疫領域的作用,以及后續開發具有重要的意義。


Fig4:探究IL-21與B細胞以及生發中心之間關系的相關實驗
小結:千禧年才進入科學家視野的IL-21,起步和研究進展雖然略落后于同家族的熱門成員,但是在前輩的賽道和研究日漸擁擠飽和的今天,IL-21在免疫治療領域也開始嶄露頭角,在腫瘤微環境領域,有研究證明IL-21在同樣發揮細胞殺傷作用的同時,展現出明顯低于IL-2的細胞毒性【4】。這一切都在暗示著IL-21具有巨大的開發和研究價值,幫助藥企和研究者開拓思維邊界和探索維度。
同立海源IL-21
同立海源GMP級重組人IL-21蛋白采用哺乳動物HEK293體系表達,蛋白與天然蛋白的結構、糖基化類型和方式幾乎完全相同,并且在蛋白合成起始信號、加工、分泌等方面具有獨特優勢,具有低內毒素、高純度、高活性、高批間一致性等特點。

圖1:重組人IL-21蛋白(GMP-TL509)純度檢測SDS-PAGE

圖2:重組人IL-21蛋白(GMP-TL509)刺激NK-92細胞分泌IFN-γ,不同批次活性穩定測試
參考文獻
【1】 Spolski R, Leonard WJ. Interleukin-21: a double-edged sword with therapeutic potential. Nat Rev Drug Discov. 2014 May;13(5):379-95.
【2】Quast I, Dvorscek AR, Pattaroni C, Steiner TM, McKenzie CI, Pitt C, O'Donnell K, Ding Z, Hill DL, Brink R, Robinson MJ, Zotos D, Tarlinton DM. Interleukin-21, acting beyond the immunological synapse, independently controls T follicular helper and germinal center B cells. Immunity. 2022 Aug 9;55(8):1414-1430.e5.
【3】Zander R, Kasmani MY, Chen Y, Topchyan P, Shen J, Zheng S, Burns R, Ingram J, Cui C, Joshi N, Craft J, Zajac A, Cui W. Tfh-cell-derived interleukin 21 sustains effector CD8+ T cell responses during chronic viral infection. Immunity. 2022 Mar 8;55(3):475-493.e5.
【4】Deng S, Sun Z, Qiao J, Liang Y, Liu L, Dong C, Shen A, Wang Y, Tang H, Fu YX, Peng H. Targeting tumors with IL-21 reshapes the tumor microenvironment by proliferating PD-1intTim-3-CD8+ T cells. JCI Insight. 2020 Apr 9;5(7):e132000.