沃特世全新檢測技術讓“神草”人參不再神秘
瀏覽次數:5801 發布日期:2018-6-20
來源:本站 僅供參考,謝絕轉載,否則責任自負
人參自古就被視為神草,幾千年來一直被視為一種擁有眾多療效的神奇藥材。隨著現代藥理學和實驗室檢測技術的發展,人參作用于人體代謝并發揮作用的過程逐漸明確。目前我們發現,人參中的主要成分是人參皂苷——人參皂苷是一種固醇類化合物,它通過影響多重代謝通路發揮抗腫瘤、抗高血壓、抗病毒和免疫調節等效能。
而就在今年年初,吉林大學傳來人參皂苷研究達成新成果的好消息,吉林大學的一個課題組成功發現了人參皂苷的人類靶點,為認證人參的抗腫瘤功效提供了重要線索。這個課題的部分成果已經在《自然》旗下開放子刊《科學報告》上發表,這是有關人參皂苷人類靶點的首次報道。能取得這樣的成果,可以說離不開現代的實驗室檢測技術。
人參皂苷有十幾種之多,他們根據糖苷基架構的不同被分為達瑪烷型和齊墩果烷型兩大類。人參皂苷類別和含量的變化導致人參不同組織如根和根狀莖的臨床療效和臨床運用的差異,因此研究不同人參皂苷在組織中的空間分布能為人參的臨床運用提供更多參考信息,同樣有利于理解和改進人參的育種和培養。
目前,業內的一個前沿方向是利用解吸電噴霧電離(Desorption Electrospray Ionization, DESI)進行人參皂苷的檢測。DESI是一種快速的大氣壓環境下的質譜成像技術。與其他質譜成像技術如MALDI相比,DESI幾乎不需要對樣品進行前處理(如研磨,萃取,衍生等),因此能真實的反應化合物在樣品中的分布情況。
實驗方法
樣品制備:
4年生IR826人參的主根用于制備20 μm的冰凍橫切片用于DESI質譜成像
質譜分析方法:
質譜系統: Waters Xevo G2-XS Tof
電離模式: ESI-
毛細管電壓: 4.5 kV
錐孔電壓: 80 V
質量掃描范圍: m/z 100-1200
噴霧溶劑:
♦ 90% MeOH
♦ 10% H2O
♦ 0.1mM NH4Cl
♦ 0.1 mM leucine enkephaline (lockmass,m/z 554.2615)
噴霧流速: 1.5 μL/min
像素大小: 100 μm x 100 um
掃描速度: 400 μm/s
質譜數據成像: Waters HDImaging
通過這一方法,我們可以得到:
人參橫切片可以分為3大部分,最外層的周皮(Periderm),向內為皮層(Cortex),再向內位于中間的為中柱(Stele)(圖1a)。對人參橫切片進行DESI質譜成像,人參皂苷包括Rg1/Rf,pseudo-Rc1,Ra1/Ra2,Rd/Re,Rs1/Rs2和Ra3能明顯看到其信號(圖1b),其中Rg1/Rf高分布于周皮和中柱,Rd/Re,Rs1/Rs2,Ra1/Ra2和pseudo-Rc1高分布于周皮,在中柱含量較低,而Ra3呈現出一種較彌散的分布模式,在接近外皮的區域分布較高(圖2c)。同樣,人參含有的其他一些代謝物如maltose和Citbismine C的分布狀況也可以明顯看到(圖2c)。

圖1.基于DESI質譜成像得到人參根橫切片中人參皂苷的分布狀況3。a)人參根橫切片的光學圖像。b)總質譜圖。c)Maltose, Citbismine C和人參皂苷包括Rg1/Rf,pseudo-Rc1, Ra1/Ra2,Rd/Re,Rs1/Rs2和Ra3的DESI質譜成像結果。
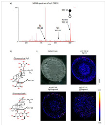
進一步用DESI-MS/MS成像方法對人參皂苷中的同分異構體如Rg1/Rf和Rd/Re的分布狀況進行探究。以Rg1/Rf為例,Rg1在單糖基團處斷裂得到特征碎片m/z 637.46, Rf在雙糖基團處斷裂得到特征碎片m/z457.15(圖2a和2b),Rg1和Rf的DESI-MS/MS成像結果顯示出明顯不同的空間分布狀況(圖2c)。

圖2. 人參根橫切片中Rf和Rg1的DESI-MS/MS成像結果3。a)Rf/Rg1(m/z 799.52)的MS/MS譜圖。b)Rf和Rg1的分子結構。c)Rf和Rg1的DESI-MS/MS成像圖。
通過這個方法可以看到,在基本不需要對樣品進行前處理的條件下,DESI成像技術能直接獲取樣本中代謝物的信息,從而真實地反映化合物的空間分布情況。在此,我們應用DESI成像技術對人參橫切片中人參皂苷進行分析,發現不同的人參皂苷具有各自特異的分布情況。同時,DESI-MS/MS成像技術能進一步區分人參皂苷同分異構體的分布情況。