19年來,Clinx勤翔一直致力于為生命科學研究領域提供專業的生物成像系統及圖像分析解決方案。我們的產品作為生命科學研究的基礎工具,助力科研人員在生命科學探索之路上不斷取得新成果。本次,我們摘選了2025年第二季度Clinx勤翔ChemiScope系列熒光及化學發光成像系統應用于相關研究領域的3篇高分文獻與大家分享。
ChemiScope系列成像系統應用摘要
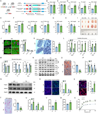
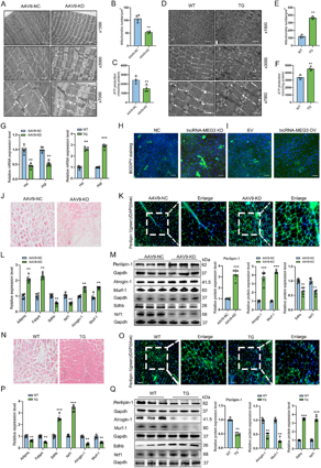
THAP11 在 SCA51 神經退行性病變中的作用機制
《The Journal of Clinical Investigation》期刊
SCA51 是一種新發現的常染色體顯性遺傳性神經退行性疾病,由 THAP11 基因編碼區 CAG 三核苷酸重復序列的異常擴展引起。患者主要表現為步態共濟失調和構音障礙,并伴有小腦萎縮。THAP11 是一種重要的轉錄因子,對腦發育至關重要。其突變或缺失會導致胚胎死亡或腦畸形。

近期在《The Journal of Clinical Investigation》期刊刊登的一項研究,探究了THAP11 在 SCA51 神經退行性病變中的作用機制,并闡明突變型 THAP11 導致神經退行性變的機制。
作者構建了小鼠模型,并通過基因敲除(CRISPR/Cas9)和過表達(AAV病毒載體)的方法研究THAP11的功能。運用細胞實驗,在HEK293細胞和HMC3小膠質細胞中過表達THAP11,并檢測其生物學效應。并通過分子生物學技術,揭示了THAP11 在 SCA51 神經退行性病變中的作用機制,以及突變型 THAP11 導致神經退行性變的機制。
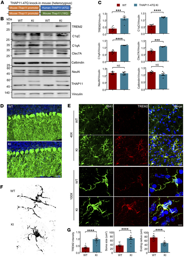
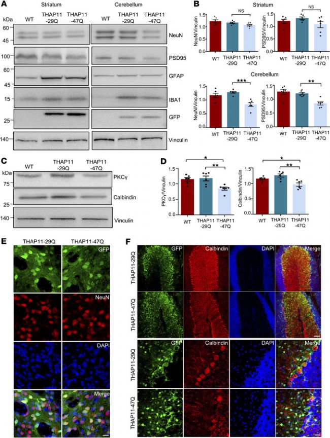
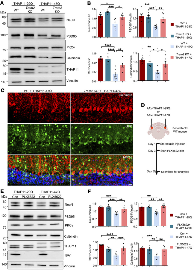
結果表明SCA51 主要由突變型 THAP11 的獲得性功能機制引起。突變型 THAP11 通過增強 TREM2 轉錄來上調其表達,進而激活小膠質細胞,導致神經退行性變。
![]() |
![]() |
![]() |
突變型THAP11導致小鼠小腦神經退行性變并觸發TREM2介導的小膠質細胞活化。
文中使用Clinx勤翔ChemiScope 6300用于Western blot實驗的結果分析,檢測 THAP11 及其他相關蛋白的表達水平,例如神經元標志物 NeuN 和 PSD95、小膠質細胞標志物 IBA1、星形膠質細胞標志物 GFAP、Purkinje 細胞標志物 calbindin 和 PKCγ 等。

研究闡明了 SCA51 的致病機制,為 SCA51 的診斷和治療提供了新的思路。揭示了 TREM2 介導的小膠質細胞激活在神經退行性病變中的作用,為其他神經退行性疾病的發病機制研究提供了參考。
DOI:10.1172/JCI178349
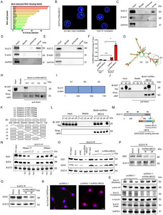
LncRNA-MEG3 在骨骼中的作用機制
《Advanced science》期刊
骨骼肌不僅是運動器官,更是維持全身代謝穩態的核心組織。肌肉萎縮、脂肪浸潤、線粒體功能障礙等是肌肉退行性疾病的共同特征,嚴重影響健康。盡管已知長鏈非編碼RNA(lncRNA)在肌肉發育中起調控作用,但lncRNA是否通過液-液相分離(LLPS)機制調控肌肉質量與代謝尚不清楚。

近期在《Advanced science》刊登的一項研究,探究了 lncRNA-MEG3 在骨骼肌中的作用及其機制。研究發現,MEG3 對維持肌肉質量和功能至關重要,其通過促進 SUZ12 液-液相分離 (LLPS) 來調節肌肉表型和線粒體功能,影響肌肉纖維類型、線粒體生物發生和脂質代謝。LLPS 是 SUZ12 活性的關鍵調節機制,其缺失會導致肌肉相關疾病的發生。
研究人員利用小鼠模型、分子生物學技術和基因編輯技術,研究了 lncRNA-MEG3 缺失和過表達對肌肉質量和功能的影響,并揭示了其作用機制。
結果表明,lncRNA-MEG3 在慢肌纖維中高度表達,并在肌肉發育、衰老和肌營養不良癥 病程中動態調節。MEG3 缺失導致肌肉萎縮、線粒體功能障礙和再生能力下降,而其過表達則增強肌肉質量、增加氧化型肌纖維含量并提高耐力。MEG3 通過促進 SUZ12 液-液相分離 (LLPS) 來調節肌肉表型和線粒體功能,影響肌肉纖維類型、線粒體生物發生和脂質代謝。LLPS 是 SUZ12 活性的關鍵調節機制,其缺失會導致肌肉相關疾病的發生。
![]() |
![]() |
![]() |
長鏈非編碼RNA-MEG3通過促進SUZ12的液-液相分離來調節肌肉質量和代謝穩態。
Clinx勤翔ChemiScope 6100 Touch在本研究中為蛋白表達驗證、機制通路確認提供了高靈敏度、高重復性的成像支持。


這些發現揭示了 lncRNA-MEG3 在肌肉穩態中的重要作用,并為為肌肉退行性疾病提供了新的治療靶點。
DOI:10.1002/advs.202417715
NR3C2在結直腸癌轉移機制中的作用
《Cell Death & Disease》期刊
結直腸癌(CRC)是全球癌癥相關死亡的主要原因之一,且其發病率在 50 歲以下人群中呈上升趨勢。CRC 的早期檢測困難,且容易出現轉移,導致預后不良。盡管已知NR3C2(礦物皮質激素受體)在多種腫瘤中具有抑癌作用,但其在CRC轉移中的作用及機制尚不清楚,NR3C2是否通過自噬調控EMT尚未研究。

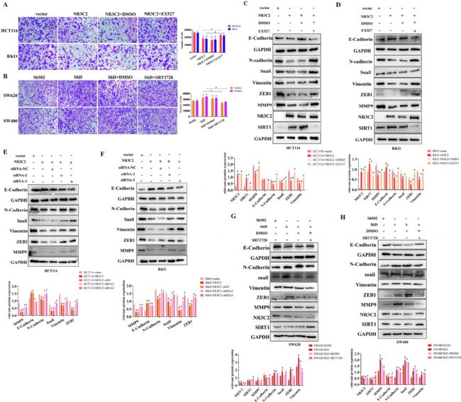
近期在《Cell Death & Disease》刊登的一項研究,探討了 NR3C2-SIRT1 信號軸在結直腸癌(CRC)轉移機制中的作用。研究人員通過生物信息學分析、IHC、Western blot 和 qRT-PCR 等方法發現,NR3C2 在 CRC 組織中的表達低于鄰近非癌組織,且與N分期呈負相關。NR3C2 過表達/敲低可顯著抑制/促進 CRC 細胞的遷移和侵襲,同時抑制/促進 EMT 過程。
圖3:NR3C2-SIRT1軸調控結直腸癌細胞上皮間質轉化
|
圖5:NR3C2-SIRT1軸調控結直腸癌細胞的自噬。
|
圖6:NR3C2-SIRT1軸抑制肺轉移的體內作用。
|
Western blot 在該研究中被廣泛用于檢測蛋白表達水平,驗證 NR3C2-SIRT1 信號軸在 CRC 轉移中的作用,為研究提供了重要的實驗證據。研究中使用了Clinx勤翔ChemiScope 6200Touch對蛋白條帶進行檢測和灰度分析,幫助研究人員更準確地分析蛋白表達水平,驗證實驗結果。

該研究揭示了 NR3C2-SIRT1 信號軸在 CRC 轉移機制中的作用,有助于進一步了解 CRC 的發病機制,為 CRC 的治療提供了新的靶點。
DOI:10.1038/s41419-025-07575-3
參考文獻
[1] Eshu Ruan, Shihua Li, Su Yang…,Mutant THAP11 causes cerebellar neurodegeneration and triggers TREM2-mediated microglial activation in miceJ Clin Invest. 2025;135(14):e178349. https://doi.org/10.1172/JCI178349
[2] Yilong Yao, Chao Yan…,LncRNA-MEG3 Regulates Muscle Mass and Metabolic Homeostasis by Facilitating SUZ12 Liquid–Liquid Phase Separation, Advanced Science, Volume: 12, Issue: 23, First published: 26 April 2025, DOI: (10.1002/advs.202417715)
[3] Li, F., Wan, X., Li, Z. et al. The NR3C2-SIRT1 signaling axis promotes autophagy and inhibits epithelial mesenchymal transition in colorectal cancer. Cell Death Dis 16, 295 (2025). https://doi.org/10.1038/s41419-025-07575-3