帶你看文獻,只做純干貨
文獻精讀第51期
組胺(Histamine, HA)是一種重要的單胺類分子,主要分布于中樞神經系統、免疫系統和胃腸道系統中。組胺在體內發揮了多種生理作用,比如:可以作為一種神經遞質來調節神經元的活動;也可以調節血管張力、促進胃酸分泌、增強免疫力等;還可以用于治療胃潰瘍、哮喘等疾病;此外,組胺還是一種重要的過敏介質,當人體免疫系統對某些物質過敏時,會釋放大量的組胺,導致過敏反應。在大腦中,組胺能神經元主要存在于下丘腦結節乳頭體核(tuberomammillary nucleus, TMN)并投射到大腦其它區域。組胺能信號參與了睡眠覺醒、學習記憶以及攝食等多個生理過程的調節,但是由于缺少可精細分析體內組胺分子動態變化的工具,組胺參與的這些生理過程的分子調控機制尚不清楚。
2023年3月15日,北京大學李毓龍實驗室在《Neuron》雜志發表了題為"Genetically encoded sensors for measuring histamine release both in vitro and in vivo"的研究論文。在該研究中,作者開發了一種新型高性能基因編碼的組胺探針GRABHA。利用該探針,作者成功地記錄到了腦切片組織中內源組胺的秒級釋放,并實現了對睡眠覺醒過程中組胺動態變化的在體監測。該探針為組胺的生理病理機制研究提供了強大的工具。

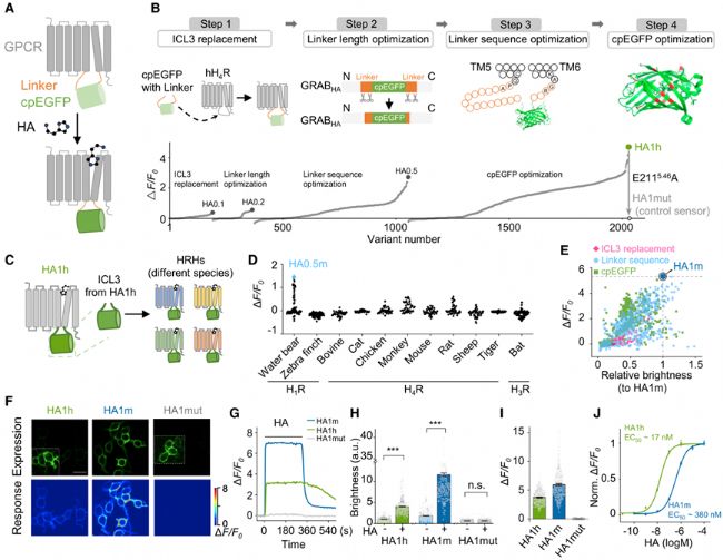
盡管組胺在體內的生理和病理過程中發揮著重要作用,但是由于現有檢測方法的局限性,已有的研究對于組胺在各種行為過程中釋放的時空動力學仍然知之甚少。近年來,基于GRAB策略(GPCR-Activation Based Sensor),作者團隊已經成功開發了一系列具有高靈敏度、高選擇性和高時空分辨率的基因編碼的分子探針,用于檢測體內各種神經遞質或神經調質的精細變化情況。沿用這一策略,在本研究中,作者基于人源H4R組胺受體和水熊蟲H1R組胺受體,分別開發出一對能夠精細測量細胞外組胺的基因編碼的熒光探針GRABHA1h和GRABHA1m。該探針具有高度的特異性(只對組胺響應,并可被相應拮抗劑阻斷),快速的動力學(亞秒量級)、以及顯著的熒光信號響應(ΔF/F0: ~300%-500%)。

為了驗證上述開發探針是否可以檢測內源組胺的釋放,作者首先在小鼠急性腦片中進行了測試。在前額葉皮層(prefrontal cortex, PFC)表達了GRABHA1m探針的急性腦切片中,作者成功地記錄到電刺激引起的組胺的秒級實時釋放以及擴散,表明該探針可以高時空分辨率的檢測內源組胺的釋放。隨后,作者進一步將該探針應用到活體動物中用于監測睡眠相關的組胺動態變化。結合腦電肌電記錄,作者觀察到小鼠在快速眼動睡眠(REM)或非快速眼動睡眠(NREM)向覺醒轉換過程中,視前區(preoptic area, POA)組胺信號升高;在覺醒向NREM轉換和NREM向REM轉換過程中,POA組胺信號下降。并且,作者還觀察到:在同一睡眠時相,不同睡眠調控腦區(PFC和POA)組胺信號的大小是一致的;但是在睡眠時相轉換時,不同腦區組胺信號的動力學存在差異,提示組胺信號的調節在不同腦區存在差異。

綜上,這項工作所開發的組胺熒光探針憑借其高靈敏度、高選擇性和快速動力學等性能,能夠可靠、特異地檢測體外和生理條件下自由行為動物體內組胺的精細變化,該新型組胺熒光探針將成為組胺的生理病理以及藥理學機制研究的強大工具。
文章原文鏈接:https://doi.org/10.1016/j.neuron.2023.02.024