運動通過 FUNDC1-依賴性線粒體自噬保護老齡小鼠免受冠狀動脈內皮衰老
瀏覽次數:1217 發布日期:2024-4-8
來源:本站 僅供參考,謝絕轉載,否則責任自負
椎間盤疾病(IVDD)是最普遍的脊柱退行性疾病之一。由于長時間站立和肥胖導致的椎間盤(IVD)機械超負荷已被廣泛認為是 IVDD 的重要原因,而髓核(NP)承擔了 75% 的壓力。然而,機械超負荷誘導 IVDD 的具體機制尚未闡明。
谷胱甘肽過氧化酶4(GPX4)是主要的脂質過氧化物清除劑,在鐵死亡中起著關鍵的調節作用。據報道,由機械超負荷激活的 Piezo1 離子通道導致的鈣內流增強誘導 GPX4-調控的鐵死亡。已發現位于內質網膜(ER)的 Piezo1 的激活通過誘導ER的鈣離子釋放來增加細胞內游離鈣。然而,機械超負荷是否會同時激活位于質膜和內質網膜上的 Piezo1 離子通道以升高 NP 細胞內游離 Ca2+ 的水平,從而導致 GPX4 調控的鐵死亡仍有待確定。
硒蛋白K(SelK)是一種ER蛋白,已被證明與內質網應激和細胞抗氧化性有關。硒(Selenium)是一種必需的微量營養素,參與了抗氧化應激的保護。補充硒可以上調各種硒蛋白的表達,并且在濾泡輔助性T細胞中證明了 Selenium-GPX4 軸對鐵死亡的保護作用。然而,目前還沒有關于補硒是否可以通過上調 NP 細胞中的 SelK 和 GPX4 來減輕鐵死亡的報道。
最近,在山東大學齊魯醫院骨科、病理科及美國布萊根婦女醫院骨科的一項聯合研究中,計劃探索機械超負荷是否通過激活位于質膜和內質網膜上的 Piezo1 離子通道來阻礙 GPX4 的產生,從而導致 NP 細胞中的鐵死亡。在上述過程中,研究員將確定促進 ER 應激的因素以及ER應激在鐵死亡中的具體作用,此外,將驗證補充硒是否可以通過上調 GPX4 和 SelK 來減輕機械超負荷誘導的 NP 細胞鐵死亡。研究成果發表在 Cellular and Molecular Life Sciences 期刊題為“Selenium-SelK-GPX4 axis protects nucleus pulposus cells against mechanical overloading-induced ferroptosis and attenuates senescence of intervertebral disc”。

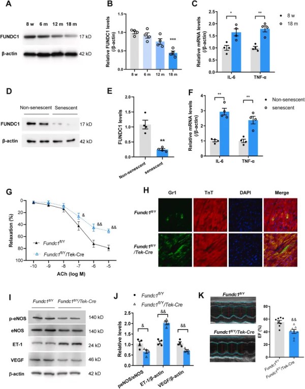
首先,實驗評估了自然增齡和衰老條件下 FUNDC1 表達的變化。8周齡幼鼠冠狀動脈組織中的 FUNDC1 蛋白水平隨著年齡的增長逐漸降低。18 月齡的老年小鼠 FUNDC1 水平顯著降低(圖1 A、B),促衰老的炎癥因子 IL-6 和 TNF-α 的 mRNA 水平顯著增強(圖1 C)。同樣,在衰老的內皮細胞中也觀察到 FUNDC1 的表達降低,IL-6 和 TNF-α 水平較高(圖1 F)。
進一步構建 FUNDC1 內皮特異性敲除(Fundc1fl/Y/Tek-Cre)小鼠。ECs 中的 FUNDC1 缺失損害了 ACh 誘導的血管舒張,但不損害 SNP,表明 FUNDC1 負責維持冠狀動脈中正常的內皮依賴性血管舒張功能(圖1 G)。MI/R 之后,FUNDC1 基因敲除小鼠中積累的 Gr-1+ 中性粒細胞明顯增加(圖1 H),表明在 MI/R 損傷后中性粒細胞遷移和內皮通透性增加。eNOS 磷酸化和 VEGF 表達降低以及 ET-1 上調也表明 FUNDC1 敲除小鼠的內皮功能障礙(圖1 I、J)。重要的是,EC 特異性 FUNDC1 敲除加重了 MI/R 后心臟收縮功能降低(圖1 K)。這些數據表明,低 FUNDC1 表達導致冠狀動脈功能障礙和 MI/R 損傷惡化。
圖1 隨著年齡的增長,FUNDC1水平降低。
接下來,為了闡明運動對年齡相關的 FUNDC1 下調和冠狀動脈功能的影響,研究者對比了接受4 周規律運動和久坐不運動的老年小鼠。結果表明,FUNDC1 蛋白在運動小鼠的冠狀動脈組織中顯著上調,且 ACh 誘導的冠狀動脈擴張顯著增強,表明運動誘導的內皮依賴性血管舒張得到改善。在進行 MI/R 后,運動的老年小鼠的 Gr-1+ 中性粒細胞遷移減少,且炎癥標志物(如IL-6、IL-8和TNF-α)和粘附分子(如VCAM-1、ICAM-1)等均顯著降低,表明運動保護 MI/R 在衰老中誘發的微血管高通透性。此外,老年運動小鼠的 eNOS 磷酸化恢復,ET-1 水平降低,且缺血危險區的血管生成顯著增加,左室收縮功能有所增強,也減輕了 MI/R 后的心臟損傷。這些數據表明,運動可防止隨著年齡增長而下調的 FUNDC1 和冠狀動脈功能障礙,并減少衰老心臟 MI/R 損傷的惡化。
為了檢查運動對內皮衰老和功能的作用,對運動或久坐的老齡小鼠原代心臟微血管內皮細胞(CMECs)進行 SA-β-gal 染色。結果表明,老年小鼠 SA-β-gal 活性明顯上升,而運動顯著降低了這些水平,且逆轉了衰老標志物 p21 和 p53 在老年 CMECs 中的水平。在老年小鼠 CMECs 中觀察到相當高的衰老程度,但運動顯著逆轉了 CMECs 的衰老,改善了 CMECs 的血管生成能力。這表明,運動緩解了內皮衰老和功能障礙。
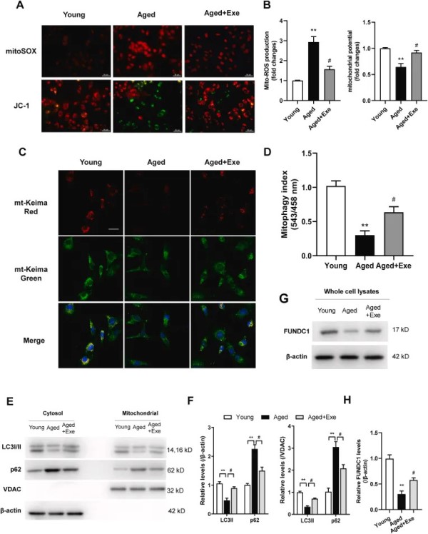
進一步地,實驗探討了線粒體損傷是否與衰老相關的內皮功能障礙有關。在老齡小鼠 CMECs 中觀察到堆積的線粒體 ROS 和異常的線粒體膜電位,與久坐的小鼠相比,在運動老齡小鼠的 CMECs 中這些效應被減輕(圖2 A、B)。老齡小鼠的 CMECs 在用 FCCP(一種線粒體自噬誘導劑)處理時表現出線粒體自噬受損。衰老導致整體紅色 mt-Keima 熒光顯著降低(圖2 C、D),線粒體 LC3-II 水平降低,p62 水平升高,但這些效應通過運動逆轉(圖2 E、F)。重要的是,衰老 CMECs 中受損的線粒體自噬是被運動保留(圖2 C-F)。老齡小鼠 CMECs 中線粒體自噬受體 FUNDC1 的水平也被證實較低,并且在運動老齡小鼠中恢復其表達(圖2 G、H)。這些數據表明,運動減少了衰老 CMECs 的線粒體損傷并恢復了線粒體自噬。

圖2 運動可減少衰老CMECs的線粒體損傷并恢復線粒體自噬。
為了驗證 FUNDC1 在運動誘導的冠狀動脈保護中的作用,實驗對 Fundc1fl/Y 和 Fundc1fl/Y/Tek-Cre 小鼠進行為期4周的定期運動訓練。結果發現,運動改善 Fundc1fl/Y 小鼠 MI/R 后內皮細胞屏障功能、增強血管新生,改善心臟功能。然后在內皮細胞中過表達 FUNDC1,觀察到 FUNDC1 過表達顯著降低了 CMECs 中 SA-β-gal 活性,表明過表達的線粒體自噬受體 FUNDC1 逆轉了內皮細胞衰老。因此,FUNDC1 過表達改善了 EC 功能,如管形成、遷移和增殖能力。此外,與運動的保護作用一致,FUNDC1 過表達增強了 ACh 刺激的冠狀動脈舒張、保護內皮屏障的完整性,恢復了老齡小鼠的 eNOS 磷酸化和 VEGF 表達,并降低了 ET-1 水平。重要的是,AAV-FUNDC1 治療顯著改善了 MI/R 后的心臟收縮功能。這說明,FUNDC1 過表達逆轉了內皮衰老和功能障礙。
層流誘導的層流剪切應力(LSS)增加是運動誘導的內皮適應的重要機制。研究者利用層流裝置來評估運動過程中 FUNDC1 基因表達的調控機制,并潛在鑒定啟動 FUNDC1 轉錄的轉錄因子。生物信息學預測表明,FUNDC1 含有 PPARγ 反應元件 (PPRE)(圖3 A)。先前的研究表明,層流激活了 ECs 中的 PPARγ。因此,實驗評估了層流是否以 PPARγ 依賴性方式增強了 CMECs 中 FUNDC1 基因的表達。ChIP 檢測表明,PPARγ 與 CMECs 中的 FUNDC1 啟動子區域相互作用(圖3 B)。為了驗證這一發現,用 PPARγ 特異性拮抗劑 GW9662 預處理 CMECs,并暴露于 20 dyne/cm2 的層流剪切力中持續6小時。在 GW9662 處理下,層流誘導的 LSS 增加了 CMECs PPARγ DNA-結合活性,抑制了流動誘導的 PPARγ 活性(圖3 C)。此外,GW9662 顯著減弱了 FUNDC1 的表達,但在靜態條件下沒有,表明 PPARγ 參與剪切力誘導的 FUNDC1 基因表達(圖3 D)。此外,與久坐小鼠相比,運動的老年小鼠血管組織中的 PPARγ 表達和活性增強(圖3 E、F)。這些數據表明,PPARγ 在 CMECs 中負責層流調控的 FUNDC1 表達。

圖3 CMECs中PPARγ與層流增強的FUNDC1基因表達有關。
總之,該研究表明,上調的 FUNDC1 和恢復的線粒體自噬有助于減少衰老過程中運動誘導的內皮衰老和 MI/R 損傷,運動過程中 PPARγ 在調節 FUNDC1 表達中起重要作用。抑制 FUNDC1 本身會導致內皮衰老,并消除運動對內皮細胞和 MI/R 損傷的保護作用。鑒于這些發現,FUNDC1 可能是一個有希望的靶點,用于維持內皮線粒體穩態、防止內皮衰老,并可能通過血管內皮與心臟組織機制的“串擾”減少 MI/R 損傷(圖3 G)。
參考文獻:Ma L, Li K, Wei W, Zhou J, Li Z, Zhang T, Wangsun Y, Tian F, Dong Q, Zhang H, Xing W. Exercise protects aged mice against coronary endothelial senescence via FUNDC1-dependent mitophagy. Redox Biol. 2023 Jun;62:102693. doi: 10.1016/j.redox.2023.102693. Epub 2023 Apr 1. PMID: 37030149; PMCID: PMC10113862.
原文鏈接:https://pubmed.ncbi.nlm.nih.gov/37030149/
圖片來源:所有圖片均來源于參考文獻
小編旨在分享、學習、交流生物科學等領域的研究進展。如有侵權或引文不當請聯系小編修正。如有任何的想法以及建議,歡迎聯系小編。感謝各位的瀏覽以及關注!進入官網www.naturethink.com或關注"Naturethink"公眾號,了解更多相關內容。
點擊了解:仿血流剪切應力儀