我國是肝病大國,據疾病預防控制中心統計,目前中國有約9000萬乙肝病毒感染者,其中約2000萬乙肝患者。除病毒性肝炎,脂肪肝、肝硬化等慢性肝病也較為普遍。大部分患者,其肝臟內長期有炎癥存在,往往會伴隨著肝纖維化。
所謂肝纖維化,是指由各種致病因子導致的肝內結締組織異常增生,是慢性肝病發展中的一個病理過程,輕度的肝纖維化沒有任何臨床癥狀,但如果損傷因素長期不能清除,纖維化就會發展成肝硬化,嚴重影響人們的身體健康。
為更好針對肝纖維化進行預防治療,搞清其發生機制一直是肝病研究的一大熱點。

2019年8月29日,南方醫科大學周偉杰團隊在Cell雜志上在線發表了題為“LECT2, a Ligand for Tie1, Plays a Crucial Role in Liver Fibrogenesis”的肝纖維化相關研究論文,其中所使用的Lect2-Cre小鼠由南模生物提供!
該研究揭示了LECT2-Tie1信號通路在肝纖維化進程中的調控機制,明確了肝血竇毛細血管化將促肝纖維化,而門脈血管新生則會抑制肝纖維化,同時提出臨床上血清中LECT2水平可以作為肝纖維化的潛在診療標志物。

Fig.1 LECT2在肝硬化患者中的臨床意義
研究人員首先發現,臨床上肝硬化病人外周血中LECT2蛋白上調,且血清LECT2水平與肝纖維化肝硬化臨床分級高度相關(Fig.1),因此作者推斷血清中LECT2水平有作為肝硬化生物標志物的潛力。
Fig.2 LECT2蛋白的細胞來源
接著,作者利用Lect2-Cre/Rosa26-Tomato小鼠模型進行體內實驗,結果表明LECT2蛋白主要存在于肝細胞和內皮細胞中,在肝星狀細胞和巨噬細胞中不表達(Fig.2)。
Fig.3 LECT2促進肝纖維化
為了探究Lect2基因在肝纖維化過程中的重要作用,作者構建了CCL4誘導的肝纖維化模型。作者發現在正常的小鼠中,LECT2蛋白的含量很低,在肝纖維化模型小鼠中LECT2蛋白升高,且主要集中在肝損傷部位。
接著,作者結合過表達或者敲除小鼠模型以及多種纖維化小鼠模型發現,LECT2蛋白水平與肝纖維化水平出現正相關關系,即LECT2過表達小鼠肝纖維化加重,Lect2基因敲除小鼠肝纖維化病情減輕(Fig.3)。
研究者進一步探究LECR2調控肝纖維的過程及分子機制。以前的研究表明,肝纖維化的發生發展與血管系統密切相關,肝纖維化常常伴隨血管新生,而血管新生又會加重肝纖維化。
Fig.4 LECT2和Tie1的直接相互作用
作者通過研究基因功能及蛋白結構發現,LECT2作為一種白細胞衍生的趨化因子,能夠與血管內皮細胞Tie1受體直接結合(Fig.4)。
Fig.5 LECT2和Tie1結合導致下游信號通路激活的模式圖
LECT2在與Tie1結合后,促進Tie1/Tie2異源二聚體解離,從而導致Tie2/Tie2同源二聚體增多,磷酸化增強,進而激活下游MAPK/PPAR/MMP/VE-cadherin信號通路,調控血管內皮細胞遷移和血管形成及肝纖維化進程(Fig.5)。
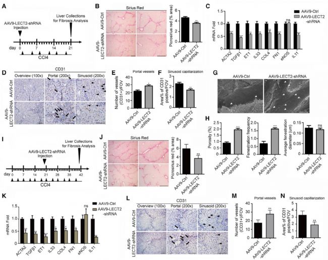
Fig.6 AAV9-LECT2-shRNA減少肝纖維化
最后作者通過體內研究表明,LECT2過表達抑制門靜脈血管生成,促進血竇毛細血管化,并促進纖維化,而這些變化在Lect2-KO小鼠中均被逆轉。用腺相關病毒敲低Lect2基因的表達能顯著降低肝纖維化,且LECT2的表達與晚期人肝纖維化分期相關(Fig.6)。
綜上所述,本研究為孤兒受體Tie1找到了功能配體,并闡述了LECT2 /Tie1信號傳導在肝纖維化發病機制中的重要作用及其潛在的機制。更為重要的是,該研究提出LECT2不僅可以作為新的肝纖維化肝硬化血液診斷分子標志物,而且還可以作為肝纖維化肝硬化干預的治療靶標,為肝纖維化肝硬化病人的治療帶來了福音!