從2002年啟程,跨越20載,瑞沃德始終致力于創新,為生命品質的提升貢獻智慧和力量。在活體成像研究領域,瑞沃德自主研發激光散斑血流成像系統,幫助科研工作者構建非侵入性腦血流監測研究體系。
自2019年上市以來,瑞沃德激光散斑血流成像系統裝機量已突破100+臺,獲得如首都醫科大學附屬北京天壇醫院、北京腦重大疾病研究院、斯坦福大學醫學院、杜克大學醫學中心等眾多一/流科研單位的青睞;并與全球 200 多家客戶進行了線上演示和線下試用;助力科研人員在Gut、Blood、Diabetes、Theranostics、Nature Communications等專業期刊發表學術成果60多篇,為科研產出全面提速。

腸道微生物群是許多中風風險因素的重要因素。然而,中風和腸道菌群之間的雙向相互作用在很大程度上仍然未知。
2021年2月,南方醫科大學珠江醫院尹恝、周宏偉、何彥研究團隊在知名期刊《Gut》(2021 IF=23.059)發表了《Rapid gut dysbiosis induced by stroke exacerbates brain infarction in turn》一文。


團隊成員發現腦缺血迅速引起腸道缺血,并通過自由基反應產生過量硝酸鹽,導致腸道菌群擴張失調。腸桿菌科富集通過增強全身炎癥而加重腦梗死,是卒中患者主要不良預后的獨立危險因素。使用氨基胍或超氧化物歧化酶減少硝酸鹽生成或使用鎢酸鈉抑制硝酸鹽呼吸均可抑制腸桿菌過度生長,減少全身炎癥并減輕腦梗死。這些影響是腸道菌群依賴的,表明腦腸軸在中風治療中的轉化價值。這項研究揭示了中風和腸道失調之間的相互關系。缺血性中風會迅速引發腸道菌群失調,腸桿菌過度生長,進而加重腦梗死。


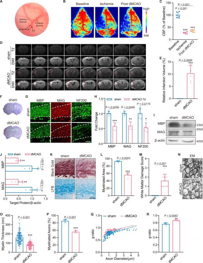
腦卒中后會出現遠隔區繼發性腦白質損傷,造成腦卒中患者遠期預后不良。然而可能的機制尚不明確。國外學者在其他腦白質病變患者的研究中發現星形膠質細胞吞噬作用參與脫髓鞘損傷,吞噬髓鞘碎片后腫脹變形的星形膠質細胞能募集炎癥細胞并參與腦白質病變。脂質運載蛋白2(Lipocalin-2,LCN2)作為反應性星形膠質細胞的重要標志物,其功能研究多集中于星形膠質細胞分泌后引發的炎性改變,而LCN2在繼發性腦白質損傷及星形膠質細胞吞噬作用的相關研究仍不清楚。

2022年3月,南京大學神經病學研究所(南京大學附屬金陵醫院神經內科)團隊在國際著名綜合性期刊《Nature Communications》(2021 IF=14.919)在線發表文章《Astrocytic phagocytosis contributes to demyelination after focal cortical ischemia in mice》,發現急性局灶性腦皮質梗死后星形膠質細胞內源性LCN2表達升高,能與介導吞噬作用的受體LRP1結合,導致LRP1磷酸化,激活下游吞噬信號通路,造成星形膠質細胞吞噬活化,引起胼胝體髓鞘丟失。


血小板是哺乳動物血液中主要的細胞成分之一,在血栓形成和止血過程中發揮關鍵作用。αIIbβ3整合素(αIIbβ3integrin)是血小板中特有的、與血小板激活密切相關的膜蛋白。臨床中常使用的抗血栓藥物依替巴肽、阿昔單抗和替羅非班,均是通過競爭性結合于αIIbβ3胞外域的配體結合區,通過抑制其與配體(如纖維蛋白原、纖維蛋白等)的結合發揮抗血栓作用,但這些藥物會增加患者的出血風險。


2020年8月,中國科學院昆明動物研究所研究員賴仞團隊在專業期刊《Blood》(2021 IF=22.113)發表了在抗血栓領域的突破性成果。該團隊發現,由血小板β3整合素、14-3-3ζ蛋白以及c-Src激酶構成的復合體在血小板激活和血栓形成中發揮重要作用。14-3-3ζ蛋白通過同時結合于β3整合素胞內“TST”結構域和c-Src的SH2結構域,促進14-3-3ζ-c-Src-integrin-β3復合體的形成以及αIIbβ3整合素外向內的信號傳導。針對此復合物形成的關鍵結合位點,該研究設計發掘了兩個抑制劑KF7、THO。這些抑制劑可干擾14-3-3ζ-c-Src-integrin-β3復合體的形成并抑制血小板的聚集和延展,但不會顯著改變αIIbβ3與其配體(纖維蛋白原)的結合以及血小板的黏附。小鼠模型實驗發現,干擾該復合體能夠顯著抑制血栓發生,但不會增加出血風險。

該研究為開發新型、低出血風險的抗血栓藥物提供了新靶點和思路,同時也提供了一系列潛在的抗血小板/抗血栓先導分子。

下肢外周動脈疾病(PAD)是導致動脈粥樣硬化性心血管疾病的第三大原因,為了促進缺血后血管的恢復,識別關鍵的內源性調節因子并探索增強其體內功能的途徑是十分重要的。以往的研究表明,配體依賴的過氧化物酶體增殖物激活受體δ亞型(PPARδ)激活促進了血管生成。然而,低氧如何觸發PPARδ及其在缺血后血管修復過程中的下游影響尚不清楚。

2022年3月,香港中文大學的研究者們在《Theranostics》(2021 IF=11.556)雜志上發表了“Endothelial PPARδ facilitates the post-ischemic vascular repair through interaction with HIF1α”的文章,該研究揭示了低氧誘導的內皮細胞PPARδ非依賴于配體的激活穩定了HIF1α,并且是HIF1α激活的關鍵調節因子,以促進缺血后血管內穩態的恢復。
在本研究中,研究者首先發現了內皮PPARδ的缺失延遲了組織的灌注恢復和修復,伴隨著缺血后血管生成的延遲,損害了血管完整性的恢復,更多的血管滲漏和炎癥反應增強。在分子水平上,缺氧上調和激活內皮細胞中的PPARδ,而PPARδ相互穩定HIF1α蛋白,以防止其泛素介導的降解。

PPARδ直接與缺氧誘導因子1α(HIF1 α)的氧依賴降解結構域結合在PPARδ的配體依賴結構域上。重要的是,這種HIFα-PPARδ相互作用不依賴于PPARδ配體。腺相關病毒介導的穩定的HIF1α在體內的內皮靶向性過表達改善了小鼠后肢缺血后的灌注恢復,抑制了血管炎癥,并增強了血管修復,以抵消PPARδ基因敲除的影響。
使用者評價





2019年上市初,瑞沃德激光散斑血流成像系統采用業界最高的參數指標,同時依托光學成像、精密傳動、精確控溫和微弱信號檢測方面的技術背景,讓其在分辨率、靈敏度、穩定性等方面有著獨特的優勢。2020年第二代激光散斑血流成像系統RFLSI Ⅲ,不僅延續了上一代產品出色的分辨率及靈敏度,在成像面積、圖像算法、分析功能上又做了進一步的優化。

RWD激光散斑血流成像系統RFLSI Ⅲ
面向未來,創新永不止步,力爭做到精益求精,新一代瑞沃德激光散斑血流成像系統RFLSI ZW即將面世,不僅助力科研工作者獲得更清晰、更快得到檢測成像圖,還能兼顧人體及常規科研動物不同的實驗需求,全力加速科研成果的轉化。


識別上方二維碼,即可申請免費試用
瑞沃德激光散斑血流成像系統