華安生物建立感染和發病小鼠模型助力新冠研究
瀏覽次數:3878 發布日期:2020-7-3
來源:本站 本站原創,轉載請注明出處
截止2020年6月26日,全球新冠肺炎確診人數已經突破955萬人;死亡人數高達488604人,已經成為21世紀以來人類所面臨的最嚴重的公共衛生事件。
自疫情爆發以來,全球科研工作者便開啟了一場無聲的戰役。生命科學領域和醫學領域的科學家們都在爭分奪秒的對其進行研究,希望能夠通過科學的方法和手段來阻止這場災難的繼續蔓延。
華安生物作為專業抗體生產商,已經研發一系列COVID-19相關的抗體和蛋白質,可為科研工作者研究新型冠狀病毒肺炎提供有力的科研工具。本次“新冠戰役”中,不少研究工作都有華安生物的身影。
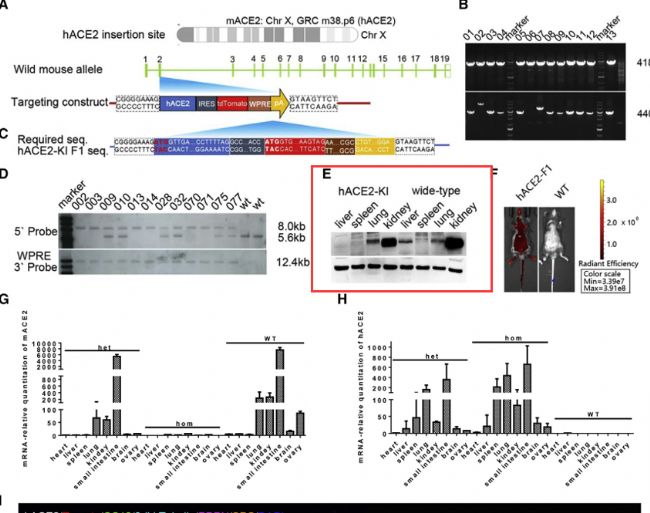
2020年5月27日,中國軍事醫學科學院和中國食藥監局下屬研究所的科學家在Cell Host&Microbe(影響因子 IF=15.753)發表了題為“A mouse model of SARS-CoV-2 infection and pathogenesis”的文章。該研究使用CRISPR-Cas9敲入技術生成了表達人ACE2(hACE2)的小鼠模型,新模型捕獲了人類COVID-19的幾個特征,包括間質性肺炎的發展;隨著年齡的增長,細胞因子水平更高,肺損傷更大;胃腸道癥狀等。
研究背景
動物模型對于病毒的病理學、疫苗開發和藥物篩查至關重要。非人類的靈長類動物模型是臨床前實驗常用的動物模型,但是費用昂貴、使用不便、需要的設施相對復雜,這限制了這種動物模型在SARS-CoV-2中的應用。小鼠模型是一種更理想的臨床前實驗模型,因為其價格便宜、更容易獲得,同時飼養條件簡單。但是小鼠并不表達SARS-CoV-2用于進入人體細胞的人血管緊張素轉換酶2(ACE2)。因此開發新的適用于SARS-CoV-2研究的小鼠模型有助于推動相關病毒學研究及治療靶點和藥物的研究和開發。
文章中用到的ACE2 Antibody(ET1611-58)來自華安生物,主要用于WB實驗
實驗數據

Figure 1. Construction and Characterization of hACE2 Humanized Mouse

Figure 2. Intranasal Infection of SARS-CoV-2 in hACE2 Mice
結論
人血管緊張素轉化酶II(ACE2)已被確定為SARS-CoV-2的功能受體。 在這項研究中,我們使用CRISPR / Cas9敲入技術生成了表達人ACE2(hACE2)的小鼠模型。與野生型C57BL/6小鼠相比,青年和老年hACE2小鼠經鼻感染后,在肺、氣管和腦中均能維持較高的病毒載量。盡管未觀察到死亡,但在感染SARS-CoV-2的老年hACE2小鼠中發現間質性肺炎和細胞因子升高。有趣的是,已證明在胃內接種SARS-CoV-2會導致生產性感染并導致hACE2小鼠發生肺部病理變化。該動物模型為研究SARS-CoV-2的傳播和發病機制,評價COVID-19疫苗和治療方法提供了有用的工具。
原文鏈接:
https://www.sciencedirect.com/science/article/pii/S1931312820303024
華安生物作為生命科學領域一份子,在密切關注疫情發展的同時,基于公司多年抗體研發經驗及技術積累,已經研發生產出更多優秀新型冠狀病毒重要靶點蛋白及抗體。
目前,已正式上架產品見下表,產品詳情點擊“閱讀原文”查看!更多產品詳情請咨詢華安生物業務員或經銷商!

以上就是華安生物助力新冠病毒SARS-CoV-2相關研究內容以及華安生物相關產品最新情況,感謝您的查閱。
疫情仍在蔓延,人類戰斗還未結束,作為科研主力的你們需要繼續攻關,研發抵抗新冠病毒的工具;而作為后勤的我們則需要開發出更多、更好的產品為你們提供援助。2020,共勉前行!