11月19日,復旦大學附屬婦產科醫院黃荷鳳院士團隊聯合楊紅波、劉欣研究員團隊,在國際知名期刊Signal Transduction and Targeted Therapy(STTT,IF=52.7)發表題為“Pyruvate kinase M2-mediated histone lactylation alters three-dimensional genomic architecture in polycystic ovary syndrome”的重磅研究成果。該研究首次揭示了丙酮酸激酶M2(PKM2)核易位后通過調控組蛋白乳酰化、重塑基因組三維結構,驅動多囊卵巢綜合征(polycystic ovary syndrome,PCOS)發生的分子機制,為PCOS的精準治療提供了全新靶點。
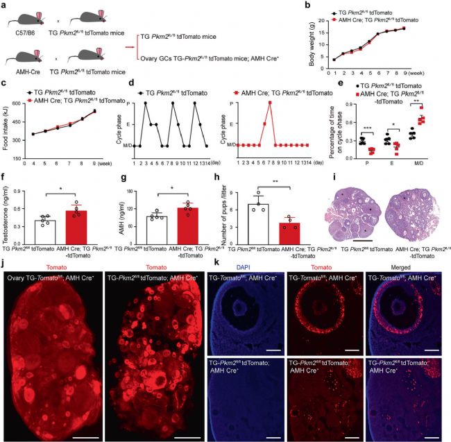
南模生物為該研究構建了Rosa26-loxP-Stop-loxP-Pkm2-2A-tdTomato小鼠模型。

多囊卵巢綜合征(PCOS)是育齡期女性高發的內分泌代謝疾病,以高雄激素血癥、排卵障礙和多囊卵巢形態為核心特征,是導致女性不孕的主要原因之一。以往研究表明,代謝紊亂與表觀遺傳調控異常參與PCOS發生發展,但其具體的分子機制仍不明確。因此,解析代謝-表觀遺傳調控軸在PCOS中的作用,尋找潛在治療靶點,已成為該領域亟待突破的關鍵科學問題。
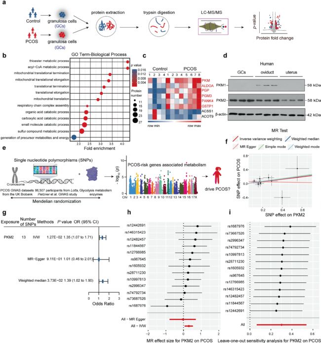
糖酵解酶與多囊卵巢綜合征相關性的聯合蛋白質組學和孟德爾隨機化分析
為探究糖酵解酶與PCOS的相關性,研究團隊對PCOS患者與對照組顆粒細胞(granulocyte,GCs)進行蛋白質組學分析(圖1a)。結果顯示,共鑒定出430個差異表達蛋白,其中代謝過程在顯著富集的通路中位居前列(圖1b);關鍵糖酵解酶核丙酮酸激酶M2(PKM2)在PCOS患者GCs中顯著上調,且在女性生殖組織中特異性高表達(圖1c、d)。
進一步通過孟德爾隨機化(MR)分析發現,遺傳預測的PKM2水平升高與PCOS風險存在顯著因果關聯(OR=1.35, 95% CI 1.07–1.71)(圖1f、g),且敏感性分析支持該結果的穩健性(圖1h、i)。以上結果表明,PKM2是驅動PCOS發病的核心候選因子。

Fig1. 蛋白質組學與孟德爾隨機化分析確認PKM2為PCOS關鍵候選因子

GCs中特異性過表達PKM2誘導小鼠出現PCOundefinedS表型
為研究PKM2上調對PCOS發生發展是否具有關鍵作用,研究團隊將Rosa26-loxP-Stop-loxP-Pkm2-2A-tdTomato(TG PKM2fl/fl tdTomato)小鼠與AMH-Cre小鼠進行交配,獲得了在卵巢GCs中特異性過表達Pkm2的小鼠(圖3a)。結果表明,該小鼠出現典型PCOS樣特征:動情周期紊亂(圖3d、e),血清睪酮和抗穆勒管激素(AMH)水平顯著升高,生育率下降(圖3f-h);此外,H&E染色結果顯示,與對照組小鼠相比,GCs特異性過表達Pkm2的小鼠黃體數量減少,小卵泡數量增多(圖3i)。Whole-Mount熒光和免疫染色顯示,tdTomato表達主要定位于卵巢GCs,卵巢GCs中特異性過表達Pkm2小鼠卵巢中含有大量小卵泡,表明該小鼠排卵障礙(圖3j、k)。

Fig3. 顆粒細胞特異性過表達PKM2促進PCOS樣生殖功能障礙
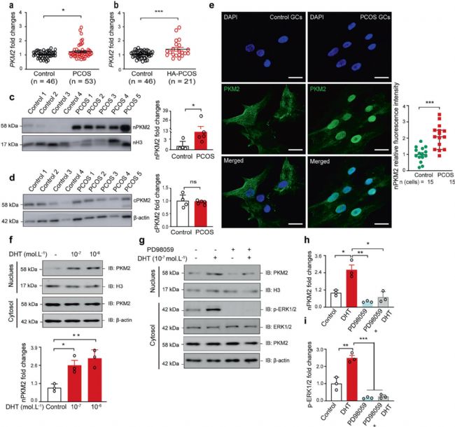
PKM2的核積累改變了全局組蛋白乳酸化格局,并增強PCOS相關基因的表達
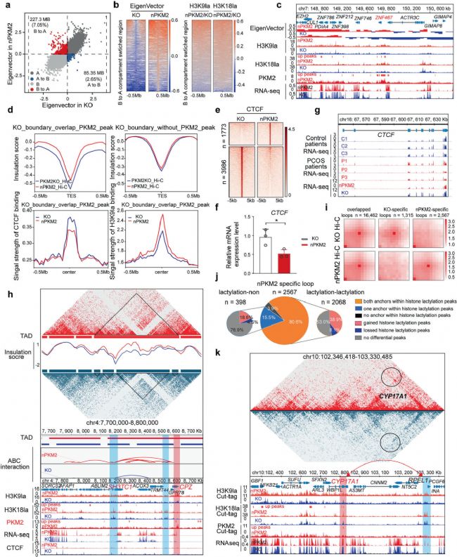
研究發現,核PKM2過表達顯著增加細胞核內乳酸濃度,且高雄激素PCOS患者血漿與卵泡液中乳酸水平明顯升高(圖4a、b)。進一步CUT&Tag分析顯示,核PKM2使組蛋白H3的K9、K18及K27位點乳酸化修飾全局性增強,超過70%的組蛋白乳酸化差異峰在核PKM2細胞中上調(圖4k),并與PKM2基因組結合位點高度重疊。這種表觀遺傳重塑導致266個基因顯著上調,其中包括雄激素合成關鍵基因CYP17A1、CYP11A1以及PCOS相關基因WNT4、PADI3等(圖4i),這些基因主要富集于激素代謝與膽固醇生物合成通路(圖4j)。此外,研究團隊觀察到組蛋白乳酰化會誘導基因組抑制區域轉為活躍狀態,CTCF結合減少并增加染色質環數量。上述結果表明,PKM2的核積累、染色質結合增強、H3K9la修飾增強以及CTCF結合減少共同促進nPKM2細胞染色質狀態更活躍,導致染色質構象的全局變化,進而促進與PCOS相關基因的表達。

Fig4. 核PKM2誘導的全局組蛋白乳化及PCOS相關基因的上調
組蛋白乳酸化增加改變基因組的三維結構
為探索核PKM2通過組蛋白乳酸化對基因組三維結構的調控機制,研究團隊使用Hi-C技術分析了核PKM2過表達細胞與PKM2敲除細胞的染色質構象(圖5a)。結果顯示,核PKM2導致基因組中7.05%的區域發生B型區室向A型區室的轉換,伴隨組蛋白乳酸化信號在轉換區域顯著增強(圖5b、c),表明染色質狀態更趨活躍。在拓撲相關結構域(TAD)層面,核PKM2結合使TAD邊界絕緣評分降低、CTCF結合減少,引發TAD融合事件(圖5d-h)。染色質環分析顯示,核PKM2使染色質環總數顯著增加(2567 vs 1315),且環錨定點富集組蛋白乳酸化信號(圖5i-j)。值得注意的是,雄激素合成關鍵基因CYP17A1形成新的染色質環,使其啟動子與410 kb外的增強子區域相互作用,導致該基因表達上調49倍(圖5k)。以上結果表明,核PKM2通過組蛋白乳酸化重塑基因組三維結構,促進PCOS相關基因表達。

抑制PKM2核轉運可逆轉PCOS樣表型
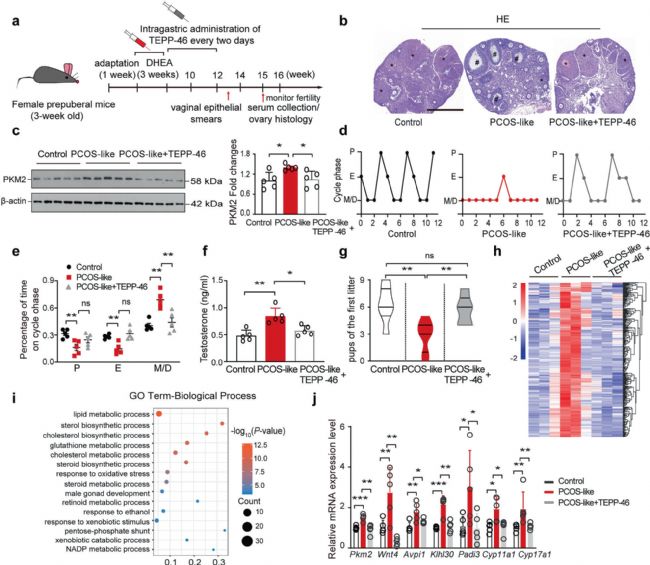
為探索其治療潛力,研究團隊使用TEPP-46(PKM2核轉運抑制劑)處理脫氫表雄酮(DHEA)誘導的PCOS小鼠模型(DHEA誘導可導致睪酮水平升高)(圖6a)。結果顯示,TEPP-46處理后囊狀卵泡和黃體數量與野生型小鼠相似(圖6b),小鼠卵巢顆粒細胞的PKM2水平顯著降低(圖6c),動情周期正常節律恢復(圖6d、e),血清睪酮水平降低并生育率得到改善(圖6f、g)。同時,對卵巢GCs進行RNA-seq進行分析,結果顯示,PCOS樣小鼠中前300個上調基因被TEPP-46治療抑制,產生的轉錄譜與WT小鼠相似(圖6h),進一步qPCR驗證,在TEPP-46處理的小鼠卵巢GCs中,PCOS相關基因如Pkm2、Wnt4、Klhl30、Avpi1、Padi3、Cyp11a1和Cyp17a1下調至WT小鼠水平(圖6j),即TEPP-46可抑制PCOS相關基因的異常表達。以上結果表明,靶向PKM2核轉運是治療PCOS的有效策略。

Fig6. TEPP-46逆轉了PCOS樣小鼠表型和 PCOS 相關基因的上調
總之,研究團隊闡明了PKM2(一種關鍵的代謝酶)的失調在PCOS發病機制中的作用,并強調了組蛋白乳酸化在3D染色質結構中的重要性。GCs中PKM2的上調和核易位導致組蛋白乳酸化格局的改變,進而促進PCOS中3D基因組組織的全球變化。PKM2介導的組蛋白乙酰化導致更活躍的染色質狀態,允許某些遠端增強子通過新形成的環接近關鍵PCOS相關基因(如CPZ和CYP17A1)的啟動子,從而增加這些基因的表達。小分子TEPP-46調節PKM2活性并挽救PCOS樣表型的能力表明PKM2是治療PCOS的一個新的有前途的治療靶點。

Fig7. 研究模式圖
關于我們
上海南方模式生物科技股份有限公司(Shanghai Model Organisms Center, Inc.,簡稱"南模生物"),成立于2000年9月,是一家上交所科創板上市高科技生物公司(股票代碼:688265),始終以編輯基因、解碼生命為己任,專注于模式生物領域,打造了以基因修飾動物模型研發為核心,涵蓋多物種模型構建、飼養繁育、表型分析、藥物臨床前評價等多個技術平臺,致力于為全球高校、科研院所、制藥企業等客戶提供全方位、一體化的基因修飾動物模型產品解決方案。
歡迎通過以下方式聯系我們:
微信公眾號「南模生物SMOC」在線咨詢
撥打400-728-0660
發送郵件至marketing@modelorg.com