大自然是豐富的生物活性分子寶庫,為科學研究提供了無數結構獨特、功能多樣的天然產物。這些天然產物因為多樣而高效的生物活性,成為揭示生命現象、探索疾病機制不可或缺的研究工具。它們在細胞信號轉導研究、疾病模型構建與機理探索、干細胞和類器官研究等多個前沿領域展現出獨特的價值。AbMole為全球科研客戶提供高純度、高生物活性的抑制劑、細胞因子、人源單抗、天然產物、熒光染料、多肽、化合物庫、抗生素等科研試劑,全球大量文獻專利引用。
1. Phorbol 12-myristate 13-acetate (PMA,佛波酯)
Phorbol 12-myristate 13-acetate(PMA,佛波酯)是一種從巴豆屬植物中提取的天然萜類化合物。PMA是蛋白激酶 C(PKC)的強效激活劑,可模擬DAG(胞內第二信使)激活PKC及其下游的多條信號通路并調控細胞增殖、分化、凋亡和炎癥反應。在科研中,PMA主要用于誘導免疫細胞的分化。例如佛波酯可誘導外周血單核細胞(PBMC)、THP-1單核細胞、RAW264.7單核細胞向巨噬細胞的分化[1-3],處理濃度一般為10-100 nM。PMA還能誘導早幼粒白血病細胞系HL-60和單核細胞白血病細胞系THP-1的分化[4]。PMA在動物實驗中也具有重要的應用,佛波酯是一種腫瘤促進劑,特別適合構建動物皮膚系統中的原位腫瘤模型。例如有文獻將PMA(5 μg per mice)和DMBA(25 μg per mice)聯用誘導小鼠皮膚產生腫瘤樣組織[5]。佛波酯還能促進腫瘤的轉移,例如利用PMA(30 nM)處理HT-1080細胞(纖維肉瘤細胞),可促進其轉移和增殖。PMA還可通過激活免疫細胞(如巨噬細胞、中性粒細胞),以建立動物的急性或慢性炎癥模型。例如PMA(2 μg/kg)通過氣管內滴注處理小鼠,可以構建急性肺損傷模型[6]。此外,PMA還能模擬T細胞的激活信號,誘導T細胞的成熟以及分泌細胞因子[7]。
范例詳解:
J Immunother Cancer. 2023 Oct;11(10):e007230.
中山大學、中南大學湘雅醫院的科研團隊在上述文章中探究了膀胱癌(BLCA)細胞的LRFN2(leucine-rich repeat and fibronectin type-Ⅲ domain-containing protein 2)在腫瘤微環境(TME)中的作用,以及它如何影響免疫系統對腫瘤的清除。研究發現,LRFN2在膀胱癌組織中通過抑制CD8+ T細胞的浸潤和功能轉變,導致BLCA對免疫檢查點抑制劑產生抗性。在文中,AbMole的Phorbol 12-myristate 13-acetate(PMA,佛波酯,AbMole,M4647)、Ionomycin(離子霉素,AbMole,M3621)、Monensin(莫能菌素鈉鹽,AbMole,M6991)等被用于誘導腫瘤浸潤性T淋巴細胞(TILs)分泌細胞因子,以檢測LRFN2缺陷對CD8+ T細胞的浸潤和分化的影響[8]。

圖 1. LRFN2 deficiency promote the infiltration and differentiation of CD8+ T cells in vivo[8].
2. Forskolin(毛喉素)
Forskolin(Coleonol,毛喉素,M2191,AbMole)是一種來自毛喉鞘蕊花(Coleus forskohlii)根部的天然產物。Forskolin可激活細胞內的腺苷酸環化酶(Adenylyl Cyclase, AC),使細胞內第二信使cAMP水平迅速升高,進而觸發PKA、Epac、CREB等下游信號網絡,調控細胞分化、增殖、代謝、分泌、炎癥反應等關鍵生理過程。Forskolin在類器官培養、體細胞重編程、腫瘤代謝等熱門領域中有著廣泛應用。Forskolin 在胚胎干細胞(ESCs)的培養中,能夠通過激活 cAMP 信號通路,影響干細胞的自我更新和分化過程。研究表明,在小鼠胚胎干細胞的培養體系中添加 Forskolin(10μM),能夠上調多能性相關基因如Oct4、Sox2和Nanog的表達,從而維持胚胎干細胞的自我更新[9]。Forskolin還可通過激活AC,提高體細胞重編程為誘導多能干細胞的效率[10]。Forskolin 對類器官的生長和分化也具有調節作用。Forskolin在腸道類器官的培養中,可以促進腸道干細胞的增殖和分化,使類器官形成更加完整的隱窩和絨毛結構。在肝臟類器官的研究中,Forskolin(毛喉素)可以調節肝臟類器官中肝細胞的功能成熟,促進肝臟特異性基因如白蛋白和細胞色素P450家族基因的表達[11]。Forskolin也是膽管和胰腺類器官培養中的重要工具,毛喉素可以通過激活CFTR通道,刺激類器官腔內的液體分泌,模擬類器官的生理功能。此外,實驗人員可通過Forskolin處理類器官(例如結腸類器官),通過類器官腔體的腫脹情況,以鑒定CFTR功能的異常和研究囊性纖維化的發生機制[12]。
范例詳解
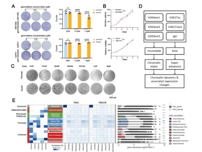
Cancer Lett. 2024 Oct 02;605:217284
上海交通大學附屬仁濟醫院的科研團隊在該文章中探究了胰腺導管腺癌(PDAC)對Gemcitabine耐受的發展過程,以及該過程中的動態表觀遺傳景觀,并重點研究了超級增強子及其調節作用。在具體實驗中,研究者使用了AbMole的多款產品,包括Gastrin-I (M9320, AbMole),重組HGF蛋白(M10352, AbMole),Forskolin (M2191, AbMole), Y27632 (M1817,AbMole), A83-01 (M5037, AbMole), Dexamethasone (M2176, AbMole), Prostaglandin E2 (M5929, AbMole), Nicotinamide (M4896, AbMole)用于培養PDO類器官并獲得成功[13]。

圖 2. Alterations in Chromatin States in Chemo-Resistant Pancreatic Cancer Cells[13]
3. Quercetin(槲皮素)
Quercetin(槲皮素,M3902,AbMole)是一種存在于多種植物中的天然黃酮類化合物,具有廣泛的生物活性。其顯著的抗氧化能力體現在能直接清除多種自由基,并上調超氧化物歧化酶等內源性抗氧化酶的活性,從而緩解氧化應激。在抗腫瘤方面,槲皮素可有效抑制結腸癌、乳腺癌及淋巴瘤等多種腫瘤細胞系的增殖,其機制涉及阻滯細胞周期于G2/M期,并誘導腫瘤細胞凋亡[14, 15]。在衰老研究領域,槲皮素通過激活SIRT1等關鍵因子,有助于維持端粒長度、清除功能異常的線粒體,進而延緩細胞衰老,并對神經退行性疾病展現出潛在的干預價值[16]。此外,槲皮素還通過抑制NF-κB和MAPK等炎癥信號通路,有效減少TNF-α、白細胞介素-6等促炎介質的產生,表現出強大的抗炎潛力。綜上所述,槲皮素(Quercetin)通過多靶點作用機制,在抗氧化、抗腫瘤、抗衰老及抗炎等多個生物醫學研究領域展現出重要的應用價值。2014年,AbMole的兩款抑制劑分別被西班牙國家心血管研究中心和美國哥倫比亞大學用于動物體內實驗,相關科研成果發表于頂刊 Nature 和 Nature Medicine。
范例詳解
Nat Commun. 2023 Nov 27;14(1):7783.
中國科學院深圳先進技術研究院、上海交通大學的實驗人員在上述文章中探究了局部釋放氫氣(H₂)能否重塑衰老微環境,從而改善老年動物個體模型中受損骨骼的修復能力。在實驗中,科研人員將AbMole的三款產品:Ruxolitinib(AbMole,M1787)、Quercetin(AbMole,M3902)和Dasatinib(AbMole,M1701)用于研究細胞的衰老變化[17]。

圖 3. The effect of H2 on senescent osteocytes harvested from aging bone from 24-month-old mice after 3 days of treatment[17].
4. Monocrotaline(Crotaline,野百合堿)
野百合堿(Monocrotaline,MCT,AbMole,M4282)是一種從Crotalaria retusa L種子中提取的吡咯烷類生物堿,作為重要的研究工具被廣泛應用于構建肺動脈高壓(PAH)、急性肺損傷(ALI)、靜脈閉塞性肝病(VOD)等多種動物疾病模型。Monocrotaline在進入動物體內后,可通過細胞色素P450酶代謝轉化為活性產物——脫氫野百合堿。該代謝物隨血液循環富集于肺部等高灌注器官,通過誘導血管內皮細胞損傷、破壞一氧化氮信號傳導及激活應激通路,引發一系列病理變化。Monocrotaline可在大鼠、小鼠等多種動物體內誘導平滑肌異常增殖及血管重塑反應,并在短期內誘發肺動脈高壓。例如有文獻報道通過單次皮下注射Monocrotaline(60 mg/kg)誘導SD大鼠肺動脈高壓模型,Monocrotaline溶解于1 N HCl中,然后用0.5 N NaOH調節pH至7.4,最后用無菌PBS稀釋溶液[18]。Monocrotaline還可溶于75%的乙醇中,經腹腔注射Monocrotaline(12 mg/kg,共注射兩次,間隔一周)誘導Swine(豬)肺動脈高壓模型[19]。
5. Capsaicin(辣椒素)
Capsaicin(辣椒素,AbMole,M3422)是辣椒中的主要活性成分,Capsaicin是一種瞬時受體電位香草素1(TRPV1)離子通道的激活劑。TRPV1是一種非選擇性陽離子通道,廣泛存在于感覺神經元中,參與疼痛信號的傳導。Capsaicin與TRPV1結合后,會激活該通道,導致鈣離子和鈉離子內流,從而引發疼痛和灼熱感。Capsaicin(辣椒素)可用于動物疼痛模型的構建,例如在動物(如大鼠、小鼠)體內局部注射辣椒素,通過觀察動物的行為學變化(如舔爪、抬足),可以高效地評估新型鎮痛劑的效果。Capsaicin還具有腫瘤抑制活性,其作用機制包括細胞周期阻滯、誘導凋亡、抑制血管生成和轉移。此外,Capsaicin還可以通過增加活性氧(ROS)水平,破壞線粒體膜電位,最終導致腫瘤細胞死亡。有研究發現利用Capsaicin持續激活TRPV1受體,可誘導實驗動物對慢性疼痛的脫敏,例如神經病理性疼痛、關節炎和肌肉疼痛。
范例詳解
Signal Transduct Target Ther. 2023 Aug 7;8(1):292. (IF = 52.7)
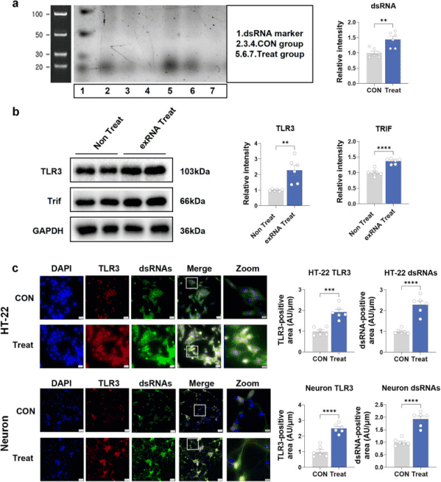
四川大學華西醫院、法國巴黎薩克雷大學、美國約翰・霍普金斯大學的科研團隊在上述文章中探究了慢性神經病理性疼痛(由神經原發性損傷引發)造成的認知障礙(如記憶下降、執行功能受損)的分子機制。實驗人員建立了小鼠坐骨神經慢性壓迫損傷(CCI)模型,發現在CCI引起的慢性疼痛過程中施萬細胞會釋放 exRNAs(尤其是 dsRNAs),這些 dsRNAs 通過外周-中樞通訊(如血液循環、囊泡載體)到達海馬,與神經元上的 TLR3 結合,激活下游 TRIF/RIP3/MLKL 炎癥通路和凋亡通路,損傷海馬突觸可塑性(樹突棘密度降低、突觸蛋白 PSD95 和 SYN 表達下降),最終導致認知障礙。由AbMole提供的Capsaicin(辣椒素,AbMole,M3422)在本文中作為誘導細胞慢性疼痛的造模劑,被實驗人員用于處理施萬細胞,以驗證上述機制[20]

圖 4. Administration of dsRNA/TLR3 inhibito improves cognitive decline induced by chronic neuropathic pain in mice[20].
6. QS-21(Stimulon)
QS-21(Stimulon,M10611,AbMole)是一種從皂皮樹(Quillaja saponaria)樹皮中提取的皂苷類化合物。QS-21可通過多種途徑增強機體的免疫反應,例如QS-21可作用于抗原呈遞細胞(如樹突狀細胞)和 T 細胞,增強樹突狀細胞的抗原呈遞能力,同時刺激Th2和Th1細胞介導的免疫反應。此外,QS-21(M10611,AbMole) 還能夠激活 NLRP3 炎性小體,進而釋放 caspase-1 依賴性細胞因子 IL-1β 和 IL-18,這些細胞因子可以促進 Th17 細胞的成熟或驅動 INF-γ 介導的 Th1 反應[21-23]。由于其強大的免疫刺激作用,QS-21作為免疫佐劑已被廣泛應用于多種疫苗的研發,包括腫瘤、瘧疾、結核病毒等多種疫苗。例如有研究表明QS-21可以作為免疫佐劑在小鼠模型中誘導百日咳疫苗的體液和細胞反應[24]。
7. Emetine(依米丁,吐根堿)
Emetine(依米丁,AbMole,M2666)是一種從吐根屬植物中提取的異喹啉類生物堿,作為一種高效的蛋白合成抑制劑在科研中發揮著重要作用。其核心機制在于靶向結合真核生物核糖體40S亞基,抑制翻譯延伸過程,從而迅速“凍結”細胞內蛋白質的合成。這一特性使其成為研究蛋白的功能或半衰期的有力工具。在動物實驗中,依米丁展現出廣泛的抗病原體活性。它能夠通過直接抑制病毒RNA聚合酶(如寨卡病毒的RdRp)、干擾宿主蛋白合成及破壞溶酶體功能等多種途徑,有效抑制多種RNA病毒的復制。Emetine還能通過耗竭關鍵的短半衰期蛋白(如運動或細胞骨架組裝相關的蛋白),抑制阿米巴原蟲和瘧原蟲等寄生蟲的對實驗動物的感染。Emetine還顯示出抗腫瘤活性,可通過抑制蛋白合成和調控MAPK、Wnt/β-catenin等信號通路,抑制胃癌等癌細胞增殖并誘導凋亡。此外,在肺動脈高壓動物模型的研究中,Emetine能通過降低BRD4等關鍵蛋白表達,抑制肺動脈平滑肌細胞的異常增殖,緩解小鼠模型的癥狀。
范例詳解
Nat Cell Biol. 2024 Jun;26(6):917-931. (IF = 19.6)
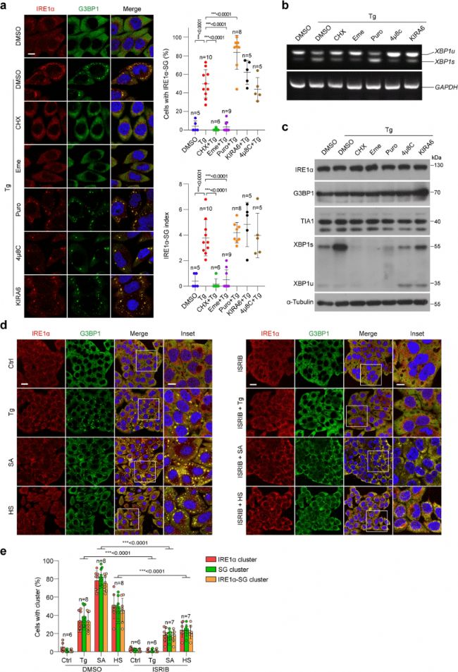
武漢大學、中科院遺傳與發育生物學研究所的科研團隊在上述論文中探究了哺乳動物內質網應激傳感器 IRE1α的動態組裝機制,及其與應激顆粒(SGs)的功能關聯。實驗人員發現IRE1α 與 SGs 存在動態的共定位現象,并且IRE1α 的胞質linker區域存在著保守的內在無序區(IDRs,富含谷氨酰胺 Q 和絲氨酸 S),該區域是其與 SGs 結合的核心。并且IRE1α-SGs結合形成的復合物可以通過增強 XBP1 通路活性提升細胞應激耐受。來自AbMole的Emetine(吐根堿,AbMole,M2666)作為蛋白質翻譯的抑制劑,可通過穩定細胞內的多聚核糖體,阻止核糖體游離 mRNA 與 RNA 結合蛋白(如 G3BP1)相互作用,從而抑制 SGs 的組裝。因此,Emetine 被用于驗證IRE1α 成簇對 SGs 的依賴性[25]。

圖 5. Effects of small-molecule protein translation, IRE1α Kinase/RNase or ISR inhibitors upon IRE1α-SG clusters[25]
8. Thapsigargin(毒胡蘿卜素)
Thapsigargin(毒胡蘿卜素,AbMole,M7409)是一種從植物毒參 (Conium maculatum)中分離的天然萜內酯,作為一種高度特異性的內質網Ca²-ATP酶抑制劑,在細胞信號轉導研究中扮演著關鍵角色。Thapsigargin的核心作用機理在于不可逆地抑制位于內質網膜上的SERCA泵,該泵的正常功能是將胞質中的Ca²⁺主動泵回內質網腔儲存。Thapsigargin通過抑制SERCA,直接阻斷了上述過程,導致內質網腔內的Ca²⁺被耗竭,而胞質內的Ca²⁺濃度則被動且持續地升高。這種Ca²⁺穩態的破壞會引發一系列下游事件:首先,內質網腔由于Ca²⁺耗竭而感知到“應激”,從而激活未折疊蛋白反應;如果應激無法緩解,細胞將最終走向凋亡。其次,胞質Ca²⁺的升高能激活諸如鈣調蛋白等信號分子,并可能影響線粒體功能;谶@一獨特機理,Thapsigargin已經成為構建細胞內質網應激模型、研究鈣離子相關信號通路的常用誘導劑。Thapsigargin(毒胡蘿卜素)在癌癥研究中,被用于選擇性誘導腫瘤細胞凋亡。在神經退行性疾病領域,Thapsigargin常被用來在體外模擬由內質網應激驅動的細胞死亡模型,以研究阿爾茨海默病等病理過程。Thapsigargin在免疫學研究中,因其不依賴IP3受體即可升高胞質Ca²⁺的特性,被廣泛用于激活T淋巴細胞和肥大細胞,研究Ca²⁺信號在免疫激活中的作用。
范例詳解
J Food Sci. 2023 Jan;88(1):523-536.
吉林農業大學的科研人員在該文章中探究了金針菇多糖(FVP)對 HepG2細胞的凋亡誘導機制,并發現FVP可通過激活PLC-IP3通路誘導內質網應激(ERS)和鈣離子穩態失衡,并最終導致HepG2 細胞的凋亡。來自AbMole的Thapsigargin(毒胡蘿卜素,AbMole,M7409)作為ERS應激和鈣離子紊亂的誘導劑,在上述實驗中被用作陽性對照處理HepG2細胞[26]。

圖 6. FVP-induced cell apoptosis through ERS in HepG2 cells[26]
9. Ceruletide(Caerulein,雨蛙素)
Ceruletide(雨蛙素,Cerulein,AbMole,M9316)是一種從澳大利亞青蛙皮膚中分離的生物活性十肽,其結構與哺乳動物膽囊收縮素(CCK)高度相似,能夠以高親和力激活CCK1和CCK2受體。在實驗中,該化合物是建立疾病模型的重要工具,例如雨蛙素通過高劑量重復給藥可誘導急性胰腺炎模型:在大鼠中按5μg/kg劑量每30分鐘靜脈注射一次,或在小鼠中按50μg/kg劑量每小時腹腔注射一次,均可導致急性胰腺炎的典型病理特征,包括腺泡細胞壞死、水腫和炎癥浸潤;延長給藥周期還能建立慢性胰腺炎模型。此外,Cerulein(Ceruletide,Caerulein)還能劑量依賴性地延遲胃排空(有效劑量0.05-5μg/kg)并抑制結腸運動,被廣泛應用于胃排空延遲、腸麻痹等胃腸動力紊亂疾病的研究。這些特性使其成為研究胰腺疾病和胃腸動力障礙不可或缺的實驗工具。
范例詳解
Cell Signal. 2025 Feb;126:111518.
首都醫科大學的科研人員在上述論文中探究了Sestrin2(Sesn2)在重癥急性胰腺炎(SAP)中的作用及機制。實驗人員發現Sesn2 作為一種應激誘導蛋白,可通過調節 PINK1-Parkin 信號通路平衡線粒體自噬(Mitophagy)和凋亡,從而減輕胰腺損傷、線粒體功能障礙及炎癥水平;Sesn2還能提高線粒體膜電位,降低線粒體超氧化物水平和細胞凋亡率,促進單核巨噬細胞向 M2 抗炎表型分化。AbMole的Ceruletide(Caerulein,雨蛙素,FI-6934,AbMole,M9316) 主要用于構建 SAP 動物模型。具體方法為:對野生型和Sesn2敲除小鼠,先禁食 12 小時,然后每小時腹腔注射 100μg/kg 雨蛙素,共注射7次,在最后一次雨蛙素注射后,腹腔注射 10mg/kg的LPS 以此誘導 SAP 模型,上述發現為研究 Sesn2 在 SAP 中的調控作用提供了實驗基礎。

圖 7. Knockout of SESN2 aggravates pancreatic impairment in SAP mice induced by LPS and CAE[27]
10. Cryptotanshinone(隱丹參酮)
Cryptotanshinone(Tanshinone c,隱丹參酮,AbMole,M3982)是一種從丹參中提取的活性分子,Cryptotanshinone可以調節多個信號通路。Cryptotanshinone可與STAT3的SH2結構域結合,抑制STAT3的二聚化和磷酸化。隱丹參酮通過抑制STAT3可下調抗凋亡蛋白和上調促凋亡蛋白。此外,Cryptotanshinone還可以抑制腫瘤細胞的遷移和侵襲。Cryptotanshinone(Tanshinone c)還對NF-κB 和MAPK 等關鍵炎癥信號通路具有抑制活性。此外,Cryptotanshinone作為一種醌類化合物,它本身具有清除自由基的能力,并可通過激活Nrf2 通路來上調體內抗氧化酶的表達。
范例詳解
Acta Pharmacol Sin. 2020 May;41(5):650-660.
中國藥科大學的科研團隊在該文章中探究了酸性鞘磷脂酶(ASM)下調對大鼠血管內皮瘦素抵抗的改善作用及機制。AbMole的Cryptotanshinone((Tanshinone c,隱丹參酮,AbMole,M3982)在本研究中作為STAT3的抑制劑被實驗人員使用。以證實瘦素抵抗中Akt磷酸化的降低依賴于STAT3磷酸化的抑制[28]。
圖 8. ASM downregulation increased eNOS/NO signaling in RAECs[28].
11. Celastrol(雷公藤紅素,Tripterine)
雷公藤紅素(Celastrol,AbMole,M3884)是一種從雷公藤(Tripterygium wilfordii)中提取的天然活性成分,因其多效性曾被《Cell》雜志列為最具潛力的天然候選化合物之一。Celastrol具有多靶點調控活性,其科研應用廣泛,涵蓋抗腫瘤、代謝及神經退行性病變等領域。Celastrol作為一種蛋白酶體抑制劑,可抑制20S蛋白酶體的胰凝乳蛋白酶樣活性(IC50 = 2.5 μM)。Celastrol還可通過上調IκB-α、Bax等靶蛋白表達,顯著抑制腫瘤細胞的增殖,其抗腫瘤機制還涉及組蛋白修飾的調控,如通過NuA4和Swr1復合物影響組蛋白乙;。此外,Celastrol(雷公藤紅素)還可靶向VDAC2誘導線粒體功能障礙,觸發鐵死亡和凋亡。在肥胖研究領域中,Celastrol(Tripterine)還可以逆轉高脂飲食小鼠的肥胖表型。
范例詳解
ACS Appl Mater Interfaces. 2024 Sep 11;16(36):47270-47283.
青島大學的科研人員在上述文章中開發了一種無載體納米系統(BCC)作為腫瘤的原位疫苗,其主要成分為抗腫瘤化合物Celastrol(雷公藤紅素,Tripterine)和光熱劑CyI。BCC可在近紅外(NIR)照射下產生熱量,加速生物活性物質Celastrol 的釋放,并通過Celastrol 和光熱誘導免疫原性細胞死亡,激活樹突狀細胞(DCs)的成熟,招募細胞毒性T淋巴細胞(CTLs),減少免疫抑制細胞(如MDSCs、Tregs),重塑腫瘤免疫微環境;在小鼠模型中,BCC不僅抑制原發腫瘤,還能通過長期免疫記憶抑制遠端腫瘤生長和肺轉移,且生物安全性良好[29]。在實驗中,科研人員使用了由AbMole提供的雷公藤紅素(Celastrol,Tripterine,AbMole,M3884)。

圖 9. Therapeutic results of BCC in the bilateral tumor mice model[29].
12. Rotenone(魚藤酮)
魚藤酮(Rotenone,AbMole,M6209)是一種從魚藤屬(Derris)植物中提取的天然異黃酮類化合物,Rotenone是一種線粒體電子傳遞鏈復合物I的高親和力抑制劑。在神經科學領域,魚藤酮可通過誘導活性氧(ROS)的產生、α-突觸核蛋白磷酸化及泛素-蛋白酶體系統的紊亂,建立帕金森病(PD)的動物模型,表現為黑質多巴胺能神經元選擇性損傷和運動功能障礙。還有研究發現,魚藤酮可通過激活p38-Parkin-ROS反饋通路導致小鼠PD樣病理。此外,魚藤酮還通過CD11b-NOX2軸激活小膠質細胞,促進神經炎癥和神經元凋亡,抑制該軸可減輕神經退行性變。Rotenone(魚藤酮)還是一種昆蟲抑制劑,魚藤酮的處理顯著影響昆蟲的嘌呤和氨基酸代謝。魚藤酮還常用于研究不同處理條件下的線粒體呼吸功能的變化。
范例詳解
Redox Biol. 2021 Feb;39:101786.
第四軍醫大學的科研團隊在上述文章中發現Stat2-Drp 通路介導的線粒體質量增加,是巨噬細胞向促炎表型分化的必要條件。與靜息巨噬細胞相比,LPS 激活的巨噬細胞線粒體質量顯著升高,且線粒體出現形態重塑、呼吸減弱、膜電位(Δψm)降低,ROS產生增多等現象。在機制上,LPS 通過激活 TLR4,促進 Stat2 磷酸化;磷酸化的 Stat2 進一步使 Drp1 在 S616 位點磷酸化,增強 Drp1 介導的線粒體分裂。Stat2 和 Drp1的磷酸化共同導致線粒體質量增加。AbMole的Rotenone (魚藤酮,AbMole,M6209)被用來抑制線粒體電子傳遞鏈,以探究巨噬細胞的氧化磷酸化相關指標的變化(如 ATP 生成、質子泄漏),從而驗證 LPS 激活后巨噬細胞線粒體呼吸功能的變化。

圖 10.Stat2-Drp1 induces mitochondria in LPS-activated macrophages to generate ROS rather than ATP
參考文獻及鳴謝
[1] Yu Gao, Laurence Flori, Jérome Lecardonnel, et al., Transcriptome analysis of porcine PBMCs after in vitro stimulation by LPS or PMA/ionomycin using an expression array targeting the pig immune response, 11(1) (2010) 292.
[2] Marc Daigneault, Julie A Preston, Helen M Marriott, et al., The identification of markers of macrophage differentiation in PMA-stimulated THP-1 cells and monocyte-derived macrophages, 5(1) (2010) e8668.
[3] Jeanette Gieche, Jana Mehlhase, Anke Licht, et al., Protein oxidation and proteolysis in RAW264. 7 macrophages: effects of PMA activation, 1538(2-3) (2001) 321-328.
[4] Peter E Newburger, Margaret E Chovaniec, Joel S Greenberger, et al., Functional changes in human leukemic cell line HL-60. A model for myeloid differentiation, 82(2) (1979) 315-322.
[5] Sidney Belman, Arthur Sellakumar, Maarten C Bosland, et al., Papilloma and carcinoma production in DMBA‐initiated, onion oil‐promoted mouse skin, (1990).
[6] KENT J Johnson, PETER A %J The American Journal of Pathology Ward, Acute and progressive lung injury after contact with phorbol myristate acetate, 107(1) (1982) 29.
[7] Charles E Whitehurst, Teri G Boulton, Melanie H Cobb, et al., Extracellular signal-regulated kinases in T cells. Anti-CD3 and 4 β-phorbol 12-myristate 13-acetate-induced phosphorylation and activation, 148(10) (1992) 3230-3237.
[8] A. Yu, J. Hu, L. Fu, et al., Bladder cancer intrinsic LRFN2 drives anticancer immunotherapy resistance by attenuating CD8(+) T cell infiltration and functional transition, Journal for immunotherapy of cancer 11(10) (2023).
[9] Fahimeh Varzideh, Jessica Gambardella, Urna Kansakar, et al., Molecular mechanisms underlying pluripotency and self-renewal of embryonic stem cells, 24(9) (2023) 8386.
[10] Giuseppe Scesa, Raffaella Adami, Daniele %J Cells Bottai, iPSC preparation and epigenetic memory: does the tissue origin matter?, 10(6) (2021) 1470.
[11] C. Loerch, L. P. Szepanowski, J. Reiss, et al., Forskolin induces FXR expression and enhances maturation of iPSC-derived hepatocyte-like cells, Frontiers in cell and developmental biology 12 (2024) 1383928.
[12] D Muilwijk, E de Poel, P van Mourik, et al., Forskolin-induced swelling of intestinal organoids predicts long-term cystic fibrosis disease progression, (2021) 2021.02. 01.21250609.
[13] D. Wei, L. Yuan, X. Xu, et al., Exploring epigenetic dynamics unveils a super-enhancer-mediated NDRG1-β-catenin axis in modulating gemcitabine resistance in pancreatic cancer, Cancer letters 605 (2024) 217284.
[14] M. Ogrodnik, Y. Zhu, L. G. P. Langhi, et al., Obesity-Induced Cellular Senescence Drives Anxiety and Impairs Neurogenesis, Cell Metab 29(5) (2019) 1061-1077.e8.
[15] M. Kedhari Sundaram, R. Raina, N. Afroze, et al., Quercetin modulates signaling pathways and induces apoptosis in cervical cancer cells, Biosci Rep 39(8) (2019).
[16] Z. Cui, X. Zhao, F. K. Amevor, et al., Therapeutic application of quercetin in aging-related diseases: SIRT1 as a potential mechanism, Front Immunol 13 (2022) 943321.
[17] S. Chen, Y. Yu, S. Xie, et al., Local H(2) release remodels senescence microenvironment for improved repair of injured bone, Nat Commun 14(1) (2023) 7783.
[18] J. Liao, S. S. Xie, Y. Deng, et al., PRDX6-mediated pulmonary artery endothelial cell ferroptosis contributes to monocrotaline-induced pulmonary hypertension, Microvascular research 146 (2023) 104471.
[19] X. Cai, Z. Wei, Y. Shen, et al., Pulmonary artery denervation by noninvasive stereotactic radiotherapy: a pilot study in swine models of pulmonary hypertension, Nat Commun 16(1) (2025) 558.
[20] X. Zhang, R. Gao, C. Zhang, et al., Extracellular RNAs-TLR3 signaling contributes to cognitive impairment after chronic neuropathic pain in mice, Signal transduction and targeted therapy 8(1) (2023) 292.
[21] P. Wang, Natural and Synthetic Saponins as Vaccine Adjuvants, Vaccines 9(3) (2021).
[22] C. Pifferi, R. Fuentes, A. Fernández-Tejada, Natural and synthetic carbohydrate-based vaccine adjuvants and their mechanisms of action, Nature reviews. Chemistry 5(3) (2021) 197-216.
[23] Q. Zhu, R. Zhang, Z. Zhao, et al., Harnessing phytochemicals: Innovative strategies to enhance cancer immunotherapy, Drug resistance updates : reviews and commentaries in antimicrobial and anticancer chemotherapy 79 (2025) 101206.
[24] B. Yang, D. Zhu, Y. Zhou, et al., Liposome and QS-21 Combined Adjuvant Induces theHumoral and Cellular Responses of Acellular Pertussis Vaccine in a Mice Model, Vaccines 11(5) (2023).
[25] S. Liu, X. Zhang, X. Yao, et al., Mammalian IRE1α dynamically and functionally coalesces with stress granules, Nature cell biology 26(6) (2024) 917-931.
[26] M. Ding, K. Lv, D. Zhang, et al., Effect of Flammulina velutipes polysaccharides on endoplasmic reticulum stress-mediated apoptosis by activating PLC-IP3 pathway in HepG2 cells, Journal of food science 88(1) (2023) 523-536.
[27] M. K. Herbert, P. Holzer, Standardized concept for the treatment of gastrointestinal dysmotility in critically ill patients--current status and future options, Clinical nutrition (Edinburgh, Scotland) 27(1) (2008) 25-41.
[28] B. B. Cai, Y. N. Lu, M. Xu, Acid sphingomyelinase downregulation alleviates vascular endothelial leptin resistance in rats, Acta pharmacologica Sinica 41(5) (2020) 650-660.
[29] M. Zhang, Y. Zhao, B. Lv, et al., Engineered Carrier-Free Nanosystem-Induced In Situ Therapeutic Vaccines for Potent Cancer Immunotherapy, ACS applied materials & interfaces 16(36) (2024) 47270-47283.