熒光強度分析是論文常用技能之一,它可以量化熒光強度,從而進行對比分析或統計分析,得出可信的結果。今天我們就來介紹下如何用明美顯微數碼測量分析系統和ImageJ快速實現徑向熒光強度分析。

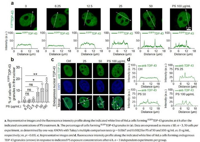
近期聚苯乙烯納米顆粒論文中使用的熒光強度分析①
一、能量曲線工具

能量曲線工具在右下角
能量曲線是明美顯微數碼測量分析系統的工具之一,它可以直觀呈現徑向直線上熒光強度變化,具有方便易用,結果直觀的優點。

能量曲線使用效果
能量曲線使用非常簡單,選中工具后可以在成像窗口或圖片上畫線,然后系統就會在線上生成一個曲線圖,紅藍綠三色熒光分別呈現為紅藍綠三色曲線。曲線圖以用戶畫的線為X軸,以光強為Y軸,Y軸有100%和50%兩條線,可快速估算熒光強度。

紅色熒光上使用效果
能量曲線在單色熒光中,可用于快速判斷熒光強度,從而進行對比獲得科研靈感,或用于曝光控制,避免ROI的目標過度曝光導致重要的細節信息丟失。而在多色熒光中,能量曲線還可以用于快速判斷熒光共定位情況。
二、ImageJ/FIJI量化分析

FIJI直線工具
能量曲線方便易用,直觀快速但不夠量化,要更量化地進行徑向熒光強度分析,需要用到ImageJ或者說FIJI(JIFI是更新版的ImageJ).首先打開熒光圖片,使用直線工具畫線,注意畫線對比時長度數據要一致。

轉換為8bit圖像
我們這個熒光圖是單色熒光,因此我們這里先將其轉化成8bit格式,減少其他通道信號可能帶來的問題,在菜單選項選擇Image-Type-8bit.

打開Plot Profile
下一步打開Plot Profile,可以從菜單Analyze-Plot Profile打開,也可以直接按鍵盤的K鍵打開,打開后會呈現直線光強的曲線圖。

保存數據
點擊曲線圖窗口的Data-Save Data,可以將數據導出成CSV格式,然后就可以用Excel或者Origin之類工具打開進行后續的數據統計分析或者曲線圖繪制了。

復制全部數據
除了Data-Save Data導出成文件以外,還能使用Data-Copy All Data將數據復制到剪切板,然后直接在已經打開的Excel中進行粘貼,減少保存多個數據文件的麻煩。

Excel中曲線圖繪制
一個小提醒,如果想在Excel里做出像上面論文的圖片,可能還需要經過數據處理,前列是像素,需要根據軟件標尺換算成尺寸,通常是μm;后列是熒光強度,因為數據是8bit的,因此數值是0-255,按255為100%做個換算來畫Y軸。
今天的文章分享就到這里,希望對大家的日常工作有幫助,如您有想了解的使用技巧,也歡迎向我們提出。
引用文獻:
①Sun, H., Yang, B., Li, Q. et al. Polystyrene nanoparticles trigger aberrant condensation of TDP-43 and amyotrophic lateral sclerosis-like symptoms. Nat. Nanotechnol. (2024). https://doi.org/10.1038/s41565-024-01683-5