本文我們將回顧2024年1月以來,德國WALZ公司IMAGING-PAM系列葉綠素熒光成像系統參與發表的代表性高分文章。研究對象包含番茄、擬南芥、甲藻、菜豆、水稻、地衣、苜蓿、蘋果等。文章發表的刊物均為植物學研究領域的國際知名雜志,如Nature,Molecular Plant,Nature Communications,Science Advances,Cell Reports,Plant Cell,New Phytologist,Plant Physiology,Plant Journal等等。德國WALZ制造的IMAGING-PAM葉綠素熒光成像系統設計嚴謹,運行穩定,功能完善,操作簡單,應用廣泛,國際學術界認可度高,在國際植物學研究領域遙遙領先~
The MYC2-PUB22-JAZ4 module plays a crucial role in jasmonate signaling in tomato (Molecular Plant, IF=27.5)
JAs是一類源于脂質的脅迫激素,在一系列植物生理過程和脅迫反應中發揮著至關重要的作用。2024年2月8日,浙江大學園藝學院喻景權院士團隊在Molecular Plant發表題為The MYC2-PUB22-JAZ4 module plays a crucial role in jasmonate signaling in tomato的研究文章。文章報告了PUB22(一種植物U-box型E3泛素連接酶)在調控番茄對 棉鈴蟲的抗性和其他JA反應中的重要作用。揭示了E3泛素連接酶PUB22通過泛素化降解JAZ4蛋白激活JA信號,同時受到激活的MYC2通過轉錄調控進一步促進PUB22的表達,在JA信號中形成正反饋調節通路的分子機制。下圖中圖B,脅迫對光合生理的影響通過IMAGING-PAM葉綠素熒光成像系統測量。

原文:Wu, S., Hu, C., Zhu, C., et al. The MYC2-PUB22-JAZ4 module plays a crucial role in jasmonate signaling in tomato[J]. Molecular Plant, 2024, 17(4), 598–613.
CO-EXPRESSED WITH PSI ASSEMBLY1 (CEPA1) is a photosystem I assembly factor in Arabidopsis (Plant Cell, IF=11.6)
光系統I(PSI)是一個580 kDa 的大分子復合體,位于類囊體膜中,介導光合作用的電子傳遞。PSI由 18個蛋白質亞基和近200個輔助因子組成。該復合體在類囊體膜上的組裝需要高度的空間和時間協調,并嚴重依賴于復雜的組裝機制。
2024年2月21日,Plant Cell(IF.11.6)雜志在線發表德國馬普分子植物生理研究所Ralph Bock實驗室標題為CO-EXPRESSED WITH PSI ASSEMBLY1 (CEPA1) is a photosystem I assembly factor in Arabidopsis的研究論文。文章報告并描述了擬南芥中的PSI組裝因子CO-EXPRESSED WITH PSI ASSEMBLY1(CEPA1)。經生物信息學鑒定,CEPA1基因與已知的PSI組裝因子共同表達。CEPA1基因的缺失會導致植物表型蒼白和發育遲緩,但不會完全喪失光自養能力。生物物理和生物化學分析表明,這種表型是由PSI積累的特定缺陷引起的。研究人員還發現,CEPA1在翻譯后水平發揮作用,并與PSI共同定位在非垛疊的類囊體膜上。在活性凝膠電泳中,CEPA1與包括假定的PSI組裝中間體在內的類囊體蛋白復合物共同遷移。最后,蛋白質相互作用分析表明,CEPA1與PSI組裝因子PHOTOSYSTEM I ASSEMBLY3 PSA3相互合作。總之,本研究的數據支持CEPA1在PSI組裝中發揮重要但非必要的作用。本研究中,擬南芥光合活性相關的葉綠素熒光參數通過IMAGING-PAM葉綠素熒光成像系統和雙通道葉綠素熒光儀DUAL-PAM-100測量。
原文:Rolo, D., Sandoval-Ibáñez, O., Thiele, W., et al. CO-EXPRESSED WITH PSI ASSEMBLY1 (CEPA1) is a photosystem I assembly factor in Arabidopsis[J]. Plant cell, 2024, koae042.
Identification of two key genes involved in flavonoid catabolism and their different roles in apple resistance to biotic stresses (New Phytologist, IF=9.4)
雖然黃酮苷元和糖苷的生物合成已經被廣泛認知,但是,人們對它們降解中的關鍵基因卻知之甚少,盡管它們的水解和氧化產物在植物抗生物脅迫中起著重要作用。2024年3月1日,西北農林科技大學園藝學院的李鵬民教授團隊在New Phytologist上發表題為Identification of two key genes involved in flavonoid catabolism and their different roles in apple resistance to biotic stresses的最新研究成果。文章報告了二氫查耳酮(DHCs)的分解過程,DHCs是馴化蘋果和野生蘋果中最豐富的黃酮類化合物。研究中葉綠素熒光參數Fv/Fm的測量通過IMAGING-PAM葉綠素熒光成像系統完成。

原文:Zhao, Q., Li, X., Jiao, Y., et al. Identification of two key genes involved in flavonoid catabolism and their different roles in apple resistance to biotic stresses[J]. New Phytologist, 2024, 242: 1238-1256.
Glucose-G protein signaling plays a crucial role in tomato resilience to high temperature and elevated CO2 (Plant Physiology, IF=7.4)
全球氣候變化的兩個關鍵因素是二氧化碳(CO2)濃度升高和溫度上升。植物是地球生態系統的基礎,它們對上述兩個關鍵因素的響應和適應能力直接關系到地球生態平衡和人類生存。浙江大學農業與生物技術學院師愷教授課題組前期發現CO2濃度升高可以在一定程度上減輕高溫對植物的脅迫效應,增強植物的抗逆能力,然而其潛在的分子機制尚不清楚。2024年3月6日,該課題組的最新研究成果在植物生物學領域知名期刊Plant Physiology上以Glucose-G protein signaling plays a crucial role in tomato resilience to high temperature and elevated CO2為題正式發表。該研究揭示了揭示了環境CO2濃度升高,誘發植物葡萄糖 (Glc)-RGS1 (Regulator of G protein signaling 1)-GPA1 (G protein α subunit) 信號激活,進一步通過光合作用和光保護途徑調控番茄高溫抗性的分子機制。本研究中番茄葉片葉綠素熒光參數Fv/Fm的測量通過MAXI-IMAGING-PAM葉綠素熒光成像系統完成。光系統I光能轉換活性通過雙通道葉綠素熒光儀DUAL-PAM-100完成。

原文:Wang J, Luo Q, Liang X, et al. Glucose-G protein signaling plays a crucial role in tomato resilience to high temperature and elevated CO2[J]. Plant Physiology, 2024, 195(2): 1025-1037.
Adaptive Evolution of Chloroplast Division Mechanisms during Plant Terrestrialization (Cell Reports, IF=8.8)
葉綠體起源于藍細菌與真核宿主細胞的內共生作用,是綠色植物特有的重要細胞器,在光合作用等基本生命活動中發揮關鍵作用。在漫長演化歷程中,植物逐漸形成了調控葉綠體數量和大小的功能機制,以確保細胞內環境的穩定,并在植物生長發育過程中提供其所需光合作用能力。盡管葉綠體分裂已經得到廣泛研究,但其核心成員的起源和功能演化仍不清楚。2024年3月13日,上海交通大學農業與生物學院陳誠課題組在Cell Reports發表了題為Adaptive Evolution of Chloroplast Division Mechanisms during Plant Terrestrialization的研究論文,相關研究成果揭示了植物葉綠體分裂機制中少數起源于真核宿主細胞的分裂基因更多地參與到幫助植物適應登陸后復雜、多變環境生物學過程的適應性演化機制。本研究中葉綠素熒光參數Fv/Fm的測量通過IMAGING-PAM葉綠素熒光成像系統完成。

原文:Liu, M., Yu, J., Yang, M., et al. Adaptive evolution of chloroplast division mechanisms during plant terrestrialization[J]. Cell Reports, 2024, 43(3): 113950.
A pgr5 suppressor screen uncovers two distinct suppression mechanisms and links cytochrome b6f complex stability to PGR5 (Plant Cell, IF=11.6)
2024年3月27日,慕尼黑大學生物學院植物生物學Dario Leister教授課題組在植物生物學領域知名期刊Plant Cell發表題為A pgr5 suppressor screen uncovers two distinct suppression mechanisms and links cytochrome b6f complex stability to PGR5的研究論文。在該研究中,Jan-Ferdinand Penzler等人通過篩選擬南芥(Arabidopsis thaliana)的抑制突變,發現了12個不同基因的突變組合,這些突變能挽救pgr5植物在波動光照下的幼苗致死性。本研究中,擬南芥幼苗的葉綠素熒光成像通過蜂巢矩陣葉綠素熒光成像系統HEAXGON-IMAGING-PAM完成。
原文:Penzler, J. F., Naranjo, B., Walz, S., et al. A pgr5 suppressor screen uncovers two distinct suppression mechanisms and links cytochrome b6f complex stability to PGR5[J]. Plant Cell, 2024, koae098.
Thylakoid protein FPB1 synergistically cooperates with PAM68 to promote CP47 biogenesis and Photosystem II assembly (Nature Communications, IF=14.7)
2024年4月10日,Nature Communications在線發表上海師范大學彭連偉教授實驗室題為Thylakoid protein FPB1 synergistically cooperates with PAM68 to promote CP47 biogenesis and Photosystem II assembly的研究論文,文章揭示了一個新的蛋白質FPB1(Facilitator of PsbB biogenesis1),它在PSII的組裝中扮演著重要角色,它是PSII積累所必需的。本研究中,光合作用相關的葉綠素熒光成像和P700氧化還原差示吸收通過MAXI-IMAGING-PAM和DUAL-PAM-100完成。
原文:Zhang, L., Ruan, J., Gao, F., et al. Thylakoid protein FPB1 synergistically cooperates with PAM68 to promote CP47 biogenesis and Photosystem II assembly[J]. Nature Communications, 2024, 15: 3122.
Unique photosynthetic strategies employed by closely related Breviolum minutum strains under rapid short-term cumulative heat stress (Journal of Experimental Botany, IF=6.9)
2024年4月18日,Journal of Experimental Botany雜志在在線發表墨爾本大學生物科學學院為署名單位,標題為Unique photosynthetic strategies employed by closely related Breviolum minutum strains under rapid short-term cumulative heat stress的研究論文。

該研究文章的核心內容是關于三種密切相關的Breviolum minutum藻株在快速短期累積熱應激(26-40°C)下所采用的獨特光合作用策略。研究比較了這些藻株的熱耐受性、光化學和非光化學淬滅、光合色素的脫環氧化狀態以及活性氧物質(ROS)的積累。主要發現和結論包括:不同的B. minutum藻株采用了不同的光保護策略,導致了它們各自的上部熱耐受性不同。研究提供了之前未知的熱耐受性特征和光保護機制之間的相互依賴性,包括激發能量及其通過非光合猝滅的快速放松和狀態轉換組分的耗散之間的微妙平衡。研究中Fv/Fm等參數的測量通過IMAGING-PAM葉綠素熒光成像系統完成。
原文:Deore P, Tsang Min Ching SJ, Nitschke MR, et al. Unique photosynthetic strategies employed by closely related Breviolum minutum strains under rapid short-term cumulative heat stress[J]. Journal of Experimental Botany, 2024, 75(13): 4005-4023.
A prion-like domain is required for phase separation and chloroplast RNA processing during cold acclimation in Arabidopsis (Plant Cell, IF=11.6)
2024年5月9日,Plant Cell在線發表德國柏林洪堡大學Christian Schmitz-Linneweber實驗室題為A prion-like domain is required for phase separation and chloroplast RNA processing during cold acclimation in Arabidopsis研究論文,證明了 CP29A 通過其朊病毒樣結構域進行相分離的能力對擬南芥葉綠體 RNA 處理和冷適應至關重要。研究中光合作用相關的葉綠素熒光通過IMAGING-PAM監測完成。

原文:Legen, J., Lenzen, B., Kachariya, N., et al. A prion-like domain is required for phase separation and chloroplast RNA processing during cold acclimation in Arabidopsis[J]. Plant Cell, 2024, koae145.
The temperature sensor TWA1 is required for thermotolerance in Arabidopsis (Nature, IF=50.5)
2024年5月15日,國際頂級學術期刊Nature在線發表署名單位為德國慕尼黑工業大學標題為The temperature sensor TWA1 is required for thermotolerance in Arabidopsis的Article論文。文章發現并報道了一種感應溫度的轉錄輔助調節因子TWA1。TWA1在高溫下可以發生構象改變并在細胞中積累,調控熱休克轉錄因子A2(HSFA2)和熱休克蛋白的轉錄。TWA1是擬南芥基礎耐熱性和馴化耐熱性所必需的轉錄調節因子。TWA1作為一種植物溫度傳感器,它的發現和鑒定為通過育種和生物技術調整作物的熱馴化反應提供了分子工具,并為熱遺傳學提供了靈敏的溫度開關。研究中光合氣體交換參數和葉綠素熒光成像分別由德國WALZ的便攜式光合儀GFS-3000和MAXI-IMAGING-PAM葉綠素熒光成像系統完成。

原文:Bohn, L., Huang, J., Weidig, S., et al. The temperature sensor TWA1 is required for thermotolerance in Arabidopsis[J]. Nature, 2024, 629: 1126–1132.
REDUCED CHLOROPLAST COVERAGE proteins are required for plastid proliferation and carotenoid accumulation in tomato (Plant Physiology, IF=7.4)
增加分配給質體的細胞空間將提高作物植株的質量和產量。然而,人們對為質體分配細胞空間的機制仍然知之甚少。2024年5月15日,Plant Physiology雜志在線發表華中農業大學園藝林業學院園藝作物種質創新與利用國家重點實驗室Robert M Larkin課題組題為REDUCED CHLOROPLAST COVERAGE proteins are required for plastid proliferation and carotenoid accumulation in tomato 的研究論文。文章研究了 REDUCED CHLOROPLAST COVERAGE (SlREC) 基因家族在番茄植物中的作用。調查了細胞空間如何分配給質體,這對提高作物植株的質量和產量至關重要。這項研究強調了SlREC蛋白在番茄植物質體增殖、類胡蘿卜素積累和果實發育中的關鍵功能。本研究中,番茄植株光合作用相關的葉綠素熒光參數PSII最大光化學效率Fv/Fm,非光化學淬滅NPQ的測量通過葉綠素熒光成像系統MAXI-IMAGING-PAM完成。

原文:Hu, Q., Zhang, H., Song, Y., et al. REDUCED CHLOROPLAST COVERAGE proteins are required for plastid proliferation and carotenoid accumulation in tomato[J]. Plant Physiology, 2024, kiae275.
Psb28 protein is indispensable for stable accumulation of PSII core complexes in Arabidopsis (Plant Journal, IF=6.2)
提高光合作用效率是提高作物產量的一種有前途的策略,保持PSII的穩定狀態是決定光合作用性能的關鍵。然而,PSII在放氧光合生物中維持穩定性的機制仍有待探索。5月26日,Plant Journal在線發表中國農業科學院油料作物研究所劉軍研究員課題組題為 Psb28 protein is indispensable for stable accumulation of PSII core complexes in Arabidopsis 的研究論文。文章報道了 Psb28 蛋白在不同光照條件下調節擬南芥PSII的穩態,證明了Psb28蛋白對于擬南芥中PSII核心復合物的穩定積累是必不可少的。本研究中,擬南芥光合作用相關的葉綠素熒光慢速動力學和暗弛豫通便攜式葉綠素熒光儀PAM-2500和葉綠素熒光成像系統MAXI-IMAGING-PAM完成。

原文:Zhao Y, Deng L, Last RL, et al. Psb28 protein is indispensable for stable accumulation of PSII core complexes in Arabidopsis[J]. Plant Journal, 2024.
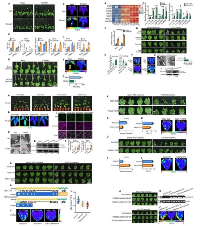
A viral small interfering RNA-host plant mRNA pathway modulates virus-induced drought tolerance by enhancing autophagy (Plant Cell, IF=11.6)
病毒誘導的耐旱性是植物中生物-非生物相互作用研究中的一個迷人領域,但其分子復雜性仍不清楚。2024年5月27日,中國計量大學生命科學學院徐沛研究員課題組在國際植物學頂級期刊Plant Cell發表了題為 A viral small interfering RNA-host plant mRNA pathway modulates virus-induced drought tolerance by enhancing autophagy 的研究論文,文章闡明了病毒誘導的干旱耐受性(virus-induced drought tolerance, VDT)的重要分子機理,提出了vsiRNA6163-PvTCP2-PvATG8c-PvERD15跨界分子模塊介導病毒誘導的干旱耐受性的作用模型。這一理論模型為植物-生物脅迫-非生物脅迫三者的復雜互作提供了新的見解。本研究中菜豆光合作用相關的葉綠素熒光參數,PSⅡ最大光化學效率評估由葉綠素熒光成像系統MAXI-IMAGING-PAM完成。
原文:Wu, X., Chen, S., Zhang, Z., et al. A viral small interfering RNA-host plant mRNA pathway modulates virus-induced drought tolerance by enhancing autophagy[J]. Plant Cell, 2024, koae158.
Multiplexed CRISPR-Cas9 mutagenesis of rice PSBS1 noncoding sequences for transgene-free overexpression (Science Advances, IF=11.7)
優化光合效率是開發更可持續和高產作物品種的一個非常有前途的策略。這一方法有可能顯著提高田間作物的農藝性狀,已有幾項突破性成果證明了這一點,例如構建新的光呼吸支路、提高替代電子傳遞途徑的效率或增加熱耗散NPQ。2024年6月7日,Science Advances在線發表美國加州大學伯克利分校植物與微生物生物學系Krishna K. Niyogi課題組題為Multiplexed CRISPR-Cas9 mutagenesis of rice PSBS1 noncoding sequences for transgene-free overexpression的研究論文。報道了該研究小組通過CRISPR/Cas9工具編輯植物中自然存在的參與光保護過程的基因來改變光合作用。本研究中葉綠素熒光的測量通過葉綠素熒光成像系統MAXI-IMAGING-PAM完成。
原文:Dhruv Patel-Tupper, et al. Multiplexed CRISPR-Cas9 mutagenesis of rice PSBS1 noncoding sequences for transgene-free overexpression[J]. Science Advances, 2024, 10, eadm7452.
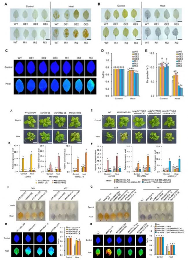
The MdHSC70-MdWRKY75 module mediates basal apple thermotolerance by regulating the expression of heat shock factor genes (Plant Cell, IF=10.0)
2024年6月12日,國際知名植物學期刊Plant Cell在線發表了西北農林科技大學作物抗逆與高效生產全國重點實驗室/園藝學院蘋果抗逆與品質改良創新團隊馬鋒旺/李超課題組題為The MdHSC70-MdWRKY75 module mediates basal apple thermotolerance by regulating the expression of heat shock factor genes的研究論文,揭示了MdHSC70-MdWRKY75模塊調控MdHsfs參與蘋果耐熱性的新機制。該研究結果豐富了蘋果應對高溫環境的分子調控網絡,也為蘋果的分子定向育種提供基因資源和理論基礎。研究中葉綠素熒光的測量通過葉綠素熒光成像系統IMAGING-PAM完成。
原文:Zhang, Z., Yang, C., Xi, J., et al. The MdHSC70-MdWRKY75 module mediates basal apple thermotolerance by regulating the expression of heat shock factor genes[J]. Plant Cell, 2024, koae171.
Symbionts out of sync: Decoupled physiological responses are widespread and ecologically important in lichen associations (Science Advances, IF=11.7)
2024年6月14日,Science Advances雜志在線發表美國明尼蘇達大學Daniel E. Stanton實驗室題為Symbionts out of sync: Decoupled physiological responses are widespread and ecologically important in lichen associations的研究論文。在本研究中,Abigail R. Meyer等人研究了地衣(Evernia mesomorpha)中這種不對稱的生理、生態和轉錄基礎。這種碳平衡的不對稱性取決于水合來源,并與氣候范圍的限制相一致。地衣共生體的基因表達差異表明,主要地衣共生體的生理結構是分離的。此外,研究人員還利用氣體交換數據表明,碳平衡的不對稱性在進化過程中不同的地衣共生體中普遍存在。以碳平衡不對稱為例,他們為共生體中生理不對稱的廣泛重要性提供了證據。本研究中葉綠素熒光的測量通過葉綠素熒光成像系統IMAGING-PAM完成。

原文:Abigail R. Meyer, et al. Symbionts out of sync: Decoupled physiological responses are widespread and ecologically important in lichen associations[J]. Science Advances, 2024, 10, eado2783.
Metabolomics and transcriptomics analysis revealed the response mechanism of alfalfa to combined cold and saline-alkali stress (Plant Journal, IF=11.7)
2024年6月29日,Plant Journal雜志在線發表了哈爾濱師范大學郭長虹教授團隊題為Metabolomics and transcriptomics analysis revealed the response mechanism of alfalfa to combined cold and saline-alkali stress的研究論文,揭示了紫花苜蓿對低溫和鹽堿復合脅迫的響應機制。在本研究中,Lei Liu等人利用多組學分析了兩種苜蓿(肇東[ZD]和藍月亮[BM])對冷和鹽堿脅迫的復雜響應機制,研究結果為提高苜蓿對寒冷和鹽堿聯合脅迫的抗性提供了新的見解。本研究中葉綠素熒光的測量通過葉綠素熒光成像系統MAXI-IMAGING-PAM完成。

原文:Liu L, Si L, Zhang L, et al. Metabolomics and transcriptomics analysis revealed the response mechanism of alfalfa to combined cold and saline-alkali stress[J]. Plant Journal, 2024.
如您需要了解更多信息,請識別下方二維碼填寫登記表,我們會為您提供專業的服務,真誠期待與您的合作!

電話:021-32555118
郵箱:sales@zealquest.com