Sapphire激光掃描系統磷屏成像在助力肺纖維化無創監控新突破中的應用
瀏覽次數:2380 發布日期:2024-7-5
來源:本站 僅供參考,謝絕轉載,否則責任自負
肺纖維化疾病由于缺乏可靠的生物標志物進行風險分層和治療監測,給疾病的精確管理帶來挑戰。近年來發現,單核細胞來源的巨噬細胞(MDMφ)的積累是促進肺纖維化的關鍵因素。因此,跟蹤MDMφ積累的體內動力學可望用于肺炎纖維化的評估。
近日,匹茲堡大學在Science Advances雜志(IF:13.6)發表了題為“Noninvasive assessment of the lung inflammation-fibrosis axis by targeted imaging of CMKLR1”的文章,研究了cmklr1靶向的PET在小鼠纖維化肺損傷模型中監測MDMφ積累動力學的潛力,并確定了其作為纖維化肺疾病內分型和預后生物標志物的臨床相關性。
1 肺纖維化中的巨噬細胞圖景
為研究CMKLR1在IPF肺免疫細胞中的作用,作者對兩個具有>300,000個免疫細胞的全肺單細胞RNA測序(scRNA-seq)數據集進行探索分析。按不同表型,巨噬細胞被分為包含Alv-Mφ (FABP4Hi)和FABP4Int-Mφ的肺泡巨噬細胞,以及3組非肺泡巨噬細胞:SPP1- m φ組、FOLR2-Mφ組及罕見的OLFML3-Mφ群體。
2 CMKLR1表達標志新生MDMφ的富集
兩個數據集中,CMKLR1表達在巨噬細胞群體中最常被檢測到(圖1C、D)。FOLR2-Mφ在所有免疫細胞類型中具有最高的檢測頻率及CMKLR1表達,其次是OLFML3-Mφ, SPP1-Mφ等。
與更嚴重的下肺葉相比,IPF上肺葉中促纖維化SPP1+巨噬細胞更少。但CMKLR1+巨噬細胞數量在上、下肺葉中同樣具有顯著升高(IPF上肺葉:8.4%,下肺葉:8.9%;對照組上肺葉:2.3%,下肺葉:0.8%),相比于終末期SPP1+促纖維化巨噬細胞的升高,可作為更可靠的早期生物標志物。
廣義加性模型(GAMs)顯示,在FOLR2-Mφ和SPP1-Mφ軌跡中,CMKLR1的表達隨著單核細胞特征的下降而上升,當促纖維化基因表達開始時達到峰值,后隨著促纖維化特征的上升逐漸下降(圖1I、J)。表明CMKLR1是新生MDMφ在肺纖維化中富集的標志,可隨著巨噬細胞適應纖維化微環境并逐漸下降。
圖1. 人類肺部疾病和健康的scRNA-seq分析。(B)按細胞類型標記的細胞UMAP。(C-D) 細胞類型、數據集及疾病間標準化的基因表達UMAP和熱圖。(I- J) 基因表達的廣義加性模型(GAM)擬合為上述每條軌跡的擴散偽時間函數。
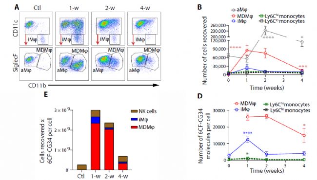
3 MDMφ驅動CMKLR1靶向肽的攝取
博萊霉素氣管給藥后的1、2和4周分別大致對應于肺炎高峰期、持續肺炎的早期ECM重構及炎癥消退伴纖維化。為便于流式細胞實驗,作者用熒光修飾肽(6CF-CG34)替代NODAGA,合成PET示蹤劑[64Cu]NODAGA-CG34的類似物。結果顯示,基線期的主要免疫細胞群體為組織駐留的肺泡巨噬細胞,MDMφ忽略不計。1周后, MDMφ顯著積累,而肺泡巨噬細胞數量穩定。第2周,MDMφ數量與1周時相似,但后者數量大幅增加,且MDMφ表現出與其愈加相似的表型分化(圖2A)。4周后均回落至基線水平。在此期間,肺單核細胞數量相對穩定。

圖2. 流式細胞術鑒定驅動CMKLR1靶向肽攝取的細胞。(A)肺泡巨噬細胞、間質巨噬細胞和MDMφ的鑒定。(B)單核細胞和巨噬細胞亞群絕對數量的動力學。(D)單核細胞和巨噬細胞群體對6CF- CG34特異性攝取的定量檢測。(E)給藥后攝取6CF- CG34的細胞亞群占比。
相應地,最初2周的MDMφ對6CF-CG34的攝取很高,第4周趨于減少(圖2C、D)。間質巨噬細胞僅在給藥后1周有短暫增加,2周后又恢復至基線水平。而肺泡巨噬細胞和單核細胞在此期間均無顯著的6CF-CG34特異性攝取。NK細胞盡管具有顯著攝取,但博來霉素誘導損傷后,其豐度及CMKLR1表達均未變化。
此外,在損傷后1周和2周,6CF-CG34的總攝取顯著增加,且主要由MDMφ的積累驅動(78%和86%)。4周后降至基線水平,顯示了MDMφ豐度及其CMKLR1表達水平的降低。[64Cu]NODAGA-CG34 PET及體外γ計數均得到與上述的一致結果。
4 CMKLR1巨噬細胞浸潤的炎性肺區PET
為驗證[64Cu]NODAGA-CG34 PET提供的CMKLR1巨噬細胞浸潤的炎性肺組織空間圖的準確性,作者隨后對肺部進行磷屏成像(Sapphire激光掃描系統拍攝),并對CMKLR1和巨噬細胞標志物F4/80進行免疫熒光染色(圖5)。體內PET檢測的示蹤劑攝取與相應的離體磷屏成像之間存在強大的共定位(圖5A、B),證實了示蹤劑攝取的無創空間定位的準確性。[64Cu]NODAGA-CG34攝取高的區域與表達CMKLR1的F4/80+巨噬細胞豐富的炎癥區域相對應(圖5C、D)?梢,[64Cu]NODAGA-CG34 PET可定量監測博萊霉素誘導的纖維化肺損傷各階段MDMφ募集的空間定位。

圖5. 博萊霉素處理小鼠1周后, CMKLR1巨噬細胞浸潤的炎性肺區[64Cu]NODAGA-CG34攝取共定位圖像(A) PET/CT(B)體外放射自顯影(磷屏成像,Sapphire激光掃描成像系統拍攝)(C)蘇木精和伊紅染色和(D)免疫染色組織
5 PET準確預測肺纖維化程度
進一步縱向研究顯示,第1周肺中[64Cu]NODAGA-CG34高攝取的區域與第4周CT檢測到的嚴重纖維化的區域相對應,且攝取量與纖維化程度(羥脯氨酸含量及肺衰減量)相關。而第1周的CT實變與纖維化程度僅為弱相關或不相關?梢,肺損傷早期[64Cu]NODAGA-CG34的攝取可準確預測纖維化嚴重程度和分布,有效補充CT獲得的解剖學信息。
圖6. [64Cu]NODAGA-CG34 PET對早期肺纖維化的預測。肺部[64Cu]NODAGA-CG34攝取與第四周羥脯氨酸含量(C)及肺衰減 (D)相關。第1周的CT實變與第4周羥脯氨酸弱相關(E),與肺衰減無顯著相關(F)。
6 CMKLR1有助識別IPF炎性內型
對三個地點的IPF患者縱向隊列二次分析顯示,與對照組相比,IPF患者支氣管肺泡灌洗(BAL)細胞中的CMKLR1表達更高,且呈現明顯的異質性。轉錄組分析顯示,CMKLR1高表達患者中,趨化因子/趨化因子受體(如CCL2、CCL7)、細胞因子/細胞因子受體(如IL1R2、IL12RB2)及ECM重塑等炎癥相關基因表達上調(圖7B),或可助于識別IFP不同炎癥內型。
CMKLR1表達具有作為預后生物標志物的潛力,與年齡、性別、研究地點和GAP(性別-年齡生理學)指數無關。CMKLR1表達越高,預后逐漸惡化。
此外,在不同水平GAP指數的患者分層中,CMKLR1表達均顯示與生存率的相關性。ROC分析顯示,CMKLR1在短期至中期隨訪期間的預測能力優于GAP評分,可望提供現有臨床工具外更豐富的風險分層信息。
圖7. CMKLR1高表達可識別炎癥性和預后不良的IPF內型。(D)基于CMKLR1表達的Kaplan-Meier生存曲線。(E、F) GAP評分分層后的Kaplan-Meier生存曲線表明,CMKLR1高表達預示著較差的生存。(G、H) CMKLR1表達及GAP評分預測BAL術后死亡率的ROC曲線。
7 CMKLR1在各類纖維化肺病中的表達
作者利用現有的生物庫進一步探索分析,發現IPF、結節病、硬皮病、類風濕關節炎和煤礦工人塵肺患者肺中存在表達CMKLR1的白細胞,提供了CMKLR1在各種纖維化肺疾病中表達的組織學證據。但由于移除的肺通常代表終末期的疾病特征,仍需進一步研究來闡明CMKLR1在這些疾病中的特異性表達,及其用于疾病內分型和風險分層的潛在用途。
8 總結與討論
本研究建立了CMKLR1作為纖維化肺病中富集MDMφ的生物標志物,證明了CMKLR1靶向PET無創監測MDMφ積累和纖維化程度預測的準確性,并顯示出其對IPF分子內分型的應用前景。
原文鏈接:
https://www.science.org/doi/full/10.1126/sciadv.adm9817